
8.LASER OUTPUT CONTROL B-63192EN/03
- 30 -
8.1.3 Pulse Duty Cycle Command and Duty Cycle Override
The duty cycle of the output pulse is specified by a value that follows
the Q address in the laser output command.
G01 X_Y_F_S_P_Qxxx ;
Q : Specifies the pulse duty cycle.
Valid data range : 0 to 100
Minimum increment : 1%
When a laser output command is fetched from the program, if the Q
address has a specified value, it updates the pulse duty cycle in the
laser data area. The laser data area holds specified values. When a
laser output command is executed, data is read from the laser data
area and used, in conjunction with the pulse frequency described
earlier, to calculate the on/off time of the pulse, which is then sent to
the laser oscillator.
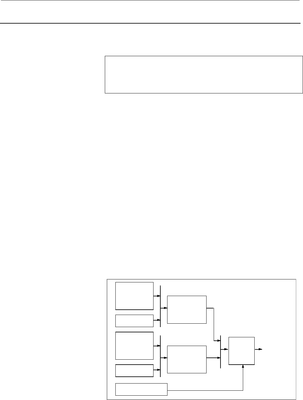
The laser data is also displayed on the laser setting screen, and can be
updated using key entries. There are two types of pulse frequency
laser data areas: one type for contouring and the other type for
piercing.
Pulse duty cycle values specified in G01, G02, G03, and G12 are
stored in the laser data area for contouring. A pulse duty cycle value
specified in G24 is stored in the laser data area for piercing.
The minimum increment of the pulse duty cycle is 1%, but the
resolution is 0.01 ms. Therefore, the actual minimum increment is
rounded up to this resolution.
If the duty cycle is specified as 100%, the output command is placed
in the continuous mode (CW).
The PMC can override the pulse duty cycle value during command
execution. The override value can range between 0 and 150% (in 10%
steps).
Contouring
command
G01 Qxxx;
Key entries on
the screen
Pulse
frequency for
contouring
Piercing
command
G24 Qxxx;
Pulse
frequency for
piercing
Override
Duty cycle override
Output
command
Laser data
Key entries on
the screen