FANUC SUPER CAP T / CAP II T Operators manual Page 30

Operators manual
B–62444E–1/04
5. HIERARCHY OF THE
CONVERSATIONAL SCREENS
GENERAL
15
5
HIERARCHY OF THE CONVERSATIONAL SCREENS
TYPE OF
MACHINING
=
Main menu
Creating programs
PROGRAM
NO
Editing programs
PROGRAM LIST
FOR EDITING
Machining simulation
PROGRAM LIST
FOR
SIMULATION
Direct operation
PROGRAM LIST
FOR DIRECT
OPERATION
Converting NC programs
PROGRAM LIST
FOR CONVERTING
NC PROGRAMS
Tool/cutting condition data
TOOL DATA
MENU
Tool offset
Selecting processes Program screen
Setting
before execution
Chuck
barrier
Setting
before execution
Chuck
barrier
Setting
before execution
Chuck
barrier
Tool list
Editting NC programs
Inputting figures Animated simulation
Tooling data
Animated simulation
plus path drawing
Tool data file
Editing processes
Animated simulation
plus path drawing
Measuring tool offset Cutting condition data
Path drawing Position screen
Pre-tool list
FINAL TOOL
PRE-TOOL
Chuck/tail stock data

Contents Summary of FANUC SUPER CAP T / CAP II T Operators manual

  • Page 1GE Fanuc Automation Computer Numerical Control Products Super CAP T and Super CAP II T for Series 16/18-TB, 16/18-TC, and 16i/18i-TA Operator's Manual B-62444E-1/04 October 1997
  • Page 2GFL-001 Warnings, Cautions, and Notes as Used in this Publication Warning Warning notices are used in this publication to emphasize that hazardous voltages, currents, temperatures, or other conditions that could cause personal injury exist in this equipment or may be associated with its use. In situ
  • Page 3SAFETY PRECAUTIONS When using a machine equipped with the FANUC Super CAP T and FANUC Super CAP II T, be sure to observe the following safety precautions. s–1
  • Page 4SAFETY PRECAUTIONS B–62444E–1/04 1 DEFINITION OF WARNING, CAUTION, AND NOTE This manual includes safety precautions for protecting the user and preventing damage to the machine. Precautions are classified into Warning and Caution according to their bearing on safety. Also, supplementary information
  • Page 5B–62444E–1/04 SAFETY PRECAUTIONS 2 GENERAL WARNINGS AND CAUTIONS WARNING 1. Before starting to use the conversational functions (such as creation/run of machining programs, measurement of tool compensation, and specification of a chuck barrier), close the doors of the machine, and take any other nec
  • Page 6SAFETY PRECAUTIONS B–62444E–1/04 WARNING 7. When you run the machine using a machining program created using a conversational function or a machining program generated by converting another machining program to NC program format, be sure to use the correct tool geometry compensation data measured on
  • Page 7B–62444E–1/04 Table of Contents SAFETY PRECAUTIONS . . . . . . . . . . . . . . . . . . . . . . . . . . . . . . . . . . . . . . . . . . . . . . . . . . . . . s–1 I. GENERAL 1. OVERVIEW . . . . . . . . . . . . . . . . . . . . . . . . . . . . . . . . . . . . . . . . . . . . . . . . . . . . . . . . . .
  • Page 8TABLE OF CONTENTS B–62444E–1/04 5.2 TWO–PATH LATHES WITH TWO OPPOSING SPINDLES . . . . . . . . . . . . . . . . . . . . . . . . . . . . . . . 47 5.2.1 Machine Coordinate System . . . . . . . . . . . . . . . . . . . . . . . . . . . . . . . . . . . . . . . . . . . . . . . . . . . . . 47 5.2.2 Workpiece
  • Page 9B–62444E–1/04 TABLE OF CONTENTS 7.5 MACHINING SIMULATION BASED ON A SOLID MODEL (SUPER CAP II T) . . . . . . . . . . . . . 91 7.5.1 Simulating a Cutting Operation Based on a Solid Model . . . . . . . . . . . . . . . . . . . . . . . . . . . . . . . 91 7.5.2 Simulation of C–/Y–axis Machining . . . . .
  • Page 10TABLE OF CONTENTS B–62444E–1/04 12. DIRECT OPERATION FOR MACHINING PROGRAMS CREATED CONVERSATIONALLY . . . . . . . . . . . . . . . . . . . . . . . . . . . . . . . . . . . . . . . . . . . . . . . . . . . . 126 12.1 OPERATION BEFORE EXECUTION (SUCH AS SELECTING A PROGRAM, MOUNTING A TOOL, ETC.) . . .
  • Page 11B–62444E–1/04 TABLE OF CONTENTS 13.4 CHUCK/TAIL STOCK FIGURE DATA . . . . . . . . . . . . . . . . . . . . . . . . . . . . . . . . . . . . . . . . . . . . . . . 223 13.4.1 Chuck Figure Data . . . . . . . . . . . . . . . . . . . . . . . . . . . . . . . . . . . . . . . . . . . . . . . . . . . . . . . .
  • Page 12TABLE OF CONTENTS B–62444E–1/04 1.2.7 Improvement of Pattern Repeating Cutting Retract Movement . . . . . . . . . . . . . . . . . . . . . . . . . 297 1.2.8 Pattern Repeating Approach to Shape Start Point . . . . . . . . . . . . . . . . . . . . . . . . . . . . . . . . . . . 300 1.2.9 Bar and Pattern
  • Page 13B–62444E–1/04 TABLE OF CONTENTS 1.11 AUXILIARY AND TRANSFER PROCESSES . . . . . . . . . . . . . . . . . . . . . . . . . . . . . . . . . . . . . . . . . 374 1.12 M–CODE AND PROGRAM END PROCESSES . . . . . . . . . . . . . . . . . . . . . . . . . . . . . . . . . . . . . . . . 375 1.12.1 M–code Process
  • Page 14TABLE OF CONTENTS B–62444E–1/04 3.2 CENTER DRILLING, DRILLING, REAMING, AND TAPPING (ON THE SIDE FACE) . . . . . . . 434 3.2.1 Machining Type Selecting . . . . . . . . . . . . . . . . . . . . . . . . . . . . . . . . . . . . . . . . . . . . . . . . . . . . . 436 3.2.2 Process Data . . . . . . . . . .
  • Page 15B–62444E–1/04 TABLE OF CONTENTS 1.3.5 Specifying the Secondary Machining Process (For the Right–side Tool Post) . . . . . . . . . . . . . 481 1.3.6 Displaying the Figure of a Product . . . . . . . . . . . . . . . . . . . . . . . . . . . . . . . . . . . . . . . . . . . . . . . 483 1.3.7 Animated Simu
  • Page 16TABLE OF CONTENTS B–62444E–1/04 A.15 PARAMETERS FOR Y–AXIS MACHINING . . . . . . . . . . . . . . . . . . . . . . . . . . . . . . . . . . . . . . . . . . 572 A.16 PARAMETERS FOR DRILLING . . . . . . . . . . . . . . . . . . . . . . . . . . . . . . . . . . . . . . . . . . . . . . . . . . . . 573 A.17 P
  • Page 17I. GENERA
  • Page 18B–62444E–1/04 GENERAL 1. OVERVIEW 1 OVERVIEW Overview of the manual This manual describes the functions related to the one–/two–path lathe Super CAP T and Super CAP II T of the FANUC Series 16/18–TB and FANUC Series 16/18–TC Series 16i/18i–TA. (The Super CAP II T is usable only with the FANUC Series
  • Page 191. OVERVIEW GENERAL B–62444E–1/04 The models covered by this manual, and their abbreviations, are: MODEL ABBREVIATION FANUC Series 16–TB 16–TB FANUC Series 18–TB 18–TB FANUC Series 16–TC 16–TC FANUC Series 18–TC 18–TC FANUC Series 16i–TA 16i–TA FANUC Series 18i–TA 18i–TA About the Super CAP II T The
  • Page 20B–62444E–1/04 GENERAL 2. SYMBOLS USED 2 SYMBOLS USED The following explains how keys and buttons are indicated in this manual. (1) Function buttons are indicated in bold type: Example) PRGRM, OFSET (2) Numeric keys to be entered from the key board are underlined: Example) 12.345 (3) The input key is
  • Page 213. FLOWCHART FROM CREATING A PROGRAM TO EXECUTING IT GENERAL B–62444E–1/04 3 FLOWCHART FROM CREATING A PROGRAM TO EXECUTING IT This chapter shows a flow indicating how a machining program is created and executed using the conversational automatic programming function. 6
  • Page 223. FLOWCHART FROM CREATING B–62444E–1/04 GENERAL A PROGRAM TO EXECUTING IT 3.1 CREATING A MACHINING PROGRAM Press the PRGRM function button. NC-format programming input menu To select the conversational mode, press the conversational key on the Select the conversational mode. machine operator’s pane
  • Page 233. FLOWCHART FROM CREATING A PROGRAM TO EXECUTING IT GENERAL B–62444E–1/04 3.2 CHECKING A MACHINING PROGRAM Press the PRGRM function button. NC-format programming input menu To select the conversational mode, either press the conversational key on Select the conversational mode. the machine operator
  • Page 243. FLOWCHART FROM CREATING B–62444E–1/04 GENERAL A PROGRAM TO EXECUTING IT 3.3 SELECTING A MACHINING PROGRAM TO BE EXECUTED Press the PRGRM function button. NC-format programming input menu To select the conversational mode, press the conversational key on the Select the conversational mode. machine
  • Page 254. SELECTING THE MENU AND INPUTTING DATA GENERAL B–62444E–1/04 4 SELECTING THE MENU AND INPUTTING DATA Whenever you are uncertain of the operation to be performed next, check relevant part of this manual. Alternatively, press the [GUIDE] soft key to display the operation guidance screen for the curr
  • Page 264. SELECTING THE MENU B–62444E–1/04 GENERAL AND INPUTTING DATA 4.1 Soft keys displayed on the conversational screens have different colors depending on their functions as follows: SOFT KEYS (1) Green soft keys Used mainly for displaying other screens. Example [MCHN–C] : Displaying the cutting condit
  • Page 274. SELECTING THE MENU AND INPUTTING DATA GENERAL B–62444E–1/04 4.2 Data can be entered for items on the conversational programming menus (except for the detailed data screen) while calculation is performed on the CALCULATION same menu. FUNCTIONS SIMILAR TO THOSE OF A The four arithmetic functions, a
  • Page 284. SELECTING THE MENU B–62444E–1/04 GENERAL AND INPUTTING DATA Second key operation for the calculation ↓ 144.7+1.25 START POINT X DELETE INSERT FIGURE WINDOW PROCES MCHN–C TOOL–D DETAIL PLOT GUIDE ON/OFF EDIT DATA (INPUT key) ↓ 145.95 START POINT X DELETE INSERT FIGURE WINDOW PROCES MCHN–C TOOL–D D
  • Page 294. SELECTING THE MENU AND INPUTTING DATA GENERAL B–62444E–1/04 4.2.2 Keys for Calculation Example of a keyboard) For the 10″ LCD ÄÄÄÄ ÄÄÄÄÄÄ ÄÄÄ ÄÄÄÄ ÄÄÄÄÄÄ ÄÄÄ ÄÄÄÄ ÄÄÄÄÄÄ ÄÄÄ 7 8 9 (1) Addition (+) ÄÄÄÄ ÄÄÄ ÄÄÄ ÄÄÄ SHIFT L → ÄÄÄÄ ÄÄÄÄÄÄ ÄÄÄ + 4 5 6 ÄÄÄÄ ÄÄÄÄ ÄÄÄ ÄÄÄÄÄÄ ÄÄÄ ÄÄÄ ÄÄÄ (2) Subtraction
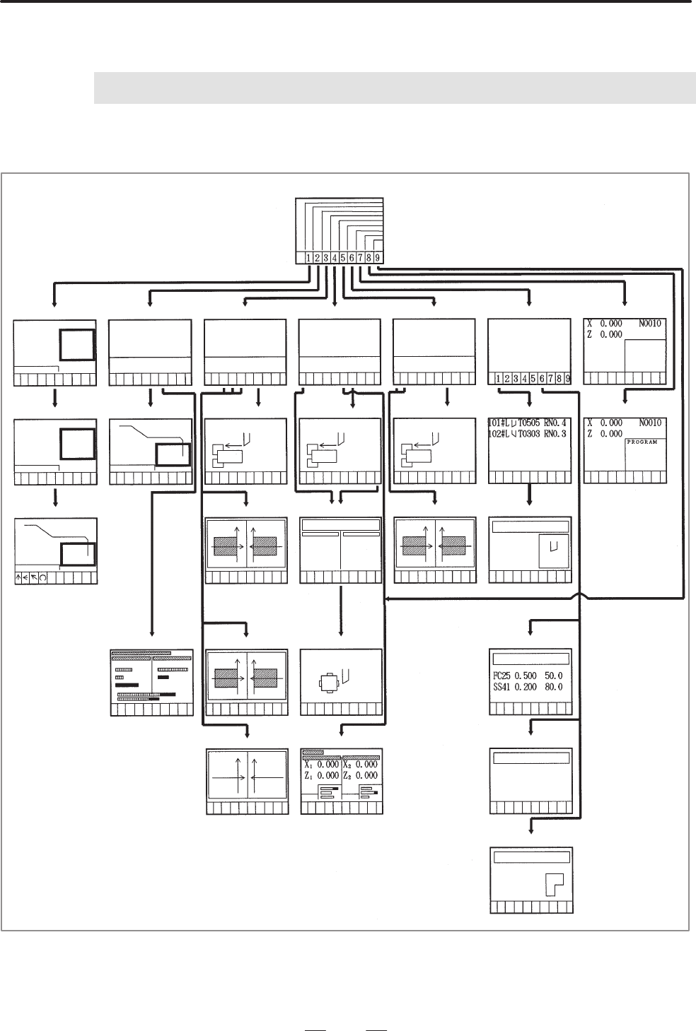
  • Page 305. HIERARCHY OF THE B–62444E–1/04 GENERAL CONVERSATIONAL SCREENS 5 HIERARCHY OF THE CONVERSATIONAL SCREENS Main menu Creating programs Editing programs Machining simulation Direct operation Converting NC programs Tool/cutting condition data Tool offset PROGRAM PROGRAM LIST PROGRAM LIST PROGRAM LIST
  • Page 31II. OPERATIO
  • Page 32B–62444E–1/04 OPERATION 1. OVERVIEW OF THE PROCEDURE 1 OVERVIEW OF THE PROCEDURE The following shows the general procedure from creating a machining program to executing it using Super CAP for the FANUC Series 16–TB. Reference APPENDIX Setting parameters II.13 SETTING DATA Setting cutting condition
  • Page 331. OVERVIEW OF THE PROCEDURE OPERATION B–62444E–1/04 II.12 EXECUTING MACHINING PROGRAMS Measuring the tool offset II.12 EXECUTING MACHINING PROGRAMS Specifying a tool change position II.12 EXECUTING MACHINING PROGRAMS Setting data before execution II.8 CHECKING MACHINING PROGRAMS Checking the machin
  • Page 34B–62444E–1/04 OPERATION 2. DESCRIPTION OF THE KEYBOARD 2 DESCRIPTION OF THE KEYBOARD 21
  • Page 352. DESCRIPTION OF THE KEYBOARD OPERATION B–62444E–1/04 2.1 The CRT/MDI panel consists of a display unit, such as a color 14″ CRT or color 9.5″ LCD, and a keyboard. KEYBOARD TYPES (1) CRT/MDI panel with the 14″ color CRT Address/numerical key RESET key HELP key FANUC Serlee 16–T RESET HELP O( N) GE P
  • Page 36B–62444E–1/04 OPERATION 2. DESCRIPTION OF THE KEYBOARD 2.2 The keys mainly used for the conversational automatic programming function are explained here. For other keys that are not dealt with in this DETAILS OF THE manual, refer to the relevant operator’s manuals. KEYBOARD When the conversational a
  • Page 372. DESCRIPTION OF THE KEYBOARD OPERATION B–62444E–1/04 Key Description Data input key Address keys Used to enter alphabetic characters and symbols on the (alphabetical NC–format programming screen. keys) In the conversational automatic programming function, these keys are used only when the name of
  • Page 38B–62444E–1/04 OPERATION 2. DESCRIPTION OF THE KEYBOARD Key Description Other keys Reset key Resets the NC to release an alarm. This key can also be used to stop automatic operation of the RESET machine or machining simulation. Input key Sets data entered into the key input buffer in an appropriate d
  • Page 393. OPERATION MODES OPERATION B–62444E–1/04 3 OPERATION MODES Before performing the desired operation listed below, enter the corresponding mode. In the following table, an asterisk (*) in the mode column indicates that the corresponding operation can be performed in any mode. Operation Reference Mod
  • Page 40B–62444E–1/04 OPERATION 3. OPERATION MODES Operation Reference Mode Punching and reading the data by using the II. 14 EDIT batch data input/output function Measuring tool length offset on the tooling II. 13 JOG/HANDLE screen Entering offset on the tooling screen II. 13 * Setting parameters APPEN- MD
  • Page 414. TYPES OF SCREENS OPERATION B–62444E–1/04 4 TYPES OF SCREENS The screens displayed by the conversational automatic programming function are shown below. For details of data and operation on each screen, see the related explanation in this manual. 28
  • Page 42B–62444E–1/04 OPERATION 4. TYPES OF SCREENS 4.1 (1) Parameter setting screen (For details, see Part V, APPENDIX.) General data relating to the conversational automatic programming ONE–PATH LATHES function is set and displayed on this screen. ACTUAL POSITION O0001 P0000 (ABSOLUTE) F 0 MM/M X 0.000 Z
  • Page 434. TYPES OF SCREENS OPERATION B–62444E–1/04 (3) Machining condition screen (For details, see II.13.) Cutting condition data for the conversational automatic programming function is set and displayed on this screen. The cutting condition data for all possible combinations of tools and materials to be
  • Page 44B–62444E–1/04 OPERATION 4. TYPES OF SCREENS (5) Chuck and tail stock figure data screen (For details, see II.13.) Data on the chuck and tail stock figures displayed together with the material figure on the check drawing screen is set and displayed. [CAP.] 101 OUTER T0101 RN 0.400 AC 110 AN 50 TL 20.
  • Page 454. TYPES OF SCREENS OPERATION B–62444E–1/04 (7) Program menu screen (Edit the processing program) (For details, see II.6.) This screen appears first when a machining program is created or edited using the conversational automatic programming function. The program numbers and names of all machining p
  • Page 46B–62444E–1/04 OPERATION 4. TYPES OF SCREENS (9) Figure data programming screen (Edit the processing program) (For details, see II.6.) Dimension data required for machining is entered and displayed on this screen. All processes except for the end facing processes consist of the process data explained
  • Page 474. TYPES OF SCREENS OPERATION B–62444E–1/04 EDIT THE PROCESSING PROGRAM [CAP.] NO. =0001 NAME=PRG–11 INITAL SETMATERIAL SHAPE OUT–DIA IN–DIA WORK–LNG MAX–S COOLANT FC25 BAR 100.000 100.000 2000 ON FINISHX FINISHZ E–REMOVL 0.100 0.200 2.000 PROC(01) AREA TOOL–NO CUT–SPD FEED/REV CUT–DPTH T–CODE BAR (
  • Page 48B–62444E–1/04 OPERATION 4. TYPES OF SCREENS (11) Tooling data screen (For details, see II.12.) A list of tool data for the tools used in the currently selected machining program is displayed on this screen. *** TOOLING DATA *** [CAP.] PAGE 01/01 PROCPROCNAMEUSINGTOOLGEOMETRY OFS XGEOMETRY OFS Z RN/W
  • Page 494. TYPES OF SCREENS OPERATION B–62444E–1/04 (13) Setting of pre–machining (Processing simulation) (For details, see II.12.) Operation guidance for specifying the optimal position at which to change tools is indicated on this screen. Follow the instructions on the screen to automatically determine th
  • Page 50B–62444E–1/04 OPERATION 4. TYPES OF SCREENS 4.2 In Super CAP T for two–path lathes used with the Series 16–TB, a screen for tool post 2 is added to each screen explained in Super CAP T for TWO–PATH LATHES one–path lathes used with the Series 16–TB. A screen for tool post 1 is the same as the corresp
  • Page 514. TYPES OF SCREENS OPERATION B–62444E–1/04 (4) Pre–tool list screen (For details, see II.13.) Pre–tool list data is specified separately for tool posts 1 and 2. Two tool posts are displayed on the screen. [CAP.:HEAD–L] 101#L OUTER T0101 RN 0.400 AC 110 AN 50 TW 20.000 102#R OUTEP T0101 PN 0.500 AC
  • Page 52B–62444E–1/04 OPERATION 4. TYPES OF SCREENS (7) Program menu screen (Edit the processing program) (For details, see II.6.) A machining program is used in common by both tool posts 1 and 2. This screen is also common for the two tool posts. (8) Program screen (Edit the processing program) (For detail
  • Page 534. TYPES OF SCREENS OPERATION B–62444E–1/04 (10) Tooling data screen (For details, see II.12.) Different tools are used for each tool post. The tooling data menus for both tool posts appear on the screen at the same time. *** HEAD–L TOOLING DATA *** [CAP.:HEAD–L] PAGE 01/01 PROCPROCNAMEUSINGTOOLGEMO
  • Page 54B–62444E–1/04 OPERATION 4. TYPES OF SCREENS (12) Setting of pre–machining screen (Processing simulation) (For details, see II.12.) Operation guidance for specifying the optimal position at which to change tools is indicated for each tool post. PROCESSING SIMULATION *** SETTING OF PRE–MACING *** [CAP
  • Page 554. TYPES OF SCREENS OPERATION B–62444E–1/04 (14) Machining simulation for two–tool–post lathes or two–path lathes with one spindle (For details, see II.7.) With lathes of these types, a single workpiece is simultaneously machined with tool posts 1 and 2. The machining status is displayed on the scre
  • Page 565. DESCRIPTION OF B–62444E–1/04 OPERATION COORDINATE SYSTEMS 5 DESCRIPTION OF COORDINATE SYSTEMS The following explains the coordinate systems used in the conversational automatic programming function. 43
  • Page 575. DESCRIPTION OF COORDINATE SYSTEMS OPERATION B–62444E–1/04 5.1 ONE–PATH LATHES 5.1.1 The machine coordinate system is set as follows: Machine Coordinate +X System +Z Machine zero point Tool post """" Chuck """" Spindle """" """" """" The above figure shows the state in which a tool post has return
  • Page 585. DESCRIPTION OF B–62444E–1/04 OPERATION COORDINATE SYSTEMS 5.1.2 The machine coordinate system previously mentioned is peculiar to a Workpiece Coordinate specific machine. It is determined uniquely regardless of the workpieces and tools used. System Another coordinate system is required for each t
  • Page 595. DESCRIPTION OF COORDINATE SYSTEMS OPERATION B–62444E–1/04 5.1.3 When a machining program is created by entering data conversationally, Program Coordinate the dimensions are specified with respect to the reference position peculiar to a workpiece. This reference position is called the program Syst
  • Page 605. DESCRIPTION OF B–62444E–1/04 OPERATION COORDINATE SYSTEMS 5.2 In two–path lathes with two spindles, coordinate systems used for tool posts 1 and 2 are the same as those for one–path lathes except that the TWO–PATH LATHES direction of the Z–axis is opposite in coordinate systems for tool post 2. W
  • Page 615. DESCRIPTION OF COORDINATE SYSTEMS OPERATION B–62444E–1/04 5.2.2 In a workpiece coordinate system used for tool post 2, like in the machine Workpiece Coordinate coordinate system for tool post 2, the direction of the Z–axis is opposite that used for tool post 1. System (1) When the origin of a wor
  • Page 625. DESCRIPTION OF B–62444E–1/04 OPERATION COORDINATE SYSTEMS 5.2.3 In a program coordinate system used for tool post 2, like in the machine Program Coordinate coordinate system for tool post 2, the direction of the Z–axis is opposite that used for tool post 1. System (1) When the program reference p
  • Page 635. DESCRIPTION OF COORDINATE SYSTEMS OPERATION B–62444E–1/04 5.3 In two–path lathes with one spindle, coordinate systems used for tool posts 1 and 2 are the same as those for one–path lathes except that the FOR TWO–PATH direction of the X–axis is opposite in coordinate systems for tool post 2. LATHE
  • Page 645. DESCRIPTION OF B–62444E–1/04 OPERATION COORDINATE SYSTEMS 5.3.2 In a workpiece coordinate system used for tool post 2, like in the machine Workpiece Coordinate coordinate system for tool post 2, the direction of the X–axis is opposite that used for tool post 1. System (1) When the origin of a wor
  • Page 655. DESCRIPTION OF COORDINATE SYSTEMS OPERATION B–62444E–1/04 5.3.3 In a two–path lathe with one spindle and two tool posts, a program Program Coordinate coordinate system used for tool post 2 is the same as that for tool post 1. System (1) When the program reference position is placed on the edge of
  • Page 66B–62444E–1/04 OPERATION 6. CREATING MACHINING PROGRAMS 6 CREATING MACHINING PROGRAMS 53
  • Page 676. CREATING MACHINING PROGRAMS OPERATION B–62444E–1/04 6.1 The format of machining programs created using the conversational automatic programming function is different from that of NC–format FORMAT OF machining programs. MACHINING PROGRAM USED An NC–format machining program consists of NC block ins
  • Page 68B–62444E–1/04 OPERATION 6. CREATING MACHINING PROGRAMS 6.2 In the Two–path lathes, an NC–format machining program is created separately for each tool post, tool post 1 or 2, and is stored. Each FORMAT OF NC–format machining program is totally independent. MACHINING PROGRAM USED In a conversational m
  • Page 696. CREATING MACHINING PROGRAMS OPERATION B–62444E–1/04 6.3 Select the conversational mode before creating a machining program using the conversational automatic programming function. SELECTING THE CONVERSATIONAL To enter the conversational mode, use the Conversation button on the MODE machine operat
  • Page 70B–62444E–1/04 OPERATION 6. CREATING MACHINING PROGRAMS 6.4 Press the [1] soft key to create a new machining program on the main menu. CREATING A MACHINING PROGRAM 6.4.1 A number and name can be specified for a machining program using the Entering the Number conversational automatic programming funct
  • Page 716. CREATING MACHINING PROGRAMS OPERATION B–62444E–1/04 6.5 Initial settings are commonly used in a conversational machining program. INITIAL SETTINGS PREP A NEW PROCESS PROGRAM [CAP.:HEAD–L] NO. =0120 NAME = MSTU INITAL SET MATERIAL SHAPE OUT–DIA IN–DIA WORK–LNG MAX–S COOLANT FC25 BAR 100.000 145.00
  • Page 72B–62444E–1/04 OPERATION 6. CREATING MACHINING PROGRAMS The selection of the workpiece figure, for either blank rods or blank plates, determines the subordinate input data items for blank dimensions. (1) When BAR is selected as the workpiece figure PREP A NEW PROCESS PROGRAM [CAP.:HEAD–L] NO. =0120 N
  • Page 736. CREATING MACHINING PROGRAMS OPERATION B–62444E–1/04 (2) When RGH SHAPE is selected as the workpiece figure To specify the figure of a blank plate, enter the coordinates of up to 12 points for each of the outer and inner surfaces of the figure in the program coordinate system. PREP A NEW PROCESS P
  • Page 74B–62444E–1/04 OPERATION 6. CREATING MACHINING PROGRAMS Points on the outer surface Coordinates of point (1) = (X1, Z1) Coordinates of point (2) = (X2, Z2) Coordinates of point (3) = (X3, Z3) Coordinates of point (4) = (X4, Z4) Example) Cross–section of molding material Coordinates of point (5) = (X5
  • Page 756. CREATING MACHINING PROGRAMS OPERATION B–62444E–1/04 MAX–S (maximum spindle speed) : Maximum spindle speed under constant surface–speed control COOLANT : Coolant commonly used in this machining program. Select the appropriate coolant using the following soft keys. ON OFF – – – – – – – – Initial va
  • Page 76B–62444E–1/04 OPERATION 6. CREATING MACHINING PROGRAMS WARNING After you enter or copy the initialization data, make sure that all data is correct. Material : Select the same material as the actual workpiece from the material menu. If the desired material is not on the menu, discontinue machining th
  • Page 776. CREATING MACHINING PROGRAMS OPERATION B–62444E–1/04 6.5.2 (1) Entering or changing data Operation for Initial Press the soft key corresponding to the desired menu. For some menus, the guidance is shown on the window. Settings Use the numeric keys and the INPUT key to enter data. (2) Terminating t
  • Page 78B–62444E–1/04 OPERATION 6. CREATING MACHINING PROGRAMS 6.6 A machining program consists of several processes, or units of machining. PROCESS DATA SCREEN Process data, such as the type of machining, tools to be used, and cutting conditions, is set and displayed on the process data screen. Data which
  • Page 796. CREATING MACHINING PROGRAMS OPERATION B–62444E–1/04 6.6.1 (1) Entering or changing data Operation for the Use the soft key to select the menu. Use the numeric keys and INPUT key to enter data. Process Data Screen (2) Automatic determination of tools to be used and cutting conditions Tools to be u
  • Page 80B–62444E–1/04 OPERATION 6. CREATING MACHINING PROGRAMS (4) Soft keys The following soft keys are displayed when the cursor is positioned at the process data items. DELETE INSERT PRGRM WINDOW PROCES MCHN–C TOOL– DETAIL PLOT < + END OFF EDIT D DATA [DELETE] : Deletes the current process. Pressing this
  • Page 816. CREATING MACHINING PROGRAMS OPERATION B–62444E–1/04 6.7 All processes, except for end facing, turning and drilling, miscellaneous machining, and sub–call processes consist of process data (explained in FIGURE DATA the previous section) and figure data. SCREEN The figure data screen is used to ent
  • Page 82B–62444E–1/04 OPERATION 6. CREATING MACHINING PROGRAMS (2) Selecting a figure A menu of figures appears on the lower part of the screen. Select a figure by pressing the corresponding soft key. < ° ± ² ³ CHAMFR ROUND PLOT + FIGURE PLOT < ¾ ½ ¼ ¿ TANGNT + END (3) Entering contour data When a figure ha
  • Page 836. CREATING MACHINING PROGRAMS OPERATION B–62444E–1/04 WARNING When entering contour data, make sure that the specified shape is the one that can be machined according to the machining type and area selected as the process data. If an incorrect shape is specified, the tool may bump against the workp
  • Page 84B–62444E–1/04 OPERATION 6. CREATING MACHINING PROGRAMS PROC (03) AREA HEAD THRD–TYPE THRD–ANGL CUT–METHD LEAD THREADING OUTER HEAD–L GENERL 60 AMNT–SNGL 1.000 TOOL–NO CUT–SPD CUT–DPTH CHAMFER T–CODE 251 80 0.200 ON 0101 STAT–X STAT–Z END–X END–X 100.000 0.000 100.000 END POINT Z DELETE INSERT FIGURE
  • Page 856. CREATING MACHINING PROGRAMS OPERATION B–62444E–1/04 6.8 Based on an existing machining program, a new machining program can be created with some modifications to the existing program. CREATING A NEW PROGRAM USING OTHER PROGRAMS 6.8.1 Press the [2] soft key on the main menu to display the register
  • Page 86B–62444E–1/04 OPERATION 7. CHECKING MACHINING PROGRAMS 7 CHECKING MACHINING PROGRAMS 73
  • Page 877. CHECKING MACHINING PROGRAMS OPERATION B–62444E–1/04 7.1 CHECKING INPUT FIGURES 7.1.1 On the main menu screen, press the [2] soft key to call the Registered–program registered–program directory screen for editing. Directory Screen for Editing 7.1.2 On the registered–program directory screen for ed
  • Page 88B–62444E–1/04 OPERATION 7. CHECKING MACHINING PROGRAMS Machining type Description of drawing NECK (necking) The corners to be necked are drawn with arcs. CENTER (center drilling) The sectional hole figure is drawn with straight lines based on nominal diameter and cutting edge angle data registered i
  • Page 897. CHECKING MACHINING PROGRAMS OPERATION B–62444E–1/04 PREP A NEW PROCESS PROGRAM NO. = 0194 NAME = PRG–11 PROC (02) TRANS. PROC(03) AREA *** PLOTTING OF PART FIGURE *** CUT–DPTH T–CODE BAR (R) OUTER END X 8.000 0202 PROC (01) AREA FEED/REV T–CODE BAR (R) OUTER END 0.20 0202 START ↑ CHAMFR B= ½ → X=
  • Page 90B–62444E–1/04 OPERATION 7. CHECKING MACHINING PROGRAMS 7.2 Even if the machine is not actually operated, the machining tool path can be displayed. CHECKING MACHINING When this function is used, it is not necessary to operate the machine. PROGRAMS USING However, the requirements for starting the actu
  • Page 917. CHECKING MACHINING PROGRAMS OPERATION B–62444E–1/04 7.2.1 Before checking a drawing, select a machining program created by Selecting a Machining conversational programming by following the procedure described below: Program (1) Display the main menu screen, then change the system to the MEM mode.
  • Page 92B–62444E–1/04 OPERATION 7. CHECKING MACHINING PROGRAMS (4) To display the simulated drawing of a chuck or tail stock, press the [PRE–EX] soft key. The setting screen before execution is displayed. On the setting screen, enter the following data: OUTPUT (Specified T code) T: Need not be set W–SHIFT (
  • Page 937. CHECKING MACHINING PROGRAMS OPERATION B–62444E–1/04 7.2.2 When the [ANIMA.], [ANIMA + RT.CH], or [RT.CH] key is pressed, the Simulating Machining following simulation screen is displayed: O1209 P0001 X1 20.000 X2 30.000 Z1 –10.000 X2 Z2 –20.000 X1 C1 0.000 C2 90.000 ÄÄÄÄÄÄÄÄ ACT G01 ÄÄÄÄÄÄÄÄ ACT
  • Page 94B–62444E–1/04 OPERATION 7. CHECKING MACHINING PROGRAMS The above soft keys are valid only during machining simulation. Animated drawings showing the actual machining status can also be displayed during machining (drawing during machining). To do this, press the GRAPH key to display the screen illust
  • Page 957. CHECKING MACHINING PROGRAMS OPERATION B–62444E–1/04 Sample of screen displayed during NC program conversion) NXT G00 X 0.000 Z Z 55. 900 O0002 C 0. 000 G01Z–49. 9F0.5; X159.5Z– 49.9; X160.; G00Z6.; 0M23S 500% MEM STRT *** *** 11:31:35 EDIT SPEED SPEED PLOT PROG HEAD WORK PROCES EXEC SINGLE UP DOW
  • Page 96B–62444E–1/04 OPERATION 7. CHECKING MACHINING PROGRAMS 7.2.3 (1) Enlarging a figure Enlarging a Figure and While the soft keys, described in the previous section, are displayed, press the [+] key. The [ENLARG] key is displayed. Displaying Other Press the [ENLARG] soft key. The following soft keys ar
  • Page 977. CHECKING MACHINING PROGRAMS OPERATION B–62444E–1/04 NOTE 1 If increasing the scale magnification or modifying the coordinates of the screen center causes the workpiece to exceed the range of the screen, the machining simulation may not be executed normally. 2 If increasing the scale magnification
  • Page 98B–62444E–1/04 OPERATION 7. CHECKING MACHINING PROGRAMS 7.3 SIMULATION OF Y–AXIS MACHINING 7.3.1 If the Y–axis machining function is supported, the following machining Simulation of Y–axis simulation screen is displayed: Machining by a One–path Lathe X 01209 P0005 X 30.000  Z –20.000 C 90.000 Y –10.
  • Page 997. CHECKING MACHINING PROGRAMS OPERATION B–62444E–1/04 If movement about the C–axis is specified for Y–axis side facing, the machining face is switched. The machining faces need not meet at right angles as shown above. Five or more faces can be machined. The machining statuses for the fifth and subs
  • Page 100B–62444E–1/04 OPERATION 7. CHECKING MACHINING PROGRAMS 7.4 OFFSET DATA SAVE AND RESTORE FUNCTION 7.4.1 On Super CAP T, the under– mentiond data are memorized at each CAP Generals programs. And these NC data are automatically rewritten when Direct operation of CAP program or Convert to NC program or
  • Page 1017. CHECKING MACHINING PROGRAMS OPERATION B–62444E–1/04 7.4.3 When the parameter described in 7.4.2 is set to 1, the following processing Details will be done. (1) Following data are saved, rewritten, restored when Processing simulation is executed. Save/ restore → Nose R offset (geometry, wear) imag
  • Page 102B–62444E–1/04 OPERATION 7. CHECKING MACHINING PROGRAMS 7.4.4 When offset data save restore function is effecive, the condition that is Execution Selection able to start is limited. For understand easily, information of selecting condition is displayed on the right of the screen. State Display *** PR
  • Page 1037. CHECKING MACHINING PROGRAMS OPERATION B–62444E–1/04 7.4.5 Tool changing position is fixed to the following temporary position which Tool Changing Position is not related to the NC parameter No. 1241 (the second reference position) . Temporary Setting In case of program zero point is workpiece end
  • Page 104B–62444E–1/04 OPERATION 7. CHECKING MACHINING PROGRAMS 7.5 With the Super CAP II T, it is possible to perform cutting simulation for turning, using a solid model. After simulation, the display of the MACHINING simulated cut product can be rotated. SIMULATION BASED ON A SOLID MODEL It is also possibl
  • Page 1057. CHECKING MACHINING PROGRAMS OPERATION B–62444E–1/04 flow chart Offset data save and restore function is effective? no yes no Execute processing simulation? yes #1=material length #2=material diameter no Program zero point is workpiece end? yes #1=0 (material length clear) Input unit is mm? yes no
  • Page 106B–62444E–1/04 OPERATION 7. CHECKING MACHINING PROGRAMS example) /* Offset data save and restore function G30 → G00 replace operation /* /* INPUT P9766#3(OSV) /* Input Macro parameter #20666 material length /* #20667 material outer diamiter /* #20737 input unit /* #20794 program zero point /* #9127 s
  • Page 1078. EDITING MACHINING PROGRAMS OPERATION B–62444E–1/04 8 EDITING MACHINING PROGRAMS WARNING When editing a machining program, be sure to confirm that the changes are correct. If you have made a mistake in changing, be sure to correct it, because the previous state of the program has not be saved. If
  • Page 108B–62444E–1/04 OPERATION 8. EDITING MACHINING PROGRAMS 8.1 SELECTING THE MACHINING PROGRAM TO BE EDITED 8.1.1 To display the registered–program directory screen for editing, press the Registered–program [2] and [EDIT THE PROCESSING PROGRAM] soft keys on the main menu screen. Directory Screen for Edit
  • Page 1098. EDITING MACHINING PROGRAMS OPERATION B–62444E–1/04 NOTE 1 As the cycle time data, a calculated machining time is displayed when machining simulation is performed. Depending on the conditions, the actual machining time may differ from a calculated machining time. When a machining program is actual
  • Page 110B–62444E–1/04 OPERATION 8. EDITING MACHINING PROGRAMS 8.2 A process can be deleted or added by pressing the [DELETE] or [INSERT] soft key shown below. EDITING A MACHINING PROGRAM IN UNITS OF PROCESSES (PROGRAM SCREEN) < DELETE INSERT PRGRM WINDOW PROCES MCHN–C TOOL–D DETAIL PLOT  END OFF EDIT DATA
  • Page 1118. EDITING MACHINING PROGRAMS OPERATION B–62444E–1/04 8.3 To change the process data, move the cursor to the part to be changed using a cursor key. Enter new numeric data using numeric keys, then CHANGING THE press the INPUT key. PROCESS DATA To delete the entered data, press the CAN key, then the I
  • Page 112B–62444E–1/04 OPERATION 8. EDITING MACHINING PROGRAMS 8.4 The contour data of bar machining can be changed by the data entered for automatic figure computing. CHANGING PART OF By performing this operation, cross and contact points of the changed THE CONTOUR DATA contour block and the preceding and s
  • Page 1138. EDITING MACHINING PROGRAMS OPERATION B–62444E–1/04 (4) Using a cursor key, move the cursor to the part of the contour data to be changed. (5) Using numeric keys, enter new numeric data, then press the INPUT key. (6) Press the [ALTER] soft key. (7) The contour is recomputed and the results are dis
  • Page 114B–62444E–1/04 OPERATION 8. EDITING MACHINING PROGRAMS 8.4.2 (1) Using a cursor key, move the cursor to the figure block to be Changing the Figure changed. The entered data is displayed in the window guidance. (2) Press the [ALTER FIGURE] soft key. If soft keys are not displayed, press the rightmost
  • Page 1158. EDITING MACHINING PROGRAMS OPERATION B–62444E–1/04 Example Changing chamfering (C2) to rounding (R3) PROC (01) AREA HEAD ROUGHNES TOOL–NO CUT–SPD FEED/REV T–CODE BAR (R) OUTER END HEAD–L 5 102 80 0.25 0101 START X= 20.000 Z= 0.000 ² X= 20.000 Z= 30.000 SR=5 ¾ X= 77.172 Z= 58.58 CONTR FORM(CHAMFER
  • Page 116B–62444E–1/04 OPERATION 8. EDITING MACHINING PROGRAMS 8.4.3 (1) Using a cursor key, move the cursor to the figure block to be Adding a Figure followed by a new figure. (2) Press the [INSERT] soft key. (3) The graphic pattern menu is displayed on the soft keys. Press the soft key of the figure to be
  • Page 1178. EDITING MACHINING PROGRAMS OPERATION B–62444E–1/04 Example Adding rounding (R3) PROC (01) AREA HEAD ROUGHNES TOOL–NO CUT–SPD FEED/REV T–CODE BAR (F) OUTER ENDHEAD–L 5 102 80 0.25 0101 START X= 20.000 Z= 0.000 ² X= 20.000 Z= 30.000 SR=5 J¾ X= 77.172 Z= 58.58 CONTR FORM(TAPER LINE) ° X= 10.000 Z= 6
  • Page 118B–62444E–1/04 OPERATION 8. EDITING MACHINING PROGRAMS 8.4.4 (1) Using a cursor key, move the cursor to the figure block preceding the Deleting a Figure part to be deleted. (2) Press the [DELETE] soft key. (3) The message for confirming the operation and the soft keys are displayed as shown below. To
  • Page 1198. EDITING MACHINING PROGRAMS OPERATION B–62444E–1/04 8.6 Machining programs created by conversational programming can be moved, deleted, copied, and searched for in units of processes on the EDITING MACHINING process editing screen. PROGRAMS IN UNITS OF PROCESSES (PROCESS EDITING SCREEN) 8.6.1 Two
  • Page 120B–62444E–1/04 OPERATION 8. EDITING MACHINING PROGRAMS The ratio of the machining time of each process to that of the entire machining program is indicated in a bar chart at the bottom of the screen. NOTE The machining time described above is displayed after simulation or actual machining is complete
  • Page 1218. EDITING MACHINING PROGRAMS OPERATION B–62444E–1/04 8.6.3 If a two–path lathe with the Series 16–TB is used, a process can be moved Moving a Process between the two tool posts. between the Two Tool When the process is moved to the other tool post, the tools used in the Posts destination tool post
  • Page 122B–62444E–1/04 OPERATION 8. EDITING MACHINING PROGRAMS NOTE 1 A process can be moved to the other tool post only in an automatically scheduled program. For automatic scheduling, see Section 8.7, “Automatic Scheduling.” 2 The following processes cannot be moved to the other tool post: D Drilling proce
  • Page 1238. EDITING MACHINING PROGRAMS OPERATION B–62444E–1/04 8.6.5 The contents of a machining program can be deleted in units of processes. Deleting a Process On the process directory screen, move the cursor to the process to be deleted and press the [DELETE] soft key. The following operation guidance is
  • Page 124B–62444E–1/04 OPERATION 8. EDITING MACHINING PROGRAMS 8.7 In a machining program which has just been created in conversational programming, a process contains both rough machining and finish AUTOMATIC machining. When the machining program is executed, the processes are SCHEDULING executed in order i
  • Page 1258. EDITING MACHINING PROGRAMS OPERATION B–62444E–1/04 By performing the operation above, an automatically scheduled program is created. If the [CANCEL] soft key is pressed, the automatic scheduling is canceled. On the registered–program directory screen, the new machining program created by automati
  • Page 126B–62444E–1/04 OPERATION 8. EDITING MACHINING PROGRAMS 8.7.2 In automatic scheduling, processes are divided and arranged so that all Details of Automatic rough machining is executed first. Scheduling (1) Dividing processes Each of the processes of i to iv listed below contains rough machining and fin
  • Page 1278. EDITING MACHINING PROGRAMS OPERATION B–62444E–1/04 When automatic scheduling is executed, the processes are divided as described above and automatically arranged in the following order. Group of rough machining processes ↓ Group of finish machining processes ↓ Group of threading and C–axis machin
  • Page 128B–62444E–1/04 OPERATION 8. EDITING MACHINING PROGRAMS v. TRANS processes A TRANS process (available only with two–path lathes with the Series 16/18–TTA) divides the programs for tool posts 1 and 2. In automatic scheduling, the TRANS process is set at the end of the program of tool post 1 and at the
  • Page 1298. EDITING MACHINING PROGRAMS OPERATION B–62444E–1/04 8.8 On the registered–program directory screen for editing, enter the number of the machining program to be deleted. Alternatively, move the cursor DELETING to the program number. Then press the [DELETE] soft key. The message MACHINING for verify
  • Page 130B–62444E–1/04 OPERATION 8. EDITING MACHINING PROGRAMS 8.9 By pressing [8] (EDIT NC PROGRAM) on the main menu screen, an NC program can be edited without changing the conversational mode. This EDITING NC type of editing is automatically performed in the background, eliminating PROGRAMS (CROSS the nee
  • Page 1319. OUTPUTTING MACHINING PROGRAMS OPERATION B–62444E–1/04 9 OUTPUTTING MACHINING PROGRAMS A conversational machining program can be output and saved in an external memory unit via the reader/punch interface. On the registered-program directory screen for editing, enter the number of the machining pro
  • Page 132B–62444E–1/04 OPERATION 10. READING MACHINING PROGRAMS 10 READING MACHINING PROGRAMS The machining program output by the operation described in Chapter 9 can be read by the NC machine via the reader/punch interface. Before starting reading, be sure to release the memory protect switch on the machine
  • Page 13311. CONVERTING MACHINING PROGRAMS INTO NC PROGRAMS OPERATION B–62444E–1/04 11 CONVERTING MACHINING PROGRAMS INTO NC PROGRAMS A machining program created by conversational programming can be executed. The program can also be converted into an NC program and the NC program can be executed and changed.
  • Page 13411. CONVERTING MACHINING B–62444E–1/04 OPERATION PROGRAMS INTO NC PROGRAMS 11.1 CONVERTING A MACHINING PROGRAM TO AN NC PROGRAM 11.1.1 On the main menu, press the [5] and [CONVERT TO NC PROGRAM] Registered–program soft keys. The registered–program directory screen for conversion to NC program is dis
  • Page 13511. CONVERTING MACHINING PROGRAMS INTO NC PROGRAMS OPERATION B–62444E–1/04 11.1.2 When converting a machining program to an NC program, select the Converting a MEM mode. Machining Program to On the registered–program directory screen, enter the number of the an NC Program machining program to be con
  • Page 13611. CONVERTING MACHINING B–62444E–1/04 OPERATION PROGRAMS INTO NC PROGRAMS NOTE 1 During conversion to the NC program, the drawing speed on the simulation screen is lower than usual. An arc may be displayed as a polygon. 2 If the leftmost [<] soft key (super return) is pressed when the conversion to
  • Page 13711. CONVERTING MACHINING PROGRAMS INTO NC PROGRAMS OPERATION B–62444E–1/04 11.2 While the machining program is being converted into the NC program, the machining program is running for machining operation or check ALARMS DURING drawing. A P/S alarm may occur because of the contents of the machining
  • Page 13811. CONVERTING MACHINING B–62444E–1/04 OPERATION PROGRAMS INTO NC PROGRAMS 11.3 Before the machining program converted into the NC program is output to an external memory unit via the reader/punch interface, the following SETTING THE must be set in the same way as for outputting of an ordinary progr
  • Page 13912. DIRECT OPERATION FOR MACHINING PROGRAMS CREATED CONVERSATIONALLY OPERATION B–62444E–1/04 12 DIRECT OPERATION FOR MACHINING PROGRAMS CREATED CONVERSATIONALLY WARNING Direct operation of a machining program created using a conversational function may cause data such as a work shift amount, tool ti
  • Page 14012. DIRECT OPERATION FOR MACHINING PROGRAMS B–62444E–1/04 OPERATION CREATED CONVERSATIONALLY 12.1 OPERATION BEFORE EXECUTION (SUCH AS SELECTING A PROGRAM, MOUNTING A TOOL, ETC.) 12.1.1 Select the MEM mode on the main menu. Then, press the [4] soft key Displaying the (DIRECT OPERATION OF CAP PROGRAM)
  • Page 14112. DIRECT OPERATION FOR MACHINING PROGRAMS CREATED CONVERSATIONALLY OPERATION B–62444E–1/04 12.1.2 On the registered–program directory screen for direct operation, position Specifying a Machining the cursor at the machining program to be executed. Alternatively, enter the number of the program to b
  • Page 14212. DIRECT OPERATION FOR MACHINING PROGRAMS B–62444E–1/04 OPERATION CREATED CONVERSATIONALLY 12.1.3 Example of a setting screen before execution in the Series 16T–B for a Setting Data on the two–path lathe Setting Screen Before Execution WARNING If data such as a work shift amount, turret rotation p
  • Page 14312. DIRECT OPERATION FOR MACHINING PROGRAMS CREATED CONVERSATIONALLY OPERATION B–62444E–1/04 BASIS T T : T code of a tool for which a chuck barrier is specified W–SHIFT(INC) SZ : Increment or decrement of the workpiece shift along the Z axis. The current workpiece shift is displayed at the bottom of
  • Page 14412. DIRECT OPERATION FOR MACHINING PROGRAMS B–62444E–1/04 OPERATION CREATED CONVERSATIONALLY (1) Setting screen prior to execution when bit 1 (PRD) of parameter No. 9775 is set to 1 DIRECT OPERATION OF CAP PRG *** PRE–MACHINING *** [CAP.: HEAD–L] HEAD–L HEAD–R BASIS T–CODE T= OUTPUT T T= FACE POSITI
  • Page 14512. DIRECT OPERATION FOR MACHINING PROGRAMS CREATED CONVERSATIONALLY OPERATION B–62444E–1/04 NOTE 1 For details of the chuck/tailstock barrier function, see the relevant operator’s manual for the NC. 2 When the optional chuck/tailstock barrier function, supported by the NC side, is selected, the chu
  • Page 14612. DIRECT OPERATION FOR MACHINING PROGRAMS B–62444E–1/04 OPERATION CREATED CONVERSATIONALLY (3) Tailstock barrier data when the optional chuck/tailstock barrier function is selected In the same way as for chuck barrier data, the following soft keys are displayed when the cursor is positioned to TAI
  • Page 14712. DIRECT OPERATION FOR MACHINING PROGRAMS CREATED CONVERSATIONALLY OPERATION B–62444E–1/04 (4) Notes on the setting screen, displayed before execution For each conversational machining program, the data items listed below are memorized. (a) Workpiece shift amount (SZ) (b) Chuck barrier data (X/Z)
  • Page 14812. DIRECT OPERATION FOR MACHINING PROGRAMS B–62444E–1/04 OPERATION CREATED CONVERSATIONALLY 12.1.4 By pressing [TOOLING] on the registered–program directory screen, Mounting Tools setting screen before execution, or process directory screen, the tooling data screen is displayed. Processes and data
  • Page 14912. DIRECT OPERATION FOR MACHINING PROGRAMS CREATED CONVERSATIONALLY OPERATION B–62444E–1/04 When any of the above data items is rewritten, the same data, held in the tool file, is modified at the same time. T–CODE: T code for cach tool When the T code value of a tool is rewritten, the T code value
  • Page 15012. DIRECT OPERATION FOR MACHINING PROGRAMS B–62444E–1/04 OPERATION CREATED CONVERSATIONALLY NOTE 1 The window displays the tool data for the tool to which the cursor is positioned. The displayed data cannot, however, be modified. 2 When [PREPARE] is pressed, the tool offset measurement guidance scr
  • Page 15112. DIRECT OPERATION FOR MACHINING PROGRAMS CREATED CONVERSATIONALLY OPERATION B–62444E–1/04 (1) Manual reference position return operation First, manually return to the reference position. When reference position return has been performed previously, this screen is not displayed. Operation) After m
  • Page 15212. DIRECT OPERATION FOR MACHINING PROGRAMS B–62444E–1/04 OPERATION CREATED CONVERSATIONALLY (2) Tool indexing The tool index request screen appears after the reference position return request screen described in the previous section. The tool to be measured is indexed from the machine operator’s pa
  • Page 15312. DIRECT OPERATION FOR MACHINING PROGRAMS CREATED CONVERSATIONALLY OPERATION B–62444E–1/04 (3) Measuring compensation along the Z–axis The screen for measuring compensation along the Z–axis appears after the tool index request screen described in the previous section. The compensation is measured
  • Page 15412. DIRECT OPERATION FOR MACHINING PROGRAMS B–62444E–1/04 OPERATION CREATED CONVERSATIONALLY (4) Measuring the compensation along the X–axis The screen for measuring the compensation along the X–axis appears after the screen for measuring compensation along the Z–axis described in the previous secti
  • Page 15512. DIRECT OPERATION FOR MACHINING PROGRAMS CREATED CONVERSATIONALLY OPERATION B–62444E–1/04 (5) Measuring the outside diameter of a workpiece The screen for measuring the diameter of a workpiece appears after the screen for measuring the compensation along the X–axis. Measure the diameter of the wo
  • Page 15612. DIRECT OPERATION FOR MACHINING PROGRAMS B–62444E–1/04 OPERATION CREATED CONVERSATIONALLY 12.1.6 When a tool setter is provided, tool geometry compensation is measured Measuring Tool in the same manner as for when no tool setter is used. The compensation is measured by calling the setup guidance
  • Page 15712. DIRECT OPERATION FOR MACHINING PROGRAMS CREATED CONVERSATIONALLY OPERATION B–62444E–1/04 (2) Measurement using a sensor The above operations display the screen for measuring compensation using a sensor. Measure the compensation by manually bringing the tool into contact with the sensor. In this
  • Page 15812. DIRECT OPERATION FOR MACHINING PROGRAMS B–62444E–1/04 OPERATION CREATED CONVERSATIONALLY When the tool touches the sensor, the sensor to be touched next is automatically displayed. Operation) Manually bring the tool into contact with the specified sensor. [CAP.: HEAD–L] 101#01 OUTTER T0505 RN 0.
  • Page 15912. DIRECT OPERATION FOR MACHINING PROGRAMS CREATED CONVERSATIONALLY OPERATION B–62444E–1/04 12.1.7 Chuck Barrier WARNING Before using a chuck barrier supported by the conversational function, make sure that the barrier area data is set correctly, that the barrier function works at the correct posit
  • Page 16012. DIRECT OPERATION FOR MACHINING PROGRAMS B–62444E–1/04 OPERATION CREATED CONVERSATIONALLY (a) For external claw chucks Tool ÄÄÄÄ Chuck ÄÄÄÄÄÄÄÄ ÄÄÄÄ ÄÄÄÄÄÄÄÄ Move the tool to the upper right corner of the chuck with a ÄÄÄÄ ÄÄÄÄÄÄÄÄ clearance of about 2 mm along the X– and Z–axes. ÄÄÄÄ ÄÄÄÄÄÄÄÄ ÄÄ
  • Page 16112. DIRECT OPERATION FOR MACHINING PROGRAMS CREATED CONVERSATIONALLY OPERATION B–62444E–1/04 (2) Details of the chuck barrier The Chuck barrier uses the second limit of the extended stored stroke check function. When this function is used for other purposes, the chuck barrier is not available. The c
  • Page 16212. DIRECT OPERATION FOR MACHINING PROGRAMS B–62444E–1/04 OPERATION CREATED CONVERSATIONALLY WOX : Tool wear compensation (X) WSX : Shift of the X coordinate in the workpiece coordinate system (X) D : Outside diameter of the workpiece L’ : Workpiece length GOZ : Tool geometry compensation (Z) WOZ :
  • Page 16312. DIRECT OPERATION FOR MACHINING PROGRAMS CREATED CONVERSATIONALLY OPERATION B–62444E–1/04 (b) For internal claw chucks (turning tool) f’ f a W W1 b c g L1 e’ e b’ L d L’ ÃÃÃ H (1) Calculation of each point a : Chuck reference position specified on the setting screen before execution b’ : X = GOX
  • Page 16412. DIRECT OPERATION FOR MACHINING PROGRAMS B–62444E–1/04 OPERATION CREATED CONVERSATIONALLY (2) When machining is suppressed in the area formed by points a, b’, e’, and f’ Bar machining: Outer surface near the edges, outer surface away from the edges, end faces near the edges, end faces away from t
  • Page 16512. DIRECT OPERATION FOR MACHINING PROGRAMS CREATED CONVERSATIONALLY OPERATION B–62444E–1/04 (c) External claw chucks (rotating tool) f” a” a f’ L a’ f L1 c b W W1 e d b’ D e’ b” e” L’ (1) Calculation of each point a’ : X = X–coordinate of the chuck reference position specified on the setting screen
  • Page 16612. DIRECT OPERATION FOR MACHINING PROGRAMS B–62444E–1/04 OPERATION CREATED CONVERSATIONALLY D : Outside diameter of a workpiece L’ : Workpiece length GOZ : Tool geometry compensation (Z) WOZ : Tool wear compensation (Z) WSZ : Shift of the Z coordinate in the workpiece coordinate system (Z) CL : Amo
  • Page 16712. DIRECT OPERATION FOR MACHINING PROGRAMS CREATED CONVERSATIONALLY OPERATION B–62444E–1/04 (1) Calculation of each point a’ : X = X–coordinate of the chuck reference position specified on the setting screen before execution Z = Z–coordinate of the chuck reference position specified on the setting
  • Page 16812. DIRECT OPERATION FOR MACHINING PROGRAMS B–62444E–1/04 OPERATION CREATED CONVERSATIONALLY (2) When machining is suppressed in the area formed by points a’, b’, e’, and f’ C–axis center drilling : Side face C–axis drilling : Side face C–axis tapping : Side face C–axis grooving : Side face Cylindri
  • Page 16912. DIRECT OPERATION FOR MACHINING PROGRAMS CREATED CONVERSATIONALLY OPERATION B–62444E–1/04 12.2 –Machining programs created conversationally can be executed in the conversational mode. It can be also executed after being converted to the EXECUTING NC–format program. MACHINING PROGRAMS 12.2.1 (1) E
  • Page 17012. DIRECT OPERATION FOR MACHINING PROGRAMS B–62444E–1/04 OPERATION CREATED CONVERSATIONALLY 12.2.2 When a conversational machining program is executed directly, a feedrate Override Playback override value can be memorized for each process. Function This function can be enabled by setting bit 7 (OPB
  • Page 17112. DIRECT OPERATION FOR MACHINING PROGRAMS CREATED CONVERSATIONALLY OPERATION B–62444E–1/04 (2) Override playback When a conversational machining program, for which override teaching is performed, is executed, its memorized override values are automatically applied (override playback). In this case
  • Page 17212. DIRECT OPERATION FOR MACHINING PROGRAMS B–62444E–1/04 OPERATION CREATED CONVERSATIONALLY 12.2.3 A machining program that was created conversationally, and which has Execution of a been converted to an NC program, can be executed in exactly the same way as an ordinary NC program. Conversational M
  • Page 17313. SETTING DATA OPERATION B–62444E–1/04 13 SETTING DATA Before creating a program in the conversational mode, data items such as TOOL DATA and MACHINING CONDITION must be set. These data items are used for the automatic selection of a tool and the automatic determination of machining conditions. Pr
  • Page 174B–62444E–1/04 OPERATION 13. SETTING DATA WARNING When creating a machining program using a conversational function, make sure that all necessary data among the tool data, cutting condition data, surface roughness data, pre–tool list, and chuck/tailstock data is set correctly. If this data is not set
  • Page 17513. SETTING DATA OPERATION B–62444E–1/04 13.1 As shown below, tools to be registered are assigned to tool management numbers according to the type of machining. TOOL DATA FILE 101 to 149: Outer surface machining 201 to 249: End facing 301 to 349: Threading on the inner surface 401 to 449: End facing
  • Page 176B–62444E–1/04 OPERATION 13. SETTING DATA 13.1.1 Selecting the tool data screen on the tool data menu screen calls the tool Displaying the Tool data directory screen. Data Directory Screen *** TOOL FILE LIST *** REST No. OF TOOL=92 [CAP. :HEAD–L] 101#01 OUTTER T0505 RN 0.400 AC 90 AN 60 TW 20.000 102
  • Page 17713. SETTING DATA OPERATION B–62444E–1/04 13.1.2 (1) Registering a new tool Operations on the Tool Press the soft key [TOOL ENTRY], then press the soft key corresponding to the desired tool. Data Directory Screen [CAP. :HEAD–L] 101#01 OUTTER T0505 RN 0.400 AC 90 AN 60 TW 20.000 102#02 OUTTER T0101 RN
  • Page 178B–62444E–1/04 OPERATION 13. SETTING DATA (2) Deleting a tool data item Move the cursor to the tool data item to be deleted and press the soft key [DELETE]. The following prompt and soft keys are then displayed: NO. = → SFTKY DELETE REALLY? YES: [DELETE] NO: [CANCEL] < CANCEL DELETE TOOL + LIST Press
  • Page 17913. SETTING DATA OPERATION B–62444E–1/04 13.1.3 Tool Data for Machining Outer Surfaces, Inner Surfaces, End Faces, and Inner Bottom Faces [CAP. :HEAD–L] 101#01 OUTTER T0505 RN 0.400 AC 90 AN 60 TW 20.000 102#02 OUTTER T0101 RN 0.400 AC 90 AN 60 TW 20.000 103#02 OUTTER T0202 RN 0.400 AC 90 AN 60 TW 2
  • Page 180B–62444E–1/04 OPERATION 13. SETTING DATA (1) Outer surface ( ) (2) Outer surface ( ) ÃÃÃÃÃ ÃÃ ÃÃ ÃÃÃÃÃ ÃÃ ÃÃ ÃÃÃÃÃ ÃÃ ÃÃ ÃÃÃÃÃ ÃÃ ÃÃ ÃÃ ÃÃÃÃÃ ÃÃ ÃÃÃÃÃÃ (3) Inner surface ( ) (4) Inner surface ( ) ÃÃ ÃÃÃÃÃ ÃÃ Ã ÃÃÃÃÃ ÃÃÃÃÃ ÃÃ ÃÃÃÃÃ ÃÃÃÃÃ ÃÃÃÃÃ Ã (5) End face ( ) (6) End face ( ) ÃÃÃÃÃ Ã ÃÃÃÃÃ ÃÃÃÃÃ Ã
  • Page 18113. SETTING DATA OPERATION B–62444E–1/04 ROUGH/FIN : Specify by pressing one of the [ROUGH], [FIN], and [COMMON] soft keys. OUTPUT T : T–code to be output when a machining program is executed (Four digits/six digits) REVOLUT.–D : Direction in which a spindle rotates during cutting Specify by pressin
  • Page 182B–62444E–1/04 OPERATION 13. SETTING DATA NOSE WIDTH (TW) : Need to be set only when the figure of a tool to be drawn is determined. TW TW IMGNRY NOS (TD) : Position of a virtual tool tip when compensating the tool tip radius Example of setting) (1) Outer surface (right hand/round nose tool) =3 (2) O
  • Page 18313. SETTING DATA OPERATION B–62444E–1/04 13.1.4 Tool Data for External Threads and Internal Threads [CAP. :HEAD–L] 103#02 OUTTER T0202 RN 0.400 AC 90 AN 60 TW 20.000 251#01 OUTR TH T0404 RN 0.000 AN 60 TW 40.000 451#01 OUTR GR T1212 RN 0.000 WN 3.000 AA 90 TL 15.000 452#02 OUTR GR T1212 RN 0.200 WN
  • Page 184B–62444E–1/04 OPERATION 13. SETTING DATA OUTPUT T : T–code to be output when a machining program is executed (Four digits/six digits) REVOLUT.–D : Direction in which a spindle rotates during cutting Specify by pressing the [NORMAL] (= M03) or [REVERS] (= M04) soft key. NOSE–RADI (RN) : Need not be s
  • Page 18513. SETTING DATA OPERATION B–62444E–1/04 13.1.5 Tool Data for Grooving on Outer Surfaces, Inner Surfaces, and End Faces [CAP. :HEAD–L] 103#02 OUTTER T0202 RN 0.400 AC 90 AN 60 TW 20.000 251#01 OUTR TH T0404 RN 0.000 AN 60 TW 40.000 451#01 OUTR GR T1212 RN 0.000 WN 3.000 AA 90 TL 15.000 452#02 OUTR G
  • Page 186B–62444E–1/04 OPERATION 13. SETTING DATA (3) Grooving on inner surfaces ( ) (5) Grooving on end faces ( ) (6) Grooving on end faces ( ) : Programming point ROUGH/FIN : Specify by pressing one of the [ROUGH], [FIN], and [COMMON] soft keys. OUTPUT T : T–code to be output when a machining program is ex
  • Page 18713. SETTING DATA OPERATION B–62444E–1/04 NOSE WIDTH (WN) : Width of the cutting edge of a grooving tool WN SLANT ANGLE (AA) : (1) Grooving on outer surfaces (2) Grooving on inner surfaces AA AA (3) Grooving on end faces AA CUTTR LNGT (TL) : Effective length of a grooving tool tip TL 174
  • Page 188B–62444E–1/04 OPERATION 13. SETTING DATA IMGNRY NOS (TD) : Position of a virtual tool tip when compensating the tool tip radius Example of setting) (1) Grooving on outer surfaces (left reference position) = 3 (2) Grooving on outer surfaces (right reference position) = 4 (3) Grooving on inner surface
  • Page 18913. SETTING DATA OPERATION B–62444E–1/04 13.1.6 Tool Data for Drilling [CAP. :HEAD–L] 451#01 OUTR GR T1212 RN 0.000 WN 3.000 AA 90 TL 15.000 452#02 OUTR GR T1515 RN 0.200 WN 3.000 AA 90 TL 5.000 601#01 DRILL (F) T0303 DD 20.000 AC 118 TL 60.000 602#01 DRILL (F) T0808 DD 25.000 AC 180 TL 90.000 603#0
  • Page 190B–62444E–1/04 OPERATION 13. SETTING DATA MILLNG/TRN : Specify by pressing one of the [TURN], [MILLNG], and [COMMON] soft keys. [MILLNG] : Milling tools for C–axis/Y–axis machining [TURN] : Tools for turning [COMMON] : Tools that are used for both milling and turning OUTPUT T : T–code to be output wh
  • Page 19113. SETTING DATA OPERATION B–62444E–1/04 13.1.7 Tool Data for Tapping [CAP. :HEAD–L] 602#01 DRILL (F) T0808 DD 25.000 AC 180 TL 90.000 603#01 DRILL (S) T0909 DD 12.000 AC 150 TL 40.000 651#01 TAP (F) T0303 DD 20.000 PT 1.500 TL 60.000 701#01 CENTER (F) T0808 DD 2.000 AC 90 CD 2.000 751#02 ENDMILL (S
  • Page 192B–62444E–1/04 OPERATION 13. SETTING DATA OUTPUT T : T–code to be output when a machining program is executed (T4 digits/T6 digits) REVOLUT.–D : Direction in which a spindle or rotating tool rotates during cutting Specify by pressing the [NORMAL] (= M03) or [REVERS] (= M04) soft key. NOMINAL DIA (DD)
  • Page 19313. SETTING DATA OPERATION B–62444E–1/04 13.1.8 Tool Data for Center Drills [CAP. :HEAD–L] 603#01 DRILL (S) T0909 DD 12.000 AC 150 TL 40.000 651#01 TAP (F) T0303 DD 20.000 PT 1.500 TL 60.000 701#01 CENTER (F) T0808 DD 2.000 AC 90 CD 2.000 751#02 ENDMILL (F) T0909 TR 12.000 EN 3 TL 40.000 752#02 ENDM
  • Page 194B–62444E–1/04 OPERATION 13. SETTING DATA MILLNG/TRN : Specify by pressing one of the [TURN], [MILLNG], and [COMMON] soft keys. OUTPUT T : T–code to be output when a machining program is executed (T4 digits/T6 digits) REVOLUT.–D : Direction in which a spindle or rotating tool rotates during cutting S
  • Page 19513. SETTING DATA OPERATION B–62444E–1/04 13.1.9 Tool Data for Throw–away Drills [CAP. :HEAD–L] 451#01 OUTER GR T1212 RN 0.000WN 3.00 AA 90 TL 15.000 452#02 OUTER GR T1515 RN 0.200WN 3.00 AA 90 TL 5.000 631#03 TRW–AWY T0303 DD 20.000AC 180 TL 60.000 *** TOOL DATA (1) *** TOOL–ID NO. 631 TOOL TYPE TRW
  • Page 196B–62444E–1/04 OPERATION 13. SETTING DATA NOMINL–D : DD: Nominal diameter of a throw–away drill NOSE ANGLE : AC: Point angle of a drill for throw–away drill (Normally 180°) CUTR LNGT : TL: Effective drill length 183
  • Page 19713. SETTING DATA OPERATION B–62444E–1/04 13.1.10 Tool Data for End Mills [CAP. :HEAD–L] 651#01 TAP (F) T0303 DD 20.000 PT 1.500 TL 60.000 701#01 CENTER (F) T0090 DD 2.000 AC 90 CD 2.000 751#02 ENDMILL (F) T1414 TR 5.000 EN 3 TL 20.000 752#02 ENDMILL (F) T1212 TR 2.500 EN 3 TL 30.000 753#01 ENDMILL (
  • Page 198B–62444E–1/04 OPERATION 13. SETTING DATA ROUGH/FIN : Specify by pressing one of the [ROUGH], [FIN], and [COMMON] soft keys. OUTPUT T : T–code to be output when a machining program is executed (T4 digits/T6 digits) REVOLUT.–D : Direction in which a rotating tool rotates during cutting Specify by pres
  • Page 19913. SETTING DATA OPERATION B–62444E–1/04 13.1.11 Tool Data for Side Cutters [CAP. :HEAD–L] 752#02 ENDMILL (F) T1212 TR 2.500 EN 3 TL 30.000 753#01 ENDMILL (S) T1111 TR 5.000 EN 3 TL 20.000 801#01 SIDE CU T0707 TR 30.000 EN 12 TW 5.000 TL 25.000 851#01 CHAMFER (F) T1313 TR 15.000 MD 2.000 AN 90 CL 0.
  • Page 200B–62444E–1/04 OPERATION 13. SETTING DATA REVOLUT.–D : Direction in which a rotating tool rotates during cutting Specify by pressing the [NORMAL] or [REVERS] soft key. NOSE WIDTH (TW) : Width of a side cutter TOOL RADIUS (TR) : Radius of a side cutter When bit 0 (TL) of parameter 9774 is set to 1, th
  • Page 20113. SETTING DATA OPERATION B–62444E–1/04 13.1.12 Tool Data for Chamfering [CAP. :HEAD–L] 753#01 ENDMILL (S) T1111 TR 5.000 EN 3 TL 20.000 801#01 SIDE CU T0707 TR 30.000 EN 12 TW 5.000 TL 25.000 851#01 CHAMFER (F) T1313 TR 15.000 MD 5.000 AN 90 CL 2.000 852#01 CHAMFER (S) T1414 TR 15.000 MD 2.000 AN
  • Page 202B–62444E–1/04 OPERATION 13. SETTING DATA REVOLUT.–D : Direction in which a rotating tool rotates during cutting Specify by pressing the [NORMAL] or [REVERS] soft key. TOOL RADIUS (TR) : Radius of a chamfering tool NOTE To execute chamfering, calculate the required cutter compensation value, then ove
  • Page 20313. SETTING DATA OPERATION B–62444E–1/04 13.1.13 Tool Data for Reamers [CAP. :HEAD–L] 851#01 CHAMFER (F) T1313 TR 15.000 MD 5.000 AN 90 CL 2.000 852#01 CHAMFER (S) T1414 TR 15.000 MD 2.000 AN 90 CL 0.500 901#01 REAMA T1818 DD 22.000 TL 70.000 951#01 BORE T0707 TW 20.000 TL 60.000 *** TOOL DATA (1) *
  • Page 204B–62444E–1/04 OPERATION 13. SETTING DATA MILLNG/TRN : Specify by pressing one of the [TURN], [MILLNG], and [COMMON] soft keys. [MILLNG] : Milling tools for C–axis/Y–axis machining [TURN] : Tools for turning [COMMON] : Tools that are used for both milling and turning OUTPUT T : T–code to be output wh
  • Page 20513. SETTING DATA OPERATION B–62444E–1/04 13.1.14 Tool Data for Boring [CAP. :HEAD–L] 852#01 CHAMFER (S) T1414 TR 15.000 MD 2.000 AN 90 CL 0.500 901#01 REAMA T1818 DD 22.000 TL70.000 951#01 BORE T0707 TW 20.000 TL60.000 *** TOOL DATA (1) *** TOOL–ID NO. 951 TOOL TYPE BORE (HEAD–L) OUTPUT T 0707 REVOL
  • Page 206B–62444E–1/04 OPERATION 13. SETTING DATA REVOLUT.–D : Direction in which a spindle rotates during cutting Specify by pressing the [NORMAL] (= M03) or [REVERS] (= M04) soft key. NOSE WIDTH (TW) : Need to be set only when the figure of a tool to be drawn is determined. CUTTR LNGT (TL) : Effective leng
  • Page 20713. SETTING DATA OPERATION B–62444E–1/04 13.1.15 The following table lists tools that are automatically specified according to the type of the machining and the area to be machined. Automatic Tool Specification Function Type of machining Area to be machined Tool Bar machining and Outer surlaco edge
  • Page 208B–62444E–1/04 OPERATION 13. SETTING DATA Type of machining Area to be machined Tool Reamer Reamer (end face turning) Boring Boring (end face turning) Tapping Tap (end face turning) C–axis center drilling End face Center drill (end face milling) Side face Center drill (side face milling) C–axis drill
  • Page 20913. SETTING DATA OPERATION B–62444E–1/04 Type of machining Area to be machined Tool Y–axis Reamer End face Reamer (end face turning) Side face Reamer (Side face turning) Y–axis Tapping End face Tap (end face turning) Side face Tap (Side face turning) Y–axis Milling End face End mill (end face) Side
  • Page 210B–62444E–1/04 OPERATION 13. SETTING DATA (1) Turning tools Up to four points can be specified for a tip figure. Specify each point clockwise from the origin (0, 0), plotting by a single stroke. The area formed by these four points is filled. Up to six points can be specified for a shank figure. By p
  • Page 21113. SETTING DATA OPERATION B–62444E–1/04 13.1.17 When all data items required for the type of a tool have been entered, tool Details of the geometry data for drawing is automatically specified as follows. Automatic Setting of (1) General–purpose cutting tools Tool Geometry Data for ⋅ Tool data used
  • Page 212B–62444E–1/04 OPERATION 13. SETTING DATA (2) Threading tools ⋅ Tool data used TOOL DIREC, CUTTING EDG, and NOSE WIDTH [Outer surface] SW SW (shank width) = Tool width SL (shank length) = SW*1.5 TT (tip thickness) = SL/8 Based on the cutting edge angle and above dimensions, SL values of points s1 to
  • Page 21313. SETTING DATA OPERATION B–62444E–1/04 (3) Grooving tools ⋅ Tool data used TOOL DIREC, NOSE–ANGLE, SLANT ANGLE, and effective length [Outer surface] Left reference point SW S1 S5 S4 SW/2 SL SW (shank width) = Cutting edge width*8 SL/2 SL (shank length) = SW*1.5 S2 S3 TT (tip length) = Effective le
  • Page 214B–62444E–1/04 OPERATION 13. SETTING DATA (4) Center drills ⋅ Tool data used TOOL DIREC, NOMINAL DIA, NOSE ANGLE, and CUTTR LNGTH S1 S3 S2 t2 t3 DD t4 SW SW (shank width) = DD*3 t1 S5 S4 SL (shank length) = SW S6 DD (nominal diameter) = Nominal diameter of a center drill CD CD (depth of cut) = Depth
  • Page 21513. SETTING DATA OPERATION B–62444E–1/04 (7) Round nose cutting tools ⋅ Tool data used TOOL DIREC, tool tip radius, and NOSE WIDTH SW SW (shank width) = NOSE WIDTH SL (shank length) = SW S1 S4 Two lines are drawn upward from the center of the circle, both of which form 45 degrees with the X–axis. Th
  • Page 216B–62444E–1/04 OPERATION 13. SETTING DATA 13.2 MACHINING CONDITION DATA AND SURFACE ROUGHNESS DATA 13.2.1 Pressing the [2] soft key on the tool data menu screen displays the cutting Machining Condition condition data screen for general–purpose tools. Data for (1) Cutting condition data for rough mach
  • Page 21713. SETTING DATA OPERATION B–62444E–1/04 NOTE 1 The cutting conditions for general–purpose tools need to be specified when cutting conditions for bar machining or pattern repeating are automatically determined. Enter the following three items in the cutting condition data for general–purpose tools:
  • Page 218B–62444E–1/04 OPERATION 13. SETTING DATA 13.2.2 Pressing the [3] soft key on the tool data menu screen displays the cutting Cutting Condition Data condition data screen for threading tools. for Threading Tools To display the cutting condition data screen for each tool material, press the page key. E
  • Page 21913. SETTING DATA OPERATION B–62444E–1/04 13.2.3 Pressing the [4] soft key on the tool data menu screen displays the cutting Cutting Condition Data condition data screen for grooving tools. for Grooving Tools To display the cutting condition data screen for each tool material, press the page key. Exa
  • Page 220B–62444E–1/04 OPERATION 13. SETTING DATA 13.2.4 Pressing the [5] soft key on the tool data menu screen displays the cutting Cutting Condition Data condition data screen for drilling tools. for Drilling Tools To display the cutting condition data screen for each tool material, press the page key. Exa
  • Page 22113. SETTING DATA OPERATION B–62444E–1/04 13.2.5 Pressing the [6] soft key on the tool data menu screen displays the cutting Cutting Condition Data condition data screen for tapping tools. for Tapping Tools To display the cutting condition data screen for each tool material, press the page key. Examp
  • Page 222B–62444E–1/04 OPERATION 13. SETTING DATA 13.2.6 Pressing the [7] soft key on the tool data menu screen displays the cutting Cutting Condition Data condition data screen for C–axis machining tools such as ENDMIL, SIDCUT, and CHAMFR. for C–axis/Y–axis Machining Tools To display the cutting condition d
  • Page 22313. SETTING DATA OPERATION B–62444E–1/04 (1) Radial cutting (2) Axial cutting To display one of other cutting condition data screens for C–axis/Y–axis machining tools, press the desired soft key. NOTE For end mills and side cutters, enter the following three items in the cutting condition data: · On
  • Page 224B–62444E–1/04 OPERATION 13. SETTING DATA 13.2.7 Detailed cutting conditions can be specified by setting coefficients. Coefficients Pressing the [8] ([7] soft key if the C–axis graphic conversation function is not provided) soft key on the tool data menu screen displays the cutting condition data scr
  • Page 22513. SETTING DATA OPERATION B–62444E–1/04 NOTE The coefficients for the reference feed amount must always be 1.000. Not all boundary values and coefficients need to be specified. (2) Coefficients for threading tools The depth of the first cutting can be increased or decreased according to the range o
  • Page 226B–62444E–1/04 OPERATION 13. SETTING DATA (3) Coefficients for grooving tools The feed amount can be increased or decreased according to the range of the width of a grooving tool for each material of the tool. Example of operation to specify coefficients for grooving tools) 2 INPUT (GRV WIDTH 1) 4 IN
  • Page 22713. SETTING DATA OPERATION B–62444E–1/04 (4) Coefficients for drills The feed amount can be increased or decreased according to the range of the nominal diameter of a drill for each material of the tool. Example of operation to specify coefficients for drills) 10 INPUT (NOMINL–D 1) 20 INPUT (NOMINL–
  • Page 228B–62444E–1/04 OPERATION 13. SETTING DATA (5) Coefficients for center drills The feed amount can be increased or decreased according to the range of the nominal diameter of a center drill for each material of the tool. Example of operation to specify coefficients for center drills 1 INPUT (NOMINL–D 1
  • Page 22913. SETTING DATA OPERATION B–62444E–1/04 (6) Coefficients for reamers The feed amount can be increased or decreased according to the range of the nominal diameter of a reamer for each material of the tool. Example of operation to specify coefficients for reamers) 10 INPUT (NOMINL–D 1) 20 INPUT (NOMI
  • Page 230B–62444E–1/04 OPERATION 13. SETTING DATA (7) Coefficients for boring tools The feed amount can be increased or decreased according to the range of the nominal diameter of a boring tool for each material of the tool. Example of operation to specify coefficients for boring tools) 10 INPUT (NOMINL–D 1)
  • Page 23113. SETTING DATA OPERATION B–62444E–1/04 (8) Coefficients for tapping tools The feed amount can be increased or decreased according to the range of the nominal diameter of a tapping tool for each material of the tool. Example of operation to specify coefficients for tapping tools) 10 INPUT (NOMINL–D
  • Page 232B–62444E–1/04 OPERATION 13. SETTING DATA (9) Coefficients for end mills (C–axis/Y–axis graphic conversation function) The feed rate can be increased or decreased according to the range of the nominal diameter of an end mill for each material of the tool. In this case, coefficients for rough machinin
  • Page 23313. SETTING DATA OPERATION B–62444E–1/04 (10) Coefficients for side cutters (C–axis graphic conversation function) The feed rate can be increased or decreased according to the range of the nominal diameter of a side cutter for each material of the tool. In this case, coefficients for rough machining
  • Page 234B–62444E–1/04 OPERATION 13. SETTING DATA 13.2.8 For each finishing after bar machining, pattern repeating, and machining Surface Roughness of trapezoidal grooves, the surface roughness can be selected from ten levels. Data Pressing the [9] ([8] soft key it the C–axis graphic conversation function is
  • Page 23513. SETTING DATA OPERATION B–62444E–1/04 13.3 In drilling, entering one of the final processes automatically determines the required pre–processes. PRE–TOOL LIST Pressing the [10] soft key ([9] soft key if the C–axis graphic conversation function is not provided) on the tool data menu screen display
  • Page 236B–62444E–1/04 OPERATION 13. SETTING DATA 13.4 Pressing the [11] soft key ([10] soft key if the C–axis graphic conversation function is not provided) on the tool data menu screen displays the CHUCK/TAIL STOCK chuck/tail stock figure setting screen. FIGURE DATA 13.4.1 Example of operation to specify a
  • Page 23713. SETTING DATA OPERATION B–62444E–1/04 NOTE Up to 10 types or up to 60 types (Option) of figures can be registered for the chuck figure data. These figures are used for animated simulation and the specification of chuck barriers. 13.4.2 (1) Outline Chuck Data Extension This function increases the
  • Page 238B–62444E–1/04 OPERATION 13. SETTING DATA 13.4.3 Pressing the [TAIL STOCK] soft key displays the tail stock figure data Tail Stock Figure Data screen. Example of operation to specify a tail stock figure) 30 INPUT (Dimension D0) 20 INPUT (Dimension L0) 20 INPUT (Dimension D1) 15 INPUT (Dimension L1) 1
  • Page 23913. SETTING DATA OPERATION B–62444E–1/04 13.5 The tool data file, cutting condition data, surface roughness data, pre–tool list, and chuck/tail stock figure data can be punched out on external I/O PUNCHING OUT devices. SETTING DATA (1) Connect an external I/O device to the system and specify the req
  • Page 24014. BATCH DATA INPUT/OUTPUT B–62444E–1/04 OPERATION FUNCTION 14 BATCH DATA INPUT/OUTPUT FUNCTION Using the batch data input/output function, multiple types of data such as NC parameters, NC offset values, NC programs, and PMC parameters, can be entered or output as a batch by using a general–purpose
  • Page 24114. BATCH DATA INPUT/OUTPUT FUNCTION OPERATION B–62444E–1/04 14.1 (a) NC parameter: All parameters, except the option parameters and the parameter (No. 1010) used to specify the number of axes DATA THAT CAN BE (b) Offset value: All wear/geometry compensation value data ENTERED AND (c) NC program: Al
  • Page 24214. BATCH DATA INPUT/OUTPUT B–62444E–1/04 OPERATION FUNCTION 14.2 (1) Connect an external input/output unit, then set the necessary parameters, including the unit selection parameter: DATA OUTPUT – Channel used on the NC = 0 – Stop bit = 2 – Parity = None – Character length = 8 – Baud rate = Corresp
  • Page 24314. BATCH DATA INPUT/OUTPUT FUNCTION OPERATION B–62444E–1/04 DATA I/O SCREEN [CAP.:HEAD–L] PUNCH SINGLE SINGLE 1.NC PARAMETER (HD1) 7.NC PARAMETER (HD2) 2.NC OFFSET (HD1) 5.NC OFFSET (HD2) 8.CAP TOOL FILE 3.NC PROGRAM (HD1) 6.NC PROGRAM (HD2) 9.CAP PROGRAM 4.PMC PARAMETER ∼ SELECT THE DATA WHICH YOU
  • Page 24414. BATCH DATA INPUT/OUTPUT B–62444E–1/04 OPERATION FUNCTION DATA I/O SCREEN [CAP.:HEAD–L] PUNCH SINGLE SINGLE REGISTERO PROGRAM 1.NC PARAMETER (HD1) 7.NC PARAMETER (HD2) *** HEAD 1 *** 00012 2.NC OFFSET (HD1) 5.NC OFFSET (HD2) 8.CAP TOOL FILE 00110 3.NC PROGRAM (HD1) 6.NC PROGRAM (HD2) 9.CAP PROGRA
  • Page 24514. BATCH DATA INPUT/OUTPUT FUNCTION OPERATION B–62444E–1/04 DATA I/O SCREEN [CAP.:HEAD–L] PUNCH SINGLE SINGLE 1.NC PARAMETER (HD1) 7.NC PARAMETER (HD2) 2.NC OFFSET (HD1) 5.NC OFFSET (HD2) 8.CAP TOOL FILE 3.NC PROGRAM (HD1) 6.NC PROGRAM (HD2) 9.CAP PROGRAM 4.PMC PARAMETER ∼ EXEC REALLY? YES[EXEC] NO
  • Page 24614. BATCH DATA INPUT/OUTPUT B–62444E–1/04 OPERATION FUNCTION NC PARAMETER 9091 PMCIOE PMCIOE : End address of the PMC parameter D area data to be output When No. 9090 (PMCIOS) = 0 and No. 9091 (PMCIOE) = 0: All PMC parameters, including counter values, keep relay data, timer data, and data are outpu
  • Page 24714. BATCH DATA INPUT/OUTPUT FUNCTION OPERATION B–62444E–1/04 14.3 Data output, performed as described in Section 14.2, can be entered as a batch in a similar way. DATA INPUT (1) Before reading NC parameters, manually set any option parameters and parameter (No. 1010), used to specify the number of a
  • Page 24814. BATCH DATA INPUT/OUTPUT B–62444E–1/04 OPERATION FUNCTION NOTE 1 When a one–path lathe is used, the data selection menu for tool post 2 is not displayed. 2 When an input/output unit other than the FANUC Cassette Adaptor is used, [NC PARAM], [OTHERS], and [NC HD2 PARAM] are not displayed. (7) When
  • Page 24914. BATCH DATA INPUT/OUTPUT FUNCTION OPERATION B–62444E–1/04 14.4 When [I/O SET UP] is pressed, the parameters set for the reader/punch interface are displayed as shown below. I/O PARAMETER DISPLAY DATA I/O SCREEN [CAP.:HEAD–L] SINGLE SINGLE I/O PARAMETER 1.NC PARAMETER (HD1) 7.NC PARAMETER (HD2) SE
  • Page 25015. CHANGING SCREEN DISPLAY B–62444E–1/04 OPERATION COLORS (Super CAP II T) 15 CHANGING SCREEN DISPLAY COLORS (Super CAP II T) With the Super CAP II T, it is possible to change the colors of displays on the screen. 237
  • Page 25115. CHANGING SCREEN DISPLAY COLORS (Super CAP II T) OPERATION B–62444E–1/04 15.1 (1) Press [16] on the basic menu to cause the color scheme setting screen to appear. (Pressing [+] causes [16] to appear.) HOW TO CHANGE (2) Place the cursor on a number from 1 to 14 or “Background color.” DISPLAY COLOR
  • Page 25215. CHANGING SCREEN DISPLAY B–62444E–1/04 OPERATION COLORS (Super CAP II T) (3) Press the soft key that corresponds to the color element (red, green, or blue) to be changed. < RED GREEN BLUE BRIGHT DARK RETURN + 15 0 0 (4) Pressing [BRIGHT] makes brighter the color element at 3. Pressing [DARK] make
  • Page 25315. CHANGING SCREEN DISPLAY COLORS (Super CAP II T) OPERATION B–62444E–1/04 15.2 Changes to the display color made in Section 15.1 can be stored. Once a changed display color is stored, any subsequent changes can be nullified STORING AND by calling the stored display color. CALLING DISPLAY COLOR DAT
  • Page 25415. CHANGING SCREEN DISPLAY B–62444E–1/04 OPERATION COLORS (Super CAP II T) 15.2.2 (1) Pressing [+] causes soft key page 2 to appear. Calling Display Color Data < MEMORY CALL COLOR1 COLOR2 COLOR3 COLOR4 RETURN PARAM (2) Press [COLOR1 PARAM], [COLOR2], [COLOR3], or [COLOR4] to select a group to be ca
  • Page 255III. TYPES OF MACHINING PROGRAMS
  • Page 256TYPES OF MACHINING B–62444E–1/04 PROGRAMS WARNING Before going to the next step of handling or operation, check the display on the screen carefully to assure that the intended data has been entered correctly. If the machine is used with incorrect data, the tool may bump against the machine and/or wo
  • Page 2571. MACHINING PROGRAMS FOR TYPES OF MACHINING 2–AXES (X AND Z AXIS) LATHES PROGRAMS B–62444E–1/04 1 MACHINING PROGRAMS FOR 2–AXES (X AND Z AXIS) LATHES NOTE In some machining programs created in the conversational mode, the offset data for specific offset numbers may have been rewritten. (16: The num
  • Page 258TYPES OF MACHINING 1. MACHINING PROGRAMS FOR B–62444E–1/04 PROGRAMS 2–AXES (X AND Z AXIS) LATHES 1.1 Round–bar materials are machined by bar machining. BAR MACHINING +X Material figure +Z Product figure 1.1.1 When the cursor is moved to the end of the program, a new process is Machining Type automat
  • Page 2591. MACHINING PROGRAMS FOR TYPES OF MACHINING 2–AXES (X AND Z AXIS) LATHES PROGRAMS B–62444E–1/04 (2) For the outer surface, inner surface, and end face plus automatic residual machining PROC (01) AREA HEAD TOOL–NO CUT–SPD FEED/REV CUT–DPTH T–CODE BAR (R) OUTER MID HEAD–L 102 80 0.25 2.000 0101 AREA
  • Page 260TYPES OF MACHINING 1. MACHINING PROGRAMS FOR B–62444E–1/04 PROGRAMS 2–AXES (X AND Z AXIS) LATHES 1.1.2 Among the following data items, those preceded by a J mark are Details of Setting Data displayed on the detail data screen. A separate detail data screen is displayed for roughing processes and fin
  • Page 2611. MACHINING PROGRAMS FOR TYPES OF MACHINING 2–AXES (X AND Z AXIS) LATHES PROGRAMS B–62444E–1/04 (4) Inner surface + automatic residual machining Inner surface portion which requires automatic residual machining. Monotonous change along in the Z–axis. (5) End face End face portion which does not req
  • Page 262TYPES OF MACHINING 1. MACHINING PROGRAMS FOR B–62444E–1/04 PROGRAMS 2–AXES (X AND Z AXIS) LATHES (1) Roughing process TOOL–NO. : Management number of a rough machining tool CUT–SPD : Cutting speed in rough machining FEED/REV : Feed amount in rough machining CUT–DPTH : Depth of cut in rough machining
  • Page 2631. MACHINING PROGRAMS FOR TYPES OF MACHINING 2–AXES (X AND Z AXIS) LATHES PROGRAMS B–62444E–1/04 NOTE 4 When a bar machining process is newly created, the clearance specified in parameter No. 9797 (along the X–axis) or parameter No. 9798 (along the Z–axis) is set automatically. JS–DRCT. RS: Directio
  • Page 264TYPES OF MACHINING 1. MACHINING PROGRAMS FOR B–62444E–1/04 PROGRAMS 2–AXES (X AND Z AXIS) LATHES COOLANT CM: Coolant specificatin Select either [ON] or [OFF]. When ON is selected, M8 is output. When OFF is selected, M9 is output. 1 = ON (M8) 2 = OFF (M9) NOTE 7 Whether to set the coolant to on or of
  • Page 2651. MACHINING PROGRAMS FOR TYPES OF MACHINING 2–AXES (X AND Z AXIS) LATHES PROGRAMS B–62444E–1/04 NOTE 9 In finish machining, a cutting feed amount is calculated for each contour from the surface roughness and the tool–tip radius of the tool being used. For details, see Section 13.2.1. The surface ro
  • Page 266TYPES OF MACHINING 1. MACHINING PROGRAMS FOR B–62444E–1/04 PROGRAMS 2–AXES (X AND Z AXIS) LATHES JESCAPE AMNT EA: Travel along the X–axis (in outer/inner surface machining: diameter) or along the Z–axis (in end facing: radius) for retraction after finish machining NOTE 13 For finish bar machining, t
  • Page 2671. MACHINING PROGRAMS FOR TYPES OF MACHINING 2–AXES (X AND Z AXIS) LATHES PROGRAMS B–62444E–1/04 1.1.3 In bar machining, the contour calculation function can be used to specify Details of Figure Data the final figure. NOTE 1 Up to 30 contours can be specified for one process. (1) Specifying the figu
  • Page 268TYPES OF MACHINING 1. MACHINING PROGRAMS FOR B–62444E–1/04 PROGRAMS 2–AXES (X AND Z AXIS) LATHES (4) VERTICAL LINE Pressing the [↑] or [↓] soft key selects a vertical line, that is, a straight line parallel to the X axis. DIRECTION B: Direction of the vertical line END POINT X X: Absolute X–axis coo
  • Page 2691. MACHINING PROGRAMS FOR TYPES OF MACHINING 2–AXES (X AND Z AXIS) LATHES PROGRAMS B–62444E–1/04 ARC END X X: Absolute X–axis coordinate of the end point END Z/ANGLE Z/J: Absolute Z–axis coordinate of the end point, or the center angle of an arc CENTER X COORD I: Absolute X–axis coordinate of the ar
  • Page 270TYPES OF MACHINING 1. MACHINING PROGRAMS FOR B–62444E–1/04 PROGRAMS 2–AXES (X AND Z AXIS) LATHES (8) ROUND Pressing the [ROUND] soft key selects a corner radius. ROUND RADIUS R: Corner radius NOTE 5 When a round corner is specified, “ROUND” is displayed on the screen until the next contour is entere
  • Page 2711. MACHINING PROGRAMS FOR TYPES OF MACHINING 2–AXES (X AND Z AXIS) LATHES PROGRAMS B–62444E–1/04 1.1.4 A part of a contour is referred to as a figure block. Details of Contour A figure block with its end point not determined is said to be in the Calculation pending state. A pending figure block is d
  • Page 272TYPES OF MACHINING 1. MACHINING PROGRAMS FOR B–62444E–1/04 PROGRAMS 2–AXES (X AND Z AXIS) LATHES (3) Horizontal line (a) When the immediately preceding block is pending, and contact point determination is not specified i) When the X coordinate of a horizontal line is entered  The intersection with
  • Page 2731. MACHINING PROGRAMS FOR TYPES OF MACHINING 2–AXES (X AND Z AXIS) LATHES PROGRAMS B–62444E–1/04 W Z Contact point Contact point (4) Vertical line (a) When the immediately preceding block is pending, and contact point determination is not specified i) When the Z coordinate of a vertical line is ente
  • Page 274TYPES OF MACHINING 1. MACHINING PROGRAMS FOR B–62444E–1/04 PROGRAMS 2–AXES (X AND Z AXIS) LATHES (b) When the immediately preceding figure block specifies a pending arc, and contact point determination is specified i) When no data is entered (with the direction of a vertical line specified at figure
  • Page 2751. MACHINING PROGRAMS FOR TYPES OF MACHINING 2–AXES (X AND Z AXIS) LATHES PROGRAMS B–62444E–1/04 X or Z End point J Start point (b) When the immediately preceding figure block specifying an arc is not pending i) When the X coordinate (X) or Z coordinate (Z) of an end point is entered  The angle of
  • Page 276TYPES OF MACHINING 1. MACHINING PROGRAMS FOR B–62444E–1/04 PROGRAMS 2–AXES (X AND Z AXIS) LATHES (d) When the immediately preceding figure block specifies a pending arc, and contact point determination is specified It is assumed that the radius of the arc and the coordinates (X,Z) of the arc center
  • Page 2771. MACHINING PROGRAMS FOR TYPES OF MACHINING 2–AXES (X AND Z AXIS) LATHES PROGRAMS B–62444E–1/04  The contact point selection request screen appears. Press [TANGNT 1] or [TANGNT 2], then press [INSERT] (or [ALTER] or [ALTER FIGURE] to change the figure). The end point of the slanted line is determi
  • Page 278TYPES OF MACHINING 1. MACHINING PROGRAMS FOR B–62444E–1/04 PROGRAMS 2–AXES (X AND Z AXIS) LATHES (End point) (X, Z) R (I, K) (Start point) iv) When the X coordinate (I) and Z coordinate (K) of an arc center, and the central angle (J) are entered  An arc having the specified central angle is determi
  • Page 2791. MACHINING PROGRAMS FOR TYPES OF MACHINING 2–AXES (X AND Z AXIS) LATHES PROGRAMS B–62444E–1/04 End point of    Start point of  Contact point  Horizontal line, vertical line, or slanted line (for which its end point has been determined); or Arc (for which the radius and end point have been det
  • Page 280TYPES OF MACHINING 1. MACHINING PROGRAMS FOR B–62444E–1/04 PROGRAMS 2–AXES (X AND Z AXIS) LATHES End point of  (I, K) (X, Z) End point of  (I, K)  J   Contact point  Contact point Start point of (1) Start point of  iv) When an arc radius (R), and the X coordinate (X) and Z coordinate (Z) of a
  • Page 2811. MACHINING PROGRAMS FOR TYPES OF MACHINING 2–AXES (X AND Z AXIS) LATHES PROGRAMS B–62444E–1/04  R  (I, K) Start point of  (7) Lines forming tangents to two arcs     R Start point of  (I3, K3) (I1, K1)    Arc for which the X coordinate (I) and Z coordinate (K) of its center have been ent
  • Page 282TYPES OF MACHINING 1. MACHINING PROGRAMS FOR B–62444E–1/04 PROGRAMS 2–AXES (X AND Z AXIS) LATHES (8) Arc that contact intersecting lines and arcs (X, Z)   Contact point Contact point  R R    Start point Contact point Start point Contact point  Contact point R   Start point Contact point  H
  • Page 2831. MACHINING PROGRAMS FOR TYPES OF MACHINING 2–AXES (X AND Z AXIS) LATHES PROGRAMS B–62444E–1/04  Arc (pending) Data other than arc radius data (R) cannot be entered.  Arc for which its radius (R), and the X coordinate (I) and Z coordinate (K) of its center have been entered  The end points of fi
  • Page 284TYPES OF MACHINING 1. MACHINING PROGRAMS FOR B–62444E–1/04 PROGRAMS 2–AXES (X AND Z AXIS) LATHES 1.1.5 A part of an entered contour can be enlarged when it is drawn. Partially Enlarged Operation) Drawing of a Contour (1) Move the cursor to the contour to be partially enlarged. (2) Press the right en
  • Page 2851. MACHINING PROGRAMS FOR TYPES OF MACHINING 2–AXES (X AND Z AXIS) LATHES PROGRAMS B–62444E–1/04 1.1.6 (1) Compensation by the tool figure Automatic Residual In bar residual machining for which automatic residual machining is specified, the residual portion automatically remains because of Machining
  • Page 286TYPES OF MACHINING 1. MACHINING PROGRAMS FOR B–62444E–1/04 PROGRAMS 2–AXES (X AND Z AXIS) LATHES (2) Executing automatic residual machining Residual portions can be cut off automatically. Tool Residual portion NOTE Automatic residual machining is not performed if “NOT EXEC” is specified in the data
  • Page 2871. MACHINING PROGRAMS FOR TYPES OF MACHINING 2–AXES (X AND Z AXIS) LATHES PROGRAMS B–62444E–1/04 1.1.7 (1) Machining the outer surface, inner surface, and end face of a bar Details of Bar Machining example) Machining the bar outer surface Machining Cutting start point Ez Ex /2 MD Ez MD MD Ex /2 MD:
  • Page 288TYPES OF MACHINING 1. MACHINING PROGRAMS FOR B–62444E–1/04 PROGRAMS 2–AXES (X AND Z AXIS) LATHES (2) Bar machining for which automatic residual machining is specified Machining example) Outer surface + automatic residual machining 1 Ez Ex /2 Cutting start MD Ez Ex /2 point Finish figure start point
  • Page 2891. MACHINING PROGRAMS FOR TYPES OF MACHINING 2–AXES (X AND Z AXIS) LATHES PROGRAMS B–62444E–1/04 (3) Automatic residual machining of a bar Machining example) Automatic residual machining of a bar Left–hand tool Ez Ex /2 MD Cutting start point Rz MD Rz Rz Rz: Clearance (Parameter No. 9800) for residu
  • Page 290TYPES OF MACHINING 1. MACHINING PROGRAMS FOR B–62444E–1/04 PROGRAMS 2–AXES (X AND Z AXIS) LATHES 1.1.8 The contour of the tool post 2 (right–side spindle) on the lathe that has two Entering Contour Data facing spindles is entered as follows. for Machining on the (1) When the program zero point is at
  • Page 2911. MACHINING PROGRAMS FOR TYPES OF MACHINING 2–AXES (X AND Z AXIS) LATHES PROGRAMS B–62444E–1/04 - Contour of the end face bar """ +X2 """   """ Workpiece """ Spindle +Z2 """ """ (2) When the program zero point is on the chuck end face When the coordinate of the zero point of the chuck end face is
  • Page 292TYPES OF MACHINING 1. MACHINING PROGRAMS FOR B–62444E–1/04 PROGRAMS 2–AXES (X AND Z AXIS) LATHES - Contour of the end face bar """ +X2 """   """ Workpiece """ Spindle +Z2 """ """ 1.1.9 On the single–spindle 2–path lathe, the program coordinates of tool post Entering Contour Data 2 are the same as
  • Page 2931. MACHINING PROGRAMS FOR TYPES OF MACHINING 2–AXES (X AND Z AXIS) LATHES PROGRAMS B–62444E–1/04 1.1.10 In bar machining (outer surface, inner surface, or end face), useless Null Cutting Cancel machining can be canceled automatically according to the specified material figure to optimize machining.
  • Page 294TYPES OF MACHINING 1. MACHINING PROGRAMS FOR B–62444E–1/04 PROGRAMS 2–AXES (X AND Z AXIS) LATHES 9785 SFCLRZ SFCLRZ : Clearance amount at cutting start in outer–surface bar/Inner–surface bar machining. Outer–surface bar machining Inner–surface bar machining SFCLRZ SFCLRZ NOTE 2 The parameter for the
  • Page 2951. MACHINING PROGRAMS FOR TYPES OF MACHINING 2–AXES (X AND Z AXIS) LATHES PROGRAMS B–62444E–1/04 Example a material figure that can be specified) Coordinates of inner surface point 1 = (X1, Z1) Coordinates of inner surface point 2 = (X2, Z2) (X2, Z2) (X1, Z1) Coordinates of inner surface point 3 = (
  • Page 296TYPES OF MACHINING 1. MACHINING PROGRAMS FOR B–62444E–1/04 PROGRAMS 2–AXES (X AND Z AXIS) LATHES (3) Specifying of bar machining process data The process data and contour of bar machining can be entered in the same way as ordinary input. The contour, however, must be inside the material figure enter
  • Page 2971. MACHINING PROGRAMS FOR TYPES OF MACHINING 2–AXES (X AND Z AXIS) LATHES PROGRAMS B–62444E–1/04 (4) Details of machining If the parameter for null cutting cancel is set, and the formed material is specified as the material figure, the bar machining process is executed, thereby automatically canceli
  • Page 298TYPES OF MACHINING 1. MACHINING PROGRAMS FOR B–62444E–1/04 PROGRAMS 2–AXES (X AND Z AXIS) LATHES 1.1.11 (1) Generals Compensation by Tool When tool whose cutting edge angle is acute is used in bar and pattern repeating processing , it is possible machining that tool and Cutting Edge material don’t i
  • Page 2991. MACHINING PROGRAMS FOR TYPES OF MACHINING 2–AXES (X AND Z AXIS) LATHES PROGRAMS B–62444E–1/04 (2) Details Figure is compensated according to the following. (a) The straight line is drawn from the end point of figure that interference gets up. The inclination of the line is calculated from a value
  • Page 300TYPES OF MACHINING 1. MACHINING PROGRAMS FOR B–62444E–1/04 PROGRAMS 2–AXES (X AND Z AXIS) LATHES (e) When end point of Auxiliary line is outside of begining point (Auxiliary line dosen’t intersect with figure), the cross point of Auxiliary line and the vertical line which passes the beginning point
  • Page 3011. MACHINING PROGRAMS FOR TYPES OF MACHINING 2–AXES (X AND Z AXIS) LATHES PROGRAMS B–62444E–1/04 1.1.12 (1) Parameter Bar and Pattern Repeating Finishing Processing without Using G41/G42 Command Bit No. #7 #6 #5 #4 #3 #2 #1 #0 9767 NCR NCR 1 : G41/G42 command is not used in bar and pattern repeating
  • Page 302TYPES OF MACHINING 1. MACHINING PROGRAMS FOR B–62444E–1/04 PROGRAMS 2–AXES (X AND Z AXIS) LATHES 1.1.13 In rough machining of the outer surface, inner surface, and end faces of Improving the a bar, when the machining profile has a slight difference in level as shown below, set bit 5 (SFG) of paramet
  • Page 3031. MACHINING PROGRAMS FOR TYPES OF MACHINING 2–AXES (X AND Z AXIS) LATHES PROGRAMS B–62444E–1/04 1.2 Formed materials such as castings and forgings are machined in pattern repeating. PATTERN REPEATING 1.2.1 When the cursor is moved to the end of the program, a new process is Machining Type automatic
  • Page 304TYPES OF MACHINING 1. MACHINING PROGRAMS FOR B–62444E–1/04 PROGRAMS 2–AXES (X AND Z AXIS) LATHES 1.2.2 JAREAA: Select the desired type of the AREA from the following Details of Setting Data items. Those are displayed on the window. 1 = OUTER END 2 = OUTER MID 3 = INNER END 4 = INNER MID 5 = FACE END
  • Page 3051. MACHINING PROGRAMS FOR TYPES OF MACHINING 2–AXES (X AND Z AXIS) LATHES PROGRAMS B–62444E–1/04 1.2.4 In pattern repeating, cutting is repeated while the cutting pattern is shifted Details of Pattern step by step to cut the specified final figure. Repeating Machining example) Pattern repeating for
  • Page 306TYPES OF MACHINING 1. MACHINING PROGRAMS FOR B–62444E–1/04 PROGRAMS 2–AXES (X AND Z AXIS) LATHES Af : Finishing start point Afx = Sx Afz = Sz (2) Determining the machining start point (for a recessed outer surface) A0 MD Al RX An U Af A0 : Virtual machining start point This start point, indicating t
  • Page 3071. MACHINING PROGRAMS FOR TYPES OF MACHINING 2–AXES (X AND Z AXIS) LATHES PROGRAMS B–62444E–1/04 (3) The rough machining and finishing are executed as shown in the following example. Machining start point Auxiliary figure end point Next machining start point Figure end point Figure Auxiliary start p
  • Page 308TYPES OF MACHINING 1. MACHINING PROGRAMS FOR B–62444E–1/04 PROGRAMS 2–AXES (X AND Z AXIS) LATHES 1.2.7 Improvement of Pattern Repeating Cutting Retract Movement Generals In pattern repeating, when each X coordinates of rough machining terminal point (XE) are lower than next machining start point (X2
  • Page 3091. MACHINING PROGRAMS FOR TYPES OF MACHINING 2–AXES (X AND Z AXIS) LATHES PROGRAMS B–62444E–1/04 ii) When X coordinate in terminal of rough machining (XE) and next machining start point (X2) is same or X coordinate in terminal of rough machining (XE) is higher (In case of inner diameter is “lower” )
  • Page 310TYPES OF MACHINING 1. MACHINING PROGRAMS FOR B–62444E–1/04 PROGRAMS 2–AXES (X AND Z AXIS) LATHES ii) When Z coordinate in terminal point of rough machining (ZE) and next machining start point (Z2) are same or Z coordinate in terminal point of rough machining (ZE) is higher than next machining start
  • Page 3111. MACHINING PROGRAMS FOR TYPES OF MACHINING 2–AXES (X AND Z AXIS) LATHES PROGRAMS B–62444E–1/04 1.2.8 Pattern Repeating Approach to Shape Start Point Generals In pattern repeating, the method of the movement from machining start point to the beginning point of shape is as follows. machining start p
  • Page 312TYPES OF MACHINING 1. MACHINING PROGRAMS FOR B–62444E–1/04 PROGRAMS 2–AXES (X AND Z AXIS) LATHES Parameter Bit No. #7 #6 #5 #4 #3 #2 #1 #0 9767 PAP PAP 1 : It moves to shape start point every one axis in pattern repeating. 0 : It moves to shape start point by rapid travers simultaneous 2–axes. Appro
  • Page 3131. MACHINING PROGRAMS FOR TYPES OF MACHINING 2–AXES (X AND Z AXIS) LATHES PROGRAMS B–62444E–1/04 S End face cutting start point machining start point     shape  to  rapid traverse.  cutting feed. S End face+residual machining  cutting start point  machining start point  shape start  point
  • Page 314TYPES OF MACHINING 1. MACHINING PROGRAMS FOR B–62444E–1/04 PROGRAMS 2–AXES (X AND Z AXIS) LATHES S Outer surface, Inner surface cutting start point machining start point shape S Outer surface, Inner surface cutting start point (Backward specified each shape) backward back ward shape 303
  • Page 3151. MACHINING PROGRAMS FOR TYPES OF MACHINING 2–AXES (X AND Z AXIS) LATHES PROGRAMS B–62444E–1/04 S End face shape machining start point cutting start point S End face (Backward specified each shape) back shape back machining start point 2 machining start point cutting start point 1.2.9 See “1.1.12 B
  • Page 316TYPES OF MACHINING 1. MACHINING PROGRAMS FOR B–62444E–1/04 PROGRAMS 2–AXES (X AND Z AXIS) LATHES 1.3 The residual portion at a right angle is machined in residual machining. If, however, machining a recessed surface of a bar is specified, residual RESIDUAL machining does not need to be specified, be
  • Page 3171. MACHINING PROGRAMS FOR TYPES OF MACHINING 2–AXES (X AND Z AXIS) LATHES PROGRAMS B–62444E–1/04 1.3.2 JAREA (A): Select the desired type of the AREA from the following Details of Process Data menu items. 1. Outer surface 2. Inner surface 3. End face 306
  • Page 318TYPES OF MACHINING 1. MACHINING PROGRAMS FOR B–62444E–1/04 PROGRAMS 2–AXES (X AND Z AXIS) LATHES 4. Inner bottom Residual machining is performed for the bottom of a drilled hole. Machining start point CX : X coordinate (diameter value) of a clearance position between residual portions CZ : Z coordin
  • Page 3191. MACHINING PROGRAMS FOR TYPES OF MACHINING 2–AXES (X AND Z AXIS) LATHES PROGRAMS B–62444E–1/04 1.3.3 In one process, up to five residual machining portions can be specified for Details of Figure Data one machining area. (1) Outer–surface residual machining Input data example) 30 INPUT (START POINT
  • Page 320TYPES OF MACHINING 1. MACHINING PROGRAMS FOR B–62444E–1/04 PROGRAMS 2–AXES (X AND Z AXIS) LATHES (2) Inner–surface residual machining Input data example) 50 INPUT (START POINT X) 80 INPUT (START POINT Z) 30 INPUT (END POINT X) 60 INPUT (END POINT Z) INPUT (Cursor shift) 2 INPUT (Chamfer amount) Star
  • Page 3211. MACHINING PROGRAMS FOR TYPES OF MACHINING 2–AXES (X AND Z AXIS) LATHES PROGRAMS B–62444E–1/04 (3) End–face residual machining Input data example) 30 INPUT (START POINT X) 10 INPUT (START POINT Z) 50 INPUT (END POINT X) 0 INPUT (END POINT Z) 3 INPUT (ROUND RADIUS) End point Chamfer amount Start po
  • Page 322TYPES OF MACHINING 1. MACHINING PROGRAMS FOR B–62444E–1/04 PROGRAMS 2–AXES (X AND Z AXIS) LATHES (4) End–bottom residual machining Input data example) 10 INPUT (START POINT X) 80 INPUT (START POINT Z) 40 INPUT (END POINT X) 75 INPUT (END POINT Z) INPUT (Cursor shift) 2 INPUT (Chamfer amount) End poi
  • Page 3231. MACHINING PROGRAMS FOR TYPES OF MACHINING 2–AXES (X AND Z AXIS) LATHES PROGRAMS B–62444E–1/04 1.3.4 (1) When the machining area is an outer surface Details of Residual Machining End point Ez MD Ex Start point Ez MD : Depth of cut (radius value) entered on the process data screen U : Finishing all
  • Page 324TYPES OF MACHINING 1. MACHINING PROGRAMS FOR B–62444E–1/04 PROGRAMS 2–AXES (X AND Z AXIS) LATHES 1.4 End facing cuts mill scales from an end face of a material. END FACING 1.4.1 When the cursor is moved to the end of the program, a new process is Machining Type created automatically, and a machining
  • Page 3251. MACHINING PROGRAMS FOR TYPES OF MACHINING 2–AXES (X AND Z AXIS) LATHES PROGRAMS B–62444E–1/04 1.4.3 Details of End Facing W MD (Cutting start point) Ex (Cutting end point) Ez MD : Depth of cut per pass in rough machining. The formulas below are used to determine the average depth of cut per pass.
  • Page 326TYPES OF MACHINING 1. MACHINING PROGRAMS FOR B–62444E–1/04 PROGRAMS 2–AXES (X AND Z AXIS) LATHES 1.5 THREADING Tool Start point End point 45° Chamfering is possible only at 45°. 1.5.1 When the cursor is moved to the end of the program, a new process is Machining Type created automatically, and a mac
  • Page 3271. MACHINING PROGRAMS FOR TYPES OF MACHINING 2–AXES (X AND Z AXIS) LATHES PROGRAMS B–62444E–1/04 1.5.2 JAREA (A): Select the desired type of the AREA from the following Details of Process Data menu items. 1 = OUTER 2 = INNER 1. OUTER Tool End Start point point 2. INNER End Start point point Tool THR
  • Page 328TYPES OF MACHINING 1. MACHINING PROGRAMS FOR B–62444E–1/04 PROGRAMS 2–AXES (X AND Z AXIS) LATHES 2. METRIC THREAD This type of threading is performed according to the metric thread standard. Only straight threads can be cut. Up to five thread figures (all having the same lead) can be specified. Exam
  • Page 3291. MACHINING PROGRAMS FOR TYPES OF MACHINING 2–AXES (X AND Z AXIS) LATHES PROGRAMS B–62444E–1/04 Example of pipe–taper threading process data: PROC(02) AREA HEAD THRO–TYPE CUT–METHD THRD CNT THREA–D OUTER HEAD–L PIPE–TAPER AMNT⋅SNGL 20 TOOL–NO CUT–SPD CUT–DPTH CHAMFER T–CODE 251 80 0.300 ON 0101 STA
  • Page 330TYPES OF MACHINING 1. MACHINING PROGRAMS FOR B–62444E–1/04 PROGRAMS 2–AXES (X AND Z AXIS) LATHES 1. [AMNT SNGL]: Constant amount of cut, single–edge cutting. Tool tip d1 A d2 d3 d n H u D = Depth of cut d1 = D d2 = d1 * sqrt (2) d3 = d1 * sqrt (3) L dn = d1 * sqrt (n) u = Finishing allowance for thr
  • Page 3311. MACHINING PROGRAMS FOR TYPES OF MACHINING 2–AXES (X AND Z AXIS) LATHES PROGRAMS B–62444E–1/04 NOTE 7 When the depth of cut per pass becomes less than the minimum depth of cut (set in parameter No. 9833), the depth of cut is clamped to the specified minimum value, if a constant depth of cut has be
  • Page 332TYPES OF MACHINING 1. MACHINING PROGRAMS FOR B–62444E–1/04 PROGRAMS 2–AXES (X AND Z AXIS) LATHES LEAD (General–purpose/ Thread lead metric thred) The least input increment is 0.0001 mm or 0.000001 inch. THRD CNT/INCH Number of threads per inch (UNIFIED/PT/PF THRED) The least input increment is 1. TO
  • Page 3331. MACHINING PROGRAMS FOR TYPES OF MACHINING 2–AXES (X AND Z AXIS) LATHES PROGRAMS B–62444E–1/04 CHAMFER: Specifies whether to perform chamfering. Select [ON] or [OFF]. 1. When ON is selected At a common safety point prior to the process being executed, the M code for CHAMFER ON (parameter No. 9836:
  • Page 334TYPES OF MACHINING 1. MACHINING PROGRAMS FOR B–62444E–1/04 PROGRAMS 2–AXES (X AND Z AXIS) LATHES 1.5.3 After process data is entered and confirmed, moving the cursor to the next Details of Figure Data line of the process data displays the figure data for the threading process. (1) General threads ST
  • Page 3351. MACHINING PROGRAMS FOR TYPES OF MACHINING 2–AXES (X AND Z AXIS) LATHES PROGRAMS B–62444E–1/04 (3) Unified thread THRD DIA : Thread diameter D STAT–PZ : Z coordinate of the start point of a threading area ZS END–PTZ : Z coordinate of the end point of a threading area ZE ZE ZS D NOTE 3 One threadin
  • Page 336TYPES OF MACHINING 1. MACHINING PROGRAMS FOR B–62444E–1/04 PROGRAMS 2–AXES (X AND Z AXIS) LATHES (5) PT thread THRD DIA : Thread diameter D STAT–PZ : Z coordinate of the start point of a threading area ZS END–PTZ : Z coordinate of the end point of a threading area ZE ZE ZS D NOTE 5 One threading pro
  • Page 3371. MACHINING PROGRAMS FOR TYPES OF MACHINING 2–AXES (X AND Z AXIS) LATHES PROGRAMS B–62444E–1/04 1.5.4 The same tool is used for both rough machining and finish machining. Details of Threading (1) Outer–surface threading Tool Cutting start point Start TH point End point H CL TC CA Center of the spin
  • Page 338TYPES OF MACHINING 1. MACHINING PROGRAMS FOR B–62444E–1/04 PROGRAMS 2–AXES (X AND Z AXIS) LATHES (3) Threading for multiple areas Machining start point Threading area  Threading area  Type 327
  • Page 3391. MACHINING PROGRAMS FOR TYPES OF MACHINING 2–AXES (X AND Z AXIS) LATHES PROGRAMS B–62444E–1/04 1.6 GROOVING (1) Standard groove (2) Slanted groove (3) Trapezoidal groove (with corner radius or chamfer) (4) Treadling groove 328
  • Page 340TYPES OF MACHINING 1. MACHINING PROGRAMS FOR B–62444E–1/04 PROGRAMS 2–AXES (X AND Z AXIS) LATHES 1.6.1 When the cursor is moved to the end of the program, a new process is Machining Type created automatically, and a machining type menu is displayed in the soft key field. Selection Pressing the [GROO
  • Page 3411. MACHINING PROGRAMS FOR TYPES OF MACHINING 2–AXES (X AND Z AXIS) LATHES PROGRAMS B–62444E–1/04 1.6.2 JAREA (A): Select the desired type of the AREA from the following Details of Process Data menu items. 1 = OUTER 2 = INNER 3 = FACING 1. Outer surface 2. Inner surface 3. End face 330
  • Page 342TYPES OF MACHINING 1. MACHINING PROGRAMS FOR B–62444E–1/04 PROGRAMS 2–AXES (X AND Z AXIS) LATHES Machining start point X: X–coordinate of an approach point before machining is started Z: Z–coordinate of an approach point before machining is started Machining start point (outer surface) Machining sta
  • Page 3431. MACHINING PROGRAMS FOR TYPES OF MACHINING 2–AXES (X AND Z AXIS) LATHES PROGRAMS B–62444E–1/04 2. Grooving tool with the right reference position Grooving tool Program point Specified grooving point (Standard groove/Slanted groove) (End face machining) BASIS : Grooving tool program point Select th
  • Page 344TYPES OF MACHINING 1. MACHINING PROGRAMS FOR B–62444E–1/04 PROGRAMS 2–AXES (X AND Z AXIS) LATHES 2.Grooving tool with the upper reference position Program point Grooving tool Specified grooving point (Standard groove/Slanted groove) Machining pattern (PP) : Grooving type Select the desired type of m
  • Page 3451. MACHINING PROGRAMS FOR TYPES OF MACHINING 2–AXES (X AND Z AXIS) LATHES PROGRAMS B–62444E–1/04 2. Slanted groove 3. Trapezoidal groove 4. Thread grooving NOTE 1 Thread grooving can be specified for areas for which outer–surface or inner–surface machining has been selected. In thread grooving, mult
  • Page 346TYPES OF MACHINING 1. MACHINING PROGRAMS FOR B–62444E–1/04 PROGRAMS 2–AXES (X AND Z AXIS) LATHES WIDTH : Minimum width of a groove (minimum groove width). In machining grooves other than trapezoidal grooves, a grooving tool having a width that is less than TOOL WIDTH is selected automatically. In ma
  • Page 3471. MACHINING PROGRAMS FOR TYPES OF MACHINING 2–AXES (X AND Z AXIS) LATHES PROGRAMS B–62444E–1/04 NOTE 2 When AREA, BASIS, WIDTH, and GROOVE ANGLE (for slanted grooving) have been specified, the tool and cutting conditions for roughing are determined automatically. ROUGHNESS : Finished surface roughn
  • Page 348TYPES OF MACHINING 1. MACHINING PROGRAMS FOR B–62444E–1/04 PROGRAMS 2–AXES (X AND Z AXIS) LATHES 1.6.3 After process data is entered and confirmed, moving the cursor to the next Details of Figure Data line of the process data displays the figure data for the grooving process. (1) Ordinary or slanted
  • Page 3491. MACHINING PROGRAMS FOR TYPES OF MACHINING 2–AXES (X AND Z AXIS) LATHES PROGRAMS B–62444E–1/04 1. When the program reference position is placed on a workpiece edge. (a) When the pitch is positive PT PT Chuck side Workpiece end face Program Reference groove zero–point (b) When the pitch is negative
  • Page 350TYPES OF MACHINING 1. MACHINING PROGRAMS FOR B–62444E–1/04 PROGRAMS 2–AXES (X AND Z AXIS) LATHES (2) Standard or slanted grooving of an end face STAT–PX, Z (X, Z): Coordinates of a point where grooving starts END–PTZ : Z–coordinate of a point where grooving ends NOTE 3 When a tool has an upper refer
  • Page 3511. MACHINING PROGRAMS FOR TYPES OF MACHINING 2–AXES (X AND Z AXIS) LATHES PROGRAMS B–62444E–1/04 (a) When the pitch is positive ÃÃ ÃÃ PT ÃÃ ÃÃ PT Reference groove Center of the spindle (b) When the pitch is negative Reference groove ÃÃÃ ÃÃÃ PT ÃÃ ÃÃ PT Center of the spindle 340
  • Page 352TYPES OF MACHINING 1. MACHINING PROGRAMS FOR B–62444E–1/04 PROGRAMS 2–AXES (X AND Z AXIS) LATHES (3) Outer–surface trapezoidal grooving PITCH : Distance between grooves when multiple grooves of the same figure are machined at regular intervals. For detailed information about intervals, see the descr
  • Page 3531. MACHINING PROGRAMS FOR TYPES OF MACHINING 2–AXES (X AND Z AXIS) LATHES PROGRAMS B–62444E–1/04 (4) Inner–surface trapezoidal grooving Point 2 Point 3 Reference point Start point Point 1 Point 4 End point (5) End face trapezoidal grooving End point Point 4 Point 3 Point 2 Reference point Point 1 St
  • Page 354TYPES OF MACHINING 1. MACHINING PROGRAMS FOR B–62444E–1/04 PROGRAMS 2–AXES (X AND Z AXIS) LATHES 1.6.4 (1) Standard grooving and slanted grooving Details of Grooving For an standard groove or slanted groove, only rough machining is performed. Example of machining) Outer–surface standard grooving usi
  • Page 3551. MACHINING PROGRAMS FOR TYPES OF MACHINING 2–AXES (X AND Z AXIS) LATHES PROGRAMS B–62444E–1/04 NOTE In rough machining, cutting is performed so that figures can be produced which have a clearance equivalent to the amount of finishing allowance (along the X– and Z–axes) plus the tool tip radius wit
  • Page 356TYPES OF MACHINING 1. MACHINING PROGRAMS FOR B–62444E–1/04 PROGRAMS 2–AXES (X AND Z AXIS) LATHES 1.7 Necking machines a neck portion at a comer for finish grinding. NECKING Tool 1.7.1 When the cursor is moved to the end of the program, a new process is Machining Type created automatically, and a mac
  • Page 3571. MACHINING PROGRAMS FOR TYPES OF MACHINING 2–AXES (X AND Z AXIS) LATHES PROGRAMS B–62444E–1/04 1.7.2 JAREA (A): Select the desired type of the AREA from the following Details of Process Data menu items. 1 = Right side of an outer surface [ ] 2 = Left side of an outer surface [ ] 3 = Right side of
  • Page 358TYPES OF MACHINING 1. MACHINING PROGRAMS FOR B–62444E–1/04 PROGRAMS 2–AXES (X AND Z AXIS) LATHES JSTART PNT. X: X–coordinate of a relief position between necking portions Z: Z–coordinate of a relief position between necking portions Machining start point Necking portion (2) Necking portion (1) JNeck
  • Page 3591. MACHINING PROGRAMS FOR TYPES OF MACHINING 2–AXES (X AND Z AXIS) LATHES PROGRAMS B–62444E–1/04 3. Necking 2 for grinding (or DIN509–F) W1 WT 8° R R 15° DT 4. Necking for threads (or DIN76) WT 0.6 * DT 30° DT JSTNDRD–D : X–coordinate of a necking portion used for the reference (for a necking figure
  • Page 360TYPES OF MACHINING 1. MACHINING PROGRAMS FOR B–62444E–1/04 PROGRAMS 2–AXES (X AND Z AXIS) LATHES NOTE 2 When a necking figure, machining area, and surface roughness are specified, a tool for necking and cutting conditions are determined automatically. TOOL–NO. : Management number for a necking tool
  • Page 3611. MACHINING PROGRAMS FOR TYPES OF MACHINING 2–AXES (X AND Z AXIS) LATHES PROGRAMS B–62444E–1/04 The following data is displayed on the detail data screen. JS–DRCT : Derection in which the spindle rotates in necking JSPINDLE GEAR : Spindle gear selection JCOOLANT : Cutting oil specification - Neckin
  • Page 362TYPES OF MACHINING 1. MACHINING PROGRAMS FOR B–62444E–1/04 PROGRAMS 2–AXES (X AND Z AXIS) LATHES 1.7.3 (1) General–purpose necking without, necking 1 for grinding Automatic Tool (DIN509–E), and necking for threads (DIN76) Selection TB TA TC (= 180°–TA–TB) 15° TC  15° +3° : DIN 509E TC  30° +3° : D
  • Page 3631. MACHINING PROGRAMS FOR TYPES OF MACHINING 2–AXES (X AND Z AXIS) LATHES PROGRAMS B–62444E–1/04 1.7.4 After process data is entered and confirmed, moving the cursor to the next Details of Figure Data line of the process data displays the figure data for the necking process. 60 INPUT (X–coordinate o
  • Page 364TYPES OF MACHINING 1. MACHINING PROGRAMS FOR B–62444E–1/04 PROGRAMS 2–AXES (X AND Z AXIS) LATHES A clearance angle of 3° is used for the cutting angle and relief angle for a necking portion. Tool tip TA (cutting edge angle) TB (tool angle) SA (cutting angle) = 180° – TA (cutting edge angle) – TB (to
  • Page 3651. MACHINING PROGRAMS FOR TYPES OF MACHINING 2–AXES (X AND Z AXIS) LATHES PROGRAMS B–62444E–1/04 1.8 The following types of turning can be used to make a hole in the center of a workpiece. It is assumed that the hole will subsequently be threaded CENTER DRILLING, or enlarged. DRILLING, REAMING, BORI
  • Page 366TYPES OF MACHINING 1. MACHINING PROGRAMS FOR B–62444E–1/04 PROGRAMS 2–AXES (X AND Z AXIS) LATHES 1.8.1 When the cursor is positioned to the end of a program, a new process is Machining Type created automatically. The available machining types are displayed as soft keys. Selection To perform a given
  • Page 3671. MACHINING PROGRAMS FOR TYPES OF MACHINING 2–AXES (X AND Z AXIS) LATHES PROGRAMS B–62444E–1/04 1.8.2 (1) Process data for center drilling Process Data PROC(01) MACHN–2 HEAD HOLE–DIA STAT–PZ END–PTZ TOOL–NO T–COOD CENTERDRL CENTER HEAD–L 2.000 0.000 2.000 702 0808 CUT–SPD FEED/REV DWELL 80 0.25 1.0
  • Page 368TYPES OF MACHINING 1. MACHINING PROGRAMS FOR B–62444E–1/04 PROGRAMS 2–AXES (X AND Z AXIS) LATHES STAT–PZ : Absolute Z coordinate of the start point for center drilling or chamfering. The position of the start point on the end face of the workpiece is determined automatically. It can subsequently be
  • Page 3691. MACHINING PROGRAMS FOR TYPES OF MACHINING 2–AXES (X AND Z AXIS) LATHES PROGRAMS B–62444E–1/04 1. Blind–hole drilling 2. Blind–hole, peck drilling 3. High–speed, blind–hole, peck drilling 4. Through–hole drilling 5. Through–hole, peck drilling 6. High–speed, through–hole, peck drilling PROC–DIA :
  • Page 370TYPES OF MACHINING 1. MACHINING PROGRAMS FOR B–62444E–1/04 PROGRAMS 2–AXES (X AND Z AXIS) LATHES 1. Peck drilling Cutting start point Amount of each cut Amount of retraction 2. High–speed peck drilling Cutting start point Amount of each cut Amount of retraction JMIN DEPTH : Minimum depth of cut. (Re
  • Page 3711. MACHINING PROGRAMS FOR TYPES OF MACHINING 2–AXES (X AND Z AXIS) LATHES PROGRAMS B–62444E–1/04 JEND–CLR (only for a through hole): Clearance (distance the tool protrudes from a hole) for the last cut. The tool cuts a workpiece by the cutting feed amount at the last cut, described above, from a poi
  • Page 372TYPES OF MACHINING 1. MACHINING PROGRAMS FOR B–62444E–1/04 PROGRAMS 2–AXES (X AND Z AXIS) LATHES STAT–PZ (for spotfacing): Z: Absolute Z coordinate of the start point of the original hole for which spotfacing is to be performed (SZ, shown above) RESID–PZ (for residual machining): Z:: Absolute Z coor
  • Page 3731. MACHINING PROGRAMS FOR TYPES OF MACHINING 2–AXES (X AND Z AXIS) LATHES PROGRAMS B–62444E–1/04 CHAMF–LNG : Cutting–lip length of a reamer at cutting start or cutting end (SC, shown below) (related parameter: No. 9054, RIMKLN) 1. Blind hole/through hole 2. Through hole SC SC TOOL–NO. : Tool ID numb
  • Page 374TYPES OF MACHINING 1. MACHINING PROGRAMS FOR B–62444E–1/04 PROGRAMS 2–AXES (X AND Z AXIS) LATHES Q NOTE 4 The tool is usually retracted, at the rapid traverse rate, to the cutting start point upon the completion of boring. When the diameter of a hole is small (shift x 2 + tool width hole diameter),
  • Page 3751. MACHINING PROGRAMS FOR TYPES OF MACHINING 2–AXES (X AND Z AXIS) LATHES PROGRAMS B–62444E–1/04 (7) Process data screen for tapping PROC(01) HEAD STAT–Z END–PTZ NOMINL–D PITCH TAP HEAD–L 0.000 20.000 10.000 0.500 TOOL–NO CUT–SPD DWELL T–CODE 631 80 1.000 0808 PITCH : Tap pitch TOOL–NO. : Tool ID nu
  • Page 376TYPES OF MACHINING 1. MACHINING PROGRAMS FOR B–62444E–1/04 PROGRAMS 2–AXES (X AND Z AXIS) LATHES 1.9 The single action process executes a simple move command or auxiliary function block. SINGLE ACTION 1.9.1 When the cursor is moved to the end of the program, a new process is Machining Type created a
  • Page 3771. MACHINING PROGRAMS FOR TYPES OF MACHINING 2–AXES (X AND Z AXIS) LATHES PROGRAMS B–62444E–1/04 1.9.3 Seven types of single actions can be specified. Details of Figure Data One single action process allows up to 30 blocks to be registered. (1) AUX–F AUX–F M= S= M : M–code S : SPINDLE SPD. (2) POSIT
  • Page 378TYPES OF MACHINING 1. MACHINING PROGRAMS FOR B–62444E–1/04 PROGRAMS 2–AXES (X AND Z AXIS) LATHES (6) DWELL (G04) DWELL P= P : DWELL TIME (7) THREAD (G32) THREAD X= Z= F= X : END POS. X Z : END POS. Z F : Lead of thread 1.9.4 (1) Creating a new block Figure Data Input After entering single–action pro
  • Page 3791. MACHINING PROGRAMS FOR TYPES OF MACHINING 2–AXES (X AND Z AXIS) LATHES PROGRAMS B–62444E–1/04 1.9.5 Use single action II to input more general NC program commands. Selecting the Type of Addresses other than O or N can be input. Multiple G codes can also be specified in a single block. Machining (
  • Page 380TYPES OF MACHINING 1. MACHINING PROGRAMS FOR B–62444E–1/04 PROGRAMS 2–AXES (X AND Z AXIS) LATHES 1.9.7 In single action II, any NC program commands, including G codes, can Figure Data (For Single be input (excluding O and N commands). Action II) Up to 104 blocks can be input to a single–action–II pr
  • Page 3811. MACHINING PROGRAMS FOR TYPES OF MACHINING 2–AXES (X AND Z AXIS) LATHES PROGRAMS B–62444E–1/04 1.10 This process calls and executes a subprogram registered beforehand in the program area of the NC. CALLING SUBPROGRAMS Up to four subprograms can be registered using subprogram numbers O9990 to O9993
  • Page 382TYPES OF MACHINING 1. MACHINING PROGRAMS FOR B–62444E–1/04 PROGRAMS 2–AXES (X AND Z AXIS) LATHES 1.10.3 (1) A subprogram must be created in the program area of the NC. Notes on Subprograms (2) No programs can be called from a subprogram. (3) G–codes, address specification, NC format programs includi
  • Page 3831. MACHINING PROGRAMS FOR TYPES OF MACHINING 2–AXES (X AND Z AXIS) LATHES PROGRAMS B–62444E–1/04 1.10.5 PROGRAM : Number of the subprogram to be called Process Data The subprogram to be called must reside in part program storage. A program number must consist of four digits. (For Sub–call II) DATA A
  • Page 384TYPES OF MACHINING 1. MACHINING PROGRAMS FOR B–62444E–1/04 PROGRAMS 2–AXES (X AND Z AXIS) LATHES 1.10.6 A machining program created by means of conversational programming Subprograms to be is executed either directly or after being converted to an NC program. Called (Sub–call II) To call a subprogra
  • Page 3851. MACHINING PROGRAMS FOR TYPES OF MACHINING 2–AXES (X AND Z AXIS) LATHES PROGRAMS B–62444E–1/04 1.10.7 Sub–call II is converted to the following NC program. NC Program Example NC program, converted from sub–call process II) Conversion For Sub–call II G65 P5555 A10.0 C–30.0 11.0 J1209.02 K22.222 D–9
  • Page 386TYPES OF MACHINING 1. MACHINING PROGRAMS FOR B–62444E–1/04 PROGRAMS 2–AXES (X AND Z AXIS) LATHES 1.12 M–CODE AND PROGRAM END PROCESSES 1.12.1 In the M–code process, only M–codes are output. Up to five M–codes can M–code Process be output. When the cursor is at a machining type item after a new proce
  • Page 3871. MACHINING PROGRAMS FOR TYPES OF MACHINING 2–AXES (X AND Z AXIS) LATHES PROGRAMS B–62444E–1/04 1.12.2 The operation at the end of a machining program can be specified. Program End Process When the cursor is at a machining type item after a new process is created, pressing the [END] soft key select
  • Page 388TYPES OF MACHINING 2. MACHINING PROGRAMS FOR B–62444E–1/04 PROGRAMS LATHES WITH C–AXIS 2 MACHINING PROGRAMS FOR LATHES WITH C–AXIS 377
  • Page 3892. MACHINING PROGRAMS FOR TYPES OF MACHINING LATHES WITH C–AXIS PROGRAMS B–62444E–1/04 2.1 CENTER DRILLING, DRILLING, REAMING, X AND TAPPING FOR END FACES Z Drill C–axis Blank In the same way as for turning, center drilling, drilling, reaming, boring, end milling, and tapping can be used for C–axis
  • Page 390TYPES OF MACHINING 2. MACHINING PROGRAMS FOR B–62444E–1/04 PROGRAMS LATHES WITH C–AXIS 2.1.2 (1) Process data screen for C–axis center drilling Details of Process Data PROC(01) AREA HEAD MACHN–2 HDLE–DIA TOOL–NO REV/MIN T–CODE C–CENTER FACING HEAD–L CENTER 2.000 701 800 0505 FEED/MIN DWELL INTERVAL
  • Page 3912. MACHINING PROGRAMS FOR TYPES OF MACHINING LATHES WITH C–AXIS PROGRAMS B–62444E–1/04 JMachining start point X: X coordinate of the position to which the tool retracts between holes Z: Z coordinate of the position to which the tool retracts between holes Machining start point JMILLING GEAR : Millin
  • Page 392TYPES OF MACHINING 2. MACHINING PROGRAMS FOR B–62444E–1/04 PROGRAMS LATHES WITH C–AXIS (5) Process data screen for C–axis boring PROC(01) AREA HEAD MACHN–2 PROC–DIA TOOL–NO REV/MIN T–CODE C–DRILL FACING HEAD–L BORING 20.000 951 800 0505 FEED/MIN DWELL SHIFT INTERVAL 300 1.000 0.500 EQUAL JORIENT M :
  • Page 3932. MACHINING PROGRAMS FOR TYPES OF MACHINING LATHES WITH C–AXIS PROGRAMS B–62444E–1/04 2.1.3 (1) Figure data when EQ INTRVL is specified as the hole interval Details of Figure Data STAT–PX STAT–PZ STAT–PC DEPTH ANGLE NUMBER LST.ANGL 30.000 0.000 20.000 10.000 30.000 6 STAT–PX : X–coordinate of the h
  • Page 394TYPES OF MACHINING 2. MACHINING PROGRAMS FOR B–62444E–1/04 PROGRAMS LATHES WITH C–AXIS 1 When neither A (angle), N (number of holes), nor EC (final angle) is entered Example) X = r C = 90.000 r C=0 2 When a number greater than or equal to 2 is entered for N (number of holes) and data is entered for
  • Page 3952. MACHINING PROGRAMS FOR TYPES OF MACHINING LATHES WITH C–AXIS PROGRAMS B–62444E–1/04 (2) Figure data when UNEQ INTRVL is specified as the hole interval Up to six end face holes can be specified at arbitrary positions with arbitrary hole depths. POINT–1X POINT–1C STAT–PZ DEPTH 30.000 0.000 20.000 1
  • Page 396TYPES OF MACHINING 2. MACHINING PROGRAMS FOR B–62444E–1/04 PROGRAMS LATHES WITH C–AXIS 2.2 CENTER DRILLING, DRILLING, REAMING, X Drill AND TAPPING FOR Z SIDE FACES C–axis Blank As with the drilling operations in turning, C–axis drilling for side faces allows center drilling, drilling, reaming, and t
  • Page 3972. MACHINING PROGRAMS FOR TYPES OF MACHINING LATHES WITH C–AXIS PROGRAMS B–62444E–1/04 2.2.2 (1) Process data screen for C–axis center drilling. Details of Process Data PROC(01) AREA HEAD MACHN–2 HOLE–DIA TOOL–NO REV/MIN T–CODE C–CENTER CROSS HEAD–L 2.000 701 800 0505 FEED/MIN DWELL INTREVAL 300 1.0
  • Page 398TYPES OF MACHINING 2. MACHINING PROGRAMS FOR B–62444E–1/04 PROGRAMS LATHES WITH C–AXIS (3) Process data screen for C–axis end milling PROC(01) AREA HEAD MACHN–2 PATFERN HOLE–DIA TOOL–NO T–CODE C–DRILL CROSS HEAD–L END–MILL RESID.CUT 2.000 751 0505 REV/MIN FEED/MIN1 DWELL INTERVAL 800 300 1.000 EQUAL
  • Page 3992. MACHINING PROGRAMS FOR TYPES OF MACHINING LATHES WITH C–AXIS PROGRAMS B–62444E–1/04 2.2.3 (1) Figure data when EQUAL is specified as the hole interval Details of Figure Data STAT–PX STAT–PZ STAT–PC DEPTH ANGLE NUMBER LST.ANGL 30.000 0.000 20.000 10.000 30.000 6 STAT–PX : X–coordinate of a hole st
  • Page 400TYPES OF MACHINING 2. MACHINING PROGRAMS FOR B–62444E–1/04 PROGRAMS LATHES WITH C–AXIS 1 When neither A (angle), N (number of holes), nor EC (final angle) is entered Example) C = 90.000 C=0 2 When a number greater than or equal to 2 is entered for N (number of holes) and data is entered for EC (fina
  • Page 4012. MACHINING PROGRAMS FOR TYPES OF MACHINING LATHES WITH C–AXIS PROGRAMS B–62444E–1/04 (2) Figure data screen when UNEQ INTRVL is specified as the hole interval Up to six side–face holes can be specified at arbitrary positions with arbitrary hole depths. POINT 1Z POINT IC STAT–PX DEPTH 30.000 0.000
  • Page 402TYPES OF MACHINING 2. MACHINING PROGRAMS FOR B–62444E–1/04 PROGRAMS LATHES WITH C–AXIS 2.3 GROOVING FOR END FACES X Z End mill C Blank 2.3.1 When the cursor is moved to the end of program, a new process is Machining Type automatically created and the machining type menu is displayed in the soft key
  • Page 4032. MACHINING PROGRAMS FOR TYPES OF MACHINING LATHES WITH C–AXIS PROGRAMS B–62444E–1/04 2.3.2 START PNT X : X–coordinate of the relief position, which is one of Details of Process Data the grooved portions Z : Z–coordinate of the relief position, which is one of the grooved portions Machining start p
  • Page 404TYPES OF MACHINING 2. MACHINING PROGRAMS FOR B–62444E–1/04 PROGRAMS LATHES WITH C–AXIS 1. REGULAR. 2. IRREGULAR. JBEVEL AM : Groove chamfer amount Chamfer amount Actual groove width FEED/MIN : Feedrate for chanfering. (mm/min or inch/min) JMILLNGGEAR : Milling gear selection for chamfering (only whe
  • Page 4052. MACHINING PROGRAMS FOR TYPES OF MACHINING LATHES WITH C–AXIS PROGRAMS B–62444E–1/04 2.3.3 (1) Figure data when REGUL. is specified as the groove figure Details of Figure Data STAT–PX STAT–PZ STAT–PC DEPTH GRV–LNG ANGLE NUMBER 30.000 0.000 45.000 5.000 30.000 90.000 4 LST.ANGL STAT–PX : X–coordina
  • Page 406TYPES OF MACHINING 2. MACHINING PROGRAMS FOR B–62444E–1/04 PROGRAMS LATHES WITH C–AXIS ANGLE : Center angle made by the start positions of consecutive grooves Groove–1 end point Groove interval angle Groove–2 start point C=0 Groove–1 start point Groove–2 end point NUMBER : Total number of grooves LS
  • Page 4072. MACHINING PROGRAMS FOR TYPES OF MACHINING LATHES WITH C–AXIS PROGRAMS B–62444E–1/04 2 When a number greater than or equal to 2 is entered for N (number of grooves) and data is entered for EC (final angle), with no data entered for A (angle) Example) X =r C = 0.000 N =2 EC = 180.000 C=0 3 When dat
  • Page 408TYPES OF MACHINING 2. MACHINING PROGRAMS FOR B–62444E–1/04 PROGRAMS LATHES WITH C–AXIS Grooving clearance Groove depth (parameter 9855: GRDCL) Machining start point Z–coordinate of the groove start point END–PTX : X–coordinate of the end point of the nth groove END–PTC : C–coordinate of the end poin
  • Page 4092. MACHINING PROGRAMS FOR TYPES OF MACHINING LATHES WITH C–AXIS PROGRAMS B–62444E–1/04 2.4 C–AXIS GROOVING FOR SIDE FACES X End mill C Front of a blank C Blank 2.4.1 When the cursor is moved to the end of program, a new process is Machining Type automatically created, and the machining type menu is
  • Page 410TYPES OF MACHINING 2. MACHINING PROGRAMS FOR B–62444E–1/04 PROGRAMS LATHES WITH C–AXIS 2.4.2 The same process data as for C–axis grooving for end faces applies to Details of Process Data C–axis grooving for side faces, except a machining start point as described below. FEED.Z,C : Feedrate for cuttin
  • Page 4112. MACHINING PROGRAMS FOR TYPES OF MACHINING LATHES WITH C–AXIS PROGRAMS B–62444E–1/04 2.4.3 (1) Figure data when REGULAR. is specified as the groove figure Details of Figure Data STAT–PX STAT–PZ STAT–PC DEPTH GRV–LNG ANGLE NUMBER 100.000 20.000 45.000 5.000 20.000 90.000 4 LST.ANGL STAT–PX : X–coor
  • Page 412TYPES OF MACHINING 2. MACHINING PROGRAMS FOR B–62444E–1/04 PROGRAMS LATHES WITH C–AXIS 1. Program reference position = workpiece end face, groove length =+ Side face end mill Groove length 2. Program reference position = workpiece end face, groove length =– Side face end mill Groove length 401
  • Page 4132. MACHINING PROGRAMS FOR TYPES OF MACHINING LATHES WITH C–AXIS PROGRAMS B–62444E–1/04 3. The opposite applies when the program reference position = chuck end face ANGLE : Angle subtended by consecutive grooves 1st groove Angle C=0 2nd groove Front of a workpiece NUMBER : Total number of grooves LST
  • Page 414TYPES OF MACHINING 2. MACHINING PROGRAMS FOR B–62444E–1/04 PROGRAMS LATHES WITH C–AXIS 2 When a number greater than or equal to 2 is entered for N (number of grooves) and data is entered for EC (final angle), with no data entered for A (angle) Example) C = 0.000 N =3 EC =180.000 C=0 3 When data is e
  • Page 4152. MACHINING PROGRAMS FOR TYPES OF MACHINING LATHES WITH C–AXIS PROGRAMS B–62444E–1/04 NOTE 2 Cutting for grooving along the X–axis is started at a point allowing for a grooving clearance (parameter 9855: GRDCL). Side face end mill Machining start point Grooving clearance (parameter 9855: GRDCL) Gro
  • Page 416TYPES OF MACHINING 2. MACHINING PROGRAMS FOR B–62444E–1/04 PROGRAMS LATHES WITH C–AXIS 2.5 C–AXIS NOTCHING FOR END FACES End–face end mill X End face of a blank Z C–axis Blank Notch NOTE Notching for end faces may not be possible due to a cutter compensation C interference alarm, depending on the cu
  • Page 4172. MACHINING PROGRAMS FOR TYPES OF MACHINING LATHES WITH C–AXIS PROGRAMS B–62444E–1/04 PROC(01) AREA HEAD STAT–PZ END–PTZ REMOVALX TOOL–NO T–CODE C–NOTCH(R) FACING HEAD–L 0.000 5.000 10.000 752 1212 REV/MIN FEED/MIN FINISHX FINISHZ 2667 4000 0.500 0.300 PROC(01) AREA HEAD STAT–PZ END–PTZ TOOL–NO REV
  • Page 418TYPES OF MACHINING 2. MACHINING PROGRAMS FOR B–62444E–1/04 PROGRAMS LATHES WITH C–AXIS 2.5.2 (1) Roughing process Details of Process Data STAT–PZ : Z–coordinate of the point where cutting is started END–PTZ : Z–coordinate of the cutting end point REMOVAL X : Cutting allowance for rough machining The
  • Page 4192. MACHINING PROGRAMS FOR TYPES OF MACHINING LATHES WITH C–AXIS PROGRAMS B–62444E–1/04 2.5.3 On the X–C plane coordinate system, a figure is specified having an Details of Figure Data X–coordinate which is a diameter and a C–coordinate which is a radius: C–axis (hypothetical axis) (Radius) X–axis (D
  • Page 420TYPES OF MACHINING 2. MACHINING PROGRAMS FOR B–62444E–1/04 PROGRAMS LATHES WITH C–AXIS NOTE 1 The specified arc must not extend beyond a semicircle. To specify a complete circle, for example, specify two semicircles. +(3) Figure data programming screen for retracting ESCAPE RADIUS (R): Radius of an
  • Page 4212. MACHINING PROGRAMS FOR TYPES OF MACHINING LATHES WITH C–AXIS PROGRAMS B–62444E–1/04 (5) Example of notch figure (a) When a notch is specified using a closed curve C–axis Tool à Retracting end point à Machining start and end point X–axis Approach start point Notch figure (b) When a notch which is
  • Page 422TYPES OF MACHINING 2. MACHINING PROGRAMS FOR B–62444E–1/04 PROGRAMS LATHES WITH C–AXIS 2.5.4 Details of C–axis Notching C–axis ÃÃ ÃÃ Tool radius TR RX Retracting end point ÃÃÃ Machining start and end point X–axis Approach start point Notch figure ZE ZS TR : Tool radius TL TR TL : Effective tool leng
  • Page 4232. MACHINING PROGRAMS FOR TYPES OF MACHINING LATHES WITH C–AXIS PROGRAMS B–62444E–1/04 NOTE 1 The rewriting of the above cutter compensation data is executed with the G10 instruction for each in–feed machining operation. At that time, cutter compensation C is made using new cutter compensation data,
  • Page 424TYPES OF MACHINING 2. MACHINING PROGRAMS FOR B–62444E–1/04 PROGRAMS LATHES WITH C–AXIS 2.5.5 When a roughing program C–axis notching is converted to an NC NC Program program, an NC block specifying an offset with G10 is output for each cut. When cutter compensation data has to be changed from that s
  • Page 4252. MACHINING PROGRAMS FOR TYPES OF MACHINING LATHES WITH C–AXIS PROGRAMS B–62444E–1/04 (2) Output NC program for chamfering (only for end–face notching) G (1) C (2) I (3) R (4) F (5) ; . . . . . Initial offset : G (1) ; . . . . . . . . . . . . . . . . . . . . . . . . . . . . . . . . . First cut NOTE
  • Page 426TYPES OF MACHINING 2. MACHINING PROGRAMS FOR B–62444E–1/04 PROGRAMS LATHES WITH C–AXIS 2.6 C–AXIS NOTCHING FOR SIDE FACES "" "" Side cutter tool Side cutter tool X "" "" "" Z "" "" "" Blank C–axis Blank 2.6.1 When the cursor is moved to the end of a program, a new process is Machining Type automatic
  • Page 4272. MACHINING PROGRAMS FOR TYPES OF MACHINING LATHES WITH C–AXIS PROGRAMS B–62444E–1/04 2.6.2 STAT –PZ : Z–coordinate of the point where cutting is Details of Process Data started END–PTZ : Z–coordinate of the point where cutting is ended "" "" "" Side cutter "" Program point "" ZS ZE All other proce
  • Page 428TYPES OF MACHINING 2. MACHINING PROGRAMS FOR B–62444E–1/04 PROGRAMS LATHES WITH C–AXIS 2.6.4 Details of C–axis Notching for Side ÃÃÃ C–axis Faces Tool radius TR RX Retracting end point ÃÃÃ Machining start and end point X–axis Notch figure Approach start point TW TL TR Side cutter ZS ZE TR:Tool radiu
  • Page 4292. MACHINING PROGRAMS FOR TYPES OF MACHINING LATHES WITH C–AXIS PROGRAMS B–62444E–1/04 2.7 As shown in the figure below, C–axis cylindrical machining machines a groove as wide as the diameter of the end mill used. C–AXIS CYLINDRICAL MACHINING X Side–face end mill Z C (Development drawing) C Z 2.7.1
  • Page 430TYPES OF MACHINING 2. MACHINING PROGRAMS FOR B–62444E–1/04 PROGRAMS LATHES WITH C–AXIS PROC(01) HEAD STAT–PX DEPTH MIL–DIA TOOL–NO T–CODE C–CYL(R) HEAD–L 105.000 5.000 10.000 753 1111 REV/MIN FEED.Z,C FEED.X BEVEL–AM 300 4500 2700 1.000 PROC(01) HEAD STA–PX DEPTH MIL–DIA TOOL–NO T–CODE C–CYL(F) HEAD
  • Page 4312. MACHINING PROGRAMS FOR TYPES OF MACHINING LATHES WITH C–AXIS PROGRAMS B–62444E–1/04 Chamfer amount Actual groove width JMILLNGGEAR : Milling gear selection for grooving (only when needed) JCOOLANT : Cutting oil specification (2) Chamfering process TOOL–NO. : Number of the chamfering tool (used fo
  • Page 432TYPES OF MACHINING 2. MACHINING PROGRAMS FOR B–62444E–1/04 PROGRAMS LATHES WITH C–AXIS 2.7.3 To define a contour, specify the center line (dashed line) of the groove as Details of Figure Data shown below. Z 30° 60° 300° 330° 360° C Side face end mill 30mm 60mm 90mm 1 Bit 3 (CGRPDR) of parameter 9776
  • Page 4332. MACHINING PROGRAMS FOR TYPES OF MACHINING LATHES WITH C–AXIS PROGRAMS B–62444E–1/04 (2) Input of multiple figures Z Tool 0 C 0° 360° (3) Moving between multiple figures To machine multiple figures, use [TRANS]. ESCAPE X COORD. (R): X–coordinate of the relief posi- tion NEXT SHAPE C COORD (C): C–c
  • Page 434TYPES OF MACHINING 2. MACHINING PROGRAMS FOR B–62444E–1/04 PROGRAMS LATHES WITH C–AXIS 2.7.4 (1) In C–axis cylindrical machining, one cutting operation is performed Details of Cylindrical with a side face end mill along a contour specified as figure data. Machining (2) C–axis cylindrical machining u
  • Page 4353. CREATING MACHINING PROGRAMS FOR A LATHE HAVING THE Y–AXIS TYPES OF MACHINING MACHINING FUNCTION PROGRAMS B–62444E–1/04 3 CREATING MACHINING PROGRAMS FOR A LATHE HAVING THE Y–AXIS MACHINING FUNCTION 424
  • Page 4363. CREATING MACHINING PROGRAMS TYPES OF MACHINING FOR A LATHE HAVING THE Y–AXIS B–62444E–1/04 PROGRAMS MACHINING FUNCTION 3.1 Y–AXIS CENTER Y DRILLING, DRILLING, AND TAPPING X (ON THE END FACE) Drill Z Note) This figure shows the axes of the workpiece coordinate system. Center drilling, drilling, re
  • Page 4373. CREATING MACHINING PROGRAMS FOR A LATHE HAVING THE Y–AXIS TYPES OF MACHINING MACHINING FUNCTION PROGRAMS B–62444E–1/04 3.1.1 When the cursor is moved to the end of a program, a new process is Selecting a Machining automatically created and the machining mode soft keys are displayed. Type Press th
  • Page 4383. CREATING MACHINING PROGRAMS TYPES OF MACHINING FOR A LATHE HAVING THE Y–AXIS B–62444E–1/04 PROGRAMS MACHINING FUNCTION 3.1.2 J PASS POINT X/Z (1/2) : X and Z coordinates of a point through Setting which the tool passes to reach the machining start point (detailed data screen) NOTE 1 Only passing
  • Page 4393. CREATING MACHINING PROGRAMS FOR A LATHE HAVING THE Y–AXIS TYPES OF MACHINING MACHINING FUNCTION PROGRAMS B–62444E–1/04 DWELL : Dwell time at the bottom of a hole J MILLING GEAR : Desired milling gear (Detailed data screen: only when required). Directly enter the corresponding M code. J COOLANT :
  • Page 4403. CREATING MACHINING PROGRAMS TYPES OF MACHINING FOR A LATHE HAVING THE Y–AXIS B–62444E–1/04 PROGRAMS MACHINING FUNCTION 3. OPTIONAL Y X J SKIP POINT 1/2/3 : Number of a hole which is not machined (detailed data screen). Assign drilling sequence numbers to the holes to be drilled starting from 1. T
  • Page 4413. CREATING MACHINING PROGRAMS FOR A LATHE HAVING THE Y–AXIS TYPES OF MACHINING MACHINING FUNCTION PROGRAMS B–62444E–1/04 3.1.3 (1) Sample figure data when CIRCLE is selected as the hole pattern Figure Data CENTR–PX CENTR–PY STAT–PZ ST.ANGL DEPTH REV.ANGLE 20.000 0.000 0.000 10.000 30.000 0.000 RADI
  • Page 4423. CREATING MACHINING PROGRAMS TYPES OF MACHINING FOR A LATHE HAVING THE Y–AXIS B–62444E–1/04 PROGRAMS MACHINING FUNCTION ANGLE : Angle between two adjacent holes (B in the examples shown above). A positive or negative value can be specified. NUMBER : Total number of holes LST.ANGL : Angle between t
  • Page 4433. CREATING MACHINING PROGRAMS FOR A LATHE HAVING THE Y–AXIS TYPES OF MACHINING MACHINING FUNCTION PROGRAMS B–62444E–1/04 (2) Sample figure data when LATTICE is selected as the hole pattern STAT–PX STAT–PY STAT–PZ DEPTH REV.ANGLE HOLE PIT. 20.000 0.000 0.000 10.000 0.000 20.000 NUMBER/LIN LINE PIT.
  • Page 4443. CREATING MACHINING PROGRAMS TYPES OF MACHINING FOR A LATHE HAVING THE Y–AXIS B–62444E–1/04 PROGRAMS MACHINING FUNCTION NOTE 3 Drilling starts when the tool reaches the point which is the specified drilling clearance (GRDCL bit of parameter 9855) away from the workpiece. Drilling clearance Hole de
  • Page 4453. CREATING MACHINING PROGRAMS FOR A LATHE HAVING THE Y–AXIS TYPES OF MACHINING MACHINING FUNCTION PROGRAMS B–62444E–1/04 3.2 CENTER DRILLING, DRILLING, REAMING, AND TAPPING (ON THE SIDE FACE) Y [HEAD1] End face of a workpiece Chuck side Z Note) This figure shows the axes of the workpiece coordinate
  • Page 4463. CREATING MACHINING PROGRAMS TYPES OF MACHINING FOR A LATHE HAVING THE Y–AXIS B–62444E–1/04 PROGRAMS MACHINING FUNCTION [HEAD1] [HEAD2] Z Z Y Y Center drilling, drilling, reaming, and tapping can be specified for Y–axis drilling on the side face in the same way as for drilling for turning. 435
  • Page 4473. CREATING MACHINING PROGRAMS FOR A LATHE HAVING THE Y–AXIS TYPES OF MACHINING MACHINING FUNCTION PROGRAMS B–62444E–1/04 3.2.1 When the cursor is moved to the end of a program, a new process is Machining Type automatically created and the machining mode soft keys are displayed. Selecting Press the
  • Page 4483. CREATING MACHINING PROGRAMS TYPES OF MACHINING FOR A LATHE HAVING THE Y–AXIS B–62444E–1/04 PROGRAMS MACHINING FUNCTION 3.2.2 The process data for Y–axis drilling on the side face is the same as that Process Data for Y–axis drilling on the end face, except for the machining start point described b
  • Page 4493. CREATING MACHINING PROGRAMS FOR A LATHE HAVING THE Y–AXIS TYPES OF MACHINING MACHINING FUNCTION PROGRAMS B–62444E–1/04 3. OPTIONAL Z Y JSKIP POINT 1/2/3 : Number of a hole which is not machined (detailed data screen). Assign drilling sequence numbers to the holes to be drilled starting from 1. Th
  • Page 4503. CREATING MACHINING PROGRAMS TYPES OF MACHINING FOR A LATHE HAVING THE Y–AXIS B–62444E–1/04 PROGRAMS MACHINING FUNCTION 3.2.3 (1) Sample figure data when CIRCLE is selected as the hole pattern Figure Data CENTR–PY CENTR–PZ STAT–PX ST.ANGL DEPTH REV.ANGLE 0.000 30.000 80.000 10.000 30.000 0.000 RAD
  • Page 4513. CREATING MACHINING PROGRAMS FOR A LATHE HAVING THE Y–AXIS TYPES OF MACHINING MACHINING FUNCTION PROGRAMS B–62444E–1/04 ANGLE : Angle between two adjacent holes (B in the samples shown above). A positive or negative value can be specified. NUMBER : Total number of holes LST.ANGL : Angle between th
  • Page 4523. CREATING MACHINING PROGRAMS TYPES OF MACHINING FOR A LATHE HAVING THE Y–AXIS B–62444E–1/04 PROGRAMS MACHINING FUNCTION STAT Y/Z:Coordinates of the first hole (Y, Z) [HEAD1] [HEAD2] Z Z 3 2 1 1 2 3 J J 4 5 6 6 5 4 I I I I Y Y STAT–PX : X coordinate of the hole start point DEPTH : Depth of a hole (
  • Page 4533. CREATING MACHINING PROGRAMS FOR A LATHE HAVING THE Y–AXIS TYPES OF MACHINING MACHINING FUNCTION PROGRAMS B–62444E–1/04 Machining start point Drilling clearance (GRDLCL bit of parameter 9855) Hole depth X coordinate of the X hole start point DEPTH: Depth of the hole at point n (specified for each
  • Page 4543. CREATING MACHINING PROGRAMS TYPES OF MACHINING FOR A LATHE HAVING THE Y–AXIS B–62444E–1/04 PROGRAMS MACHINING FUNCTION 3.3 Y–AXIS MILLING (ON THE END FACE) Y End mill X Z Note) This figure shows the axes of the workpiece coordinate system. Workpiece In Y–axis milling (on the end face), an end mil
  • Page 4553. CREATING MACHINING PROGRAMS FOR A LATHE HAVING THE Y–AXIS TYPES OF MACHINING MACHINING FUNCTION PROGRAMS B–62444E–1/04 3.3.2 JSTART PNT X: X coordinate of the point to which the tool Process Data retracts in successive milling JSTART PNT Z: Z coordinate of the point to which the tool retracts in
  • Page 4563. CREATING MACHINING PROGRAMS TYPES OF MACHINING FOR A LATHE HAVING THE Y–AXIS B–62444E–1/04 PROGRAMS MACHINING FUNCTION TOOL–NO : Tool ID number of the end mill for end–face machining REV/MIN : Speed at which the tool revolves in milling (revolutions/min) T–CODE : T code for the end mill FEED.X,Y
  • Page 4573. CREATING MACHINING PROGRAMS FOR A LATHE HAVING THE Y–AXIS TYPES OF MACHINING MACHINING FUNCTION PROGRAMS B–62444E–1/04 3.3.3 Specify the figure data on the XY plane shown below: Specify a diameter Figure Data along the X–axis and a radius along the Y–axis. Y–axis (radius) X–axis (diameter) Z–axis
  • Page 4583. CREATING MACHINING PROGRAMS TYPES OF MACHINING FOR A LATHE HAVING THE Y–AXIS B–62444E–1/04 PROGRAMS MACHINING FUNCTION For the contours entered by selecting options other than [TRANS.] on the contour selection menu, see Section 1.1. (3) Entering two or more figures By pressing the [TRANS.] soft k
  • Page 4593. CREATING MACHINING PROGRAMS FOR A LATHE HAVING THE Y–AXIS TYPES OF MACHINING MACHINING FUNCTION PROGRAMS B–62444E–1/04 3.4 Y–AXIS MILLING (ON THE SIDE FACE) Y [HEAD1] End lace of a Chuck side workpiece Z Note) This figure shows the axes of the X workpiece coordinate system. In Y–axis milling (on
  • Page 4603. CREATING MACHINING PROGRAMS TYPES OF MACHINING FOR A LATHE HAVING THE Y–AXIS B–62444E–1/04 PROGRAMS MACHINING FUNCTION Since a positive value is always entered as the Z coordinate, the Z–axis of the program coordinate system is always opposite to that of the corresponding workpiece coordinate sys
  • Page 4613. CREATING MACHINING PROGRAMS FOR A LATHE HAVING THE Y–AXIS TYPES OF MACHINING MACHINING FUNCTION PROGRAMS B–62444E–1/04 3.4.2 J START PNT. X: X coordinate of the point to which the tool Setting retracts in successive milling Z: Z coordinate of the point to which the tool retracts in successive mil
  • Page 4623. CREATING MACHINING PROGRAMS TYPES OF MACHINING FOR A LATHE HAVING THE Y–AXIS B–62444E–1/04 PROGRAMS MACHINING FUNCTION TOOL–NO : Tool ID number of the end mill for side–face machining REV/MIN : Speed at which the tool revolves in milling (revolutions/min) T–CODE : T code for the end mill FEED.Y,Z
  • Page 4633. CREATING MACHINING PROGRAMS FOR A LATHE HAVING THE Y–AXIS TYPES OF MACHINING MACHINING FUNCTION PROGRAMS B–62444E–1/04 3.4.3 Specify the figure data on the YZ plane shown below: Specify a radius Figure Data along the Y–axis and a radius along the Z–axis. [HEAD1] [HEAD2] Z Z Y Y (1) Figure data of
  • Page 4643. CREATING MACHINING PROGRAMS TYPES OF MACHINING FOR A LATHE HAVING THE Y–AXIS B–62444E–1/04 PROGRAMS MACHINING FUNCTION (3) Entering two or more figures By pressing the [TRANS.] soft key on the contour selection menu to rotate the workpiece about the C–axis or to change the depth of cut, two or mo
  • Page 465IN THE RIGHT–HAND COORDINATE SYSTEM TO THAT IN THE LEFT– TYPES OF MACHINING HAND COORDINATE SYSTEM PROGRAMS B–62444E–1/04 4 CONVERTING A MACHINE PROGRAM IN THE RIGHT–HAND COORDINATE SYSTEM TO THAT IN THE LEFT–HAND COORDINATE SYSTEM 454
  • Page 466IN THE RIGHT–HAND COORDINATE TYPES OF MACHINING SYSTEM TO THAT IN THE LEFT– B–62444E–1/04 PROGRAMS HAND COORDINATE SYSTEM 4.1 When a machining program is created in the conversational mode, it is assumed that the figures are specified in the right–hand coordinate system OVERVIEW (ZX plane) as shown
  • Page 467IN THE RIGHT–HAND COORDINATE SYSTEM TO THAT IN THE LEFT– TYPES OF MACHINING HAND COORDINATE SYSTEM PROGRAMS B–62444E–1/04 (3) A machining program created in the conversational mode is converted to an NC–format program. The machining program is automatically converted to a machining program in the le
  • Page 468IN THE RIGHT–HAND COORDINATE TYPES OF MACHINING SYSTEM TO THAT IN THE LEFT– B–62444E–1/04 PROGRAMS HAND COORDINATE SYSTEM 4.2 DETAILS OF CONVERSION TO MACHINING PROGRAM IN THE LEFT–HAND COORDINATE SYSTEM 4.2.1 A machining program created in the conversational mode is converted to Conversion of an NC
  • Page 469IN THE RIGHT–HAND COORDINATE SYSTEM TO THAT IN THE LEFT– TYPES OF MACHINING HAND COORDINATE SYSTEM PROGRAMS B–62444E–1/04 4.2.2 (1) Machining programs created in the conversational mode in the Restrictions on right–hand coordinate system cannot be directly executed on a machine that has the left–han
  • Page 4705. BACK MACHINING FUNCTIONS TYPES OF MACHINING FOR A LATHE WITH B–62444E–1/04 PROGRAMS A SUB–SPINDLE 5 BACK MACHINING FUNCTIONS FOR A LATHE WITH A SUB–SPINDLE 459
  • Page 4715. BACK MACHINING FUNCTIONS FOR A LATHE WITH TYPES OF MACHINING A SUB–SPINDLE PROGRAMS B–62444E–1/04 5.1 In conversational programming, the following functions can be used to create a program for machining with a sub–spindle. SELECTING THE These optional functions are valid when bit 6 (2SP) of param
  • Page 4725. BACK MACHINING FUNCTIONS TYPES OF MACHINING FOR A LATHE WITH B–62444E–1/04 PROGRAMS A SUB–SPINDLE 5.2 To execute back machining in bar machining with the sub–spindle, specify reverse machining as shown below: BACK MACHINING WITH THE SUB–SPINDLE - Outer surface - Inner surface - End surface """ ""
  • Page 4735. BACK MACHINING FUNCTIONS FOR A LATHE WITH TYPES OF MACHINING A SUB–SPINDLE PROGRAMS B–62444E–1/04 5.3 Viewing the end face of the workpiece from the front, enter coordinates for C–axis machining with the sub–spindle, as shown below: COORDINATE SYSTEM FOR C–AXIS +X MACHINING WITH THE SUB–SPINDLE +
  • Page 4745. BACK MACHINING FUNCTIONS TYPES OF MACHINING FOR A LATHE WITH B–62444E–1/04 PROGRAMS A SUB–SPINDLE 5.4 While an animated drawing of a single workpiece is displayed on the screen as shown below, turning with the main spindle or sub–spindle is ANIMATED simulated: SIMULATION FUNCTION FOR MACHINING WI
  • Page 4755. BACK MACHINING FUNCTIONS FOR A LATHE WITH TYPES OF MACHINING A SUB–SPINDLE PROGRAMS B–62444E–1/04 5.6 Even when the machine controls spindle positioning (96 angular subsections), the following C–axis machining and animated simulation C–AXIS MACHINING can be executed: FUNCTION UNDER (1) C–axis dri
  • Page 4765. BACK MACHINING FUNCTIONS TYPES OF MACHINING FOR A LATHE WITH B–62444E–1/04 PROGRAMS A SUB–SPINDLE 2SP 1: The conversational function for a one–turret two–spindle lathe is enabled. 0: The conversational function for a one–turret two–spindle lathe is disabled. 1SP 1: The conversational function for
  • Page 477IV. EXAMPLES OF CREATING PROGRAMS
  • Page 4781. CREATING MACHINING EXAMPLES OF CREATING PROGRAMS FOR TWO–PATH B–62444E–1/04 PROGRAMS 4–AXIS (X1, Z, X2, AND Z2) LATHES 1 CREATING MACHINING PROGRAMS FOR TWO–PATH 4–AXIS (X1, Z, X2, AND Z2) LATHES WARNING The parameters, tool data, cutting condition data, and machining programs in the following ex
  • Page 4791. CREATING MACHINING PROGRAMS FOR TWO–PATH EXAMPLES OF CREATING 4–AXIS(X1, Z, X2, AND Z2) LATHES PROGRAMS B–62444E–1/04 1.1 (1) Coordinate system parameters for drawing Parameter No. 6510 (GRPAX) = 14 (program reference position = SETTING workpiece end face, workpiece upper and lower face drawing)
  • Page 4801. CREATING MACHINING EXAMPLES OF CREATING PROGRAMS FOR TWO–PATH B–62444E–1/04 PROGRAMS 4–AXIS (X1, Z, X2, AND Z2) LATHES Parameter No. Setting value 9148 65 9149 76 9150 0 9151 0 Workpiece material 7 (AL) 9152 0 9153 0 9154 0 9155 0 NOTE 1 Specify parameter Nos. 9156 to 9759 according to the applic
  • Page 4811. CREATING MACHINING PROGRAMS FOR TWO–PATH EXAMPLES OF CREATING 4–AXIS(X1, Z, X2, AND Z2) LATHES PROGRAMS B–62444E–1/04 Parameter No. Setting value 9800 3000 (Residual clearance Z–coordinate) 9801 3 (Cut angle clearance) 9802 0 (90° < cutting angle x 135 °overridden) 9803 0 (135° < cutting angle <
  • Page 4821. CREATING MACHINING EXAMPLES OF CREATING PROGRAMS FOR TWO–PATH B–62444E–1/04 PROGRAMS 4–AXIS (X1, Z, X2, AND Z2) LATHES NOTE 2 The above parameter values are temporary ones. When a device is connected for actual run, the values appropriate to the device should be set. The above example shows the v
  • Page 4831. CREATING MACHINING PROGRAMS FOR TWO–PATH EXAMPLES OF CREATING 4–AXIS(X1, Z, X2, AND Z2) LATHES PROGRAMS B–62444E–1/04 1.2 SETTING TOOL DATA AND CUTTING CONDITION DATA 1.2.1 (1) Registering a right–hand outside surface cutting tool (HEAD–L) Setting Tool Data On the screen with a registered–tool di
  • Page 4841. CREATING MACHINING EXAMPLES OF CREATING PROGRAMS FOR TWO–PATH B–62444E–1/04 PROGRAMS 4–AXIS (X1, Z, X2, AND Z2) LATHES NOTE 2 When the registered–tool directory is on the screen, pressing the [MENU RETURN] soft key redisplays the tool data menu. 1.2.2 Set cutting condition data according to descr
  • Page 4851. CREATING MACHINING PROGRAMS FOR TWO–PATH EXAMPLES OF CREATING 4–AXIS(X1, Z, X2, AND Z2) LATHES PROGRAMS B–62444E–1/04 1.3 Program example) Machining cylindrical surfaces Material code: FC25 EXAMPLES OF Material type: Round bar (φ100 × 80, including an PROGRAMS FOR end face cutting allowance of 2
  • Page 4861. CREATING MACHINING EXAMPLES OF CREATING PROGRAMS FOR TWO–PATH B–62444E–1/04 PROGRAMS 4–AXIS (X1, Z, X2, AND Z2) LATHES 1.3.2 Entering Initial Data [FC25] (Workpiece material) [BAR] (Workpiece figure) 100 INPUT (Maximum outside dimension) INPUT (Maximum inside diameter) 80 INPUT (Length) 2000 INPU
  • Page 4871. CREATING MACHINING PROGRAMS FOR TWO–PATH EXAMPLES OF CREATING 4–AXIS(X1, Z, X2, AND Z2) LATHES PROGRAMS B–62444E–1/04 1.3.3 (1) Entering the process data Specifying the Primary Pressing the cursor–down key (↓) at the end of initial data entry creates a new process and assigns various menus to the
  • Page 4881. CREATING MACHINING EXAMPLES OF CREATING PROGRAMS FOR TWO–PATH B–62444E–1/04 PROGRAMS 4–AXIS (X1, Z, X2, AND Z2) LATHES 0 INPUT (Start point X–coordinate) 0 INPUT (Start point Z–coordinate) [INSERT] [ ↑ ] (Figure pattern) [INSERT] [CHAMFR] (Figure pattern) 2 INPUT (Amount of chamfer) [INSERT] [ ←
  • Page 4891. CREATING MACHINING PROGRAMS FOR TWO–PATH EXAMPLES OF CREATING 4–AXIS(X1, Z, X2, AND Z2) LATHES PROGRAMS B–62444E–1/04 1.3.4 The last key operation [FIGURE END] in 1.3.3 creates a new process, Specifying a Transfer resulting in the machining type menus being assigned to the soft keys as shown belo
  • Page 4901. CREATING MACHINING EXAMPLES OF CREATING PROGRAMS FOR TWO–PATH B–62444E–1/04 PROGRAMS 4–AXIS (X1, Z, X2, AND Z2) LATHES 1.3.5 (1) Entering the process data Specifying the The last key operation in the previous section creates a new process and assigns the machining type menus to the soft keys, as
  • Page 4911. CREATING MACHINING PROGRAMS FOR TWO–PATH EXAMPLES OF CREATING 4–AXIS(X1, Z, X2, AND Z2) LATHES PROGRAMS B–62444E–1/04 (2) Entering contour data (secondary machining) The last key operation (↓) in item (1) displays an entry window for the start point data for the contour. Enter the contour data ac
  • Page 4921. CREATING MACHINING EXAMPLES OF CREATING PROGRAMS FOR TWO–PATH B–62444E–1/04 PROGRAMS 4–AXIS (X1, Z, X2, AND Z2) LATHES 1.3.6 Pressing the [PLOT] soft key displays the figure of the product in the Displaying the Figure multiwindow. of a Product [PLOT] (Displays the figure of the product.) [RETURN]
  • Page 4931. CREATING MACHINING PROGRAMS FOR TWO–PATH EXAMPLES OF CREATING 4–AXIS(X1, Z, X2, AND Z2) LATHES PROGRAMS B–62444E–1/04 1.3.7 A program can be checked by running it for animated simulation using Animated Simulation the procedure shown below: On the main menu, press: [3] (Machining simulation) A lis
  • Page 4941. CREATING MACHINING EXAMPLES OF CREATING PROGRAMS FOR TWO–PATH B–62444E–1/04 PROGRAMS 4–AXIS (X1, Z, X2, AND Z2) LATHES 1.4 SETTING UP MACHINING 1.4.1 When the machine stroke is too large to compensated for by the geometry Setting the Workpiece compensation amount, the workpiece shift amount is us
  • Page 4951. CREATING MACHINING PROGRAMS FOR TWO–PATH EXAMPLES OF CREATING 4–AXIS(X1, Z, X2, AND Z2) LATHES PROGRAMS B–62444E–1/04 1.4.2 The following setup must be performed before the conversationally Another Setup created machining program can be executed. See Section 12.1 of Chapter II for details. Operat
  • Page 496CONTOURS FOR BAR EXAMPLES OF CREATING MACHINING AND PATTERN B–62444E–1/04 PROGRAMS REPEATING 2 EXAMPLE OF INPUTTING CONTOURS FOR BAR MACHINING AND PATTERN REPEATING WARNING The following example of entering contour data is intended only to illustrate what automatic calculation of intersections is li
  • Page 497CONTOURS FOR BAR MACHINING AND PATTERN EXAMPLES OF CREATING REPEATING PROGRAMS B–62444E–1/04 0 INPUT (Start point X) 0 INPUT (Start point Z) [INSERT] [ ↑ ] (FIG. TYPE) 32 INPUT (End point X) [INSERT] [ ] (FIG. TYPE) 100 INPUT (RADIUS) [INSERT] [ + ] [TANGNT] (FIG. TYPE) [ ] (FIG. TYPE) 5 INPUT (RADI
  • Page 498CONTOURS FOR BAR EXAMPLES OF CREATING MACHINING AND PATTERN B–62444E–1/04 PROGRAMS REPEATING Example 2 70 15 R40 R14 φ100 φ70 φ20 0 INPUT (Start point X) 0 INPUT (Start point Z) [INSERT] [ ↑ ] (FIG.TYPE) 20 INPUT (End point X) [INSERT] [ ← ] (FIG.TYPE) 15 INPUT (End point Z) [INSERT] [ ] (FIG.TYPE)
  • Page 499CONTOURS FOR BAR MACHINING AND PATTERN EXAMPLES OF CREATING REPEATING PROGRAMS B–62444E–1/04 Example 3 70 40 R=10 φ70 20° φ30 0 INPUT (Start point X) 0 INPUT (Start point Z) [INSERT] [ ↑ ] (FIG.TYPE) 30 INPUT (End point X) [INSERT] [ + ] [ ] (FIG.TYPE) INPUT INPUT INPUT 20 INPUT (Angle) [INSERT] [ +
  • Page 500CONTOURS FOR BAR EXAMPLES OF CREATING MACHINING AND PATTERN B–62444E–1/04 PROGRAMS REPEATING Example 4 70 40 20° φ70 R=10 φ30 0 INPUT (Start point X) 0 INPUT (Start point Z) [INSERT] [ ↑ ] (FIG. TYPE) 30 INPUT (End point X) [INSERT] [ ] (FIG. TYPE) 10 INPUT (RADIUS) [INSERT] [ + ] [TANGNT] (FIG. TYP
  • Page 501CONTOURS FOR BAR MACHINING AND PATTERN EXAMPLES OF CREATING REPEATING PROGRAMS B–62444E–1/04 Example 5 70 54 R=10 R=110 φ70 φ74 R=7 0 INPUT (Start point X) 0 INPUT (Start point Z) [INSERT] [ ] (FIG. TYPE) 7 INPUT (RADIUS) INPUT INPUT 0 INPUT (CENTER X COORD) 7 INPUT (CENTER Z COORD) [INSERT] [ + ] [
  • Page 502CONTOURS FOR BAR EXAMPLES OF CREATING MACHINING AND PATTERN B–62444E–1/04 PROGRAMS REPEATING [TANGNT2] (TANGENTIAL PT NO) [INSERT] [ ← ] (FIG. TYPE) 70 INPUT (End point Z) 70 INPUT (End point X) [INSERT] [CROSS1] (CROSS PT NUMBER) [INSERT] [ + ] [FIGURE END] (FIG. TYPE) Example 6 155 120 R35 φ150 R3
  • Page 503CONTOURS FOR BAR MACHINING AND PATTERN EXAMPLES OF CREATING REPEATING PROGRAMS B–62444E–1/04 [ + ] [TANGNT] (FIG. TYPE) [ ] (FIG. TYPE) 35 INPUT (RADIUS) INPUT INPUT 80 INPUT (CENTER X COORD) 120 INPUT (CENTER Z COORD) [INSERT] [TANGNT2] (TANGENTIAL PT NO) [INSERT] [ ← ] (FIG.TYPE) 155 INPUT (End po
  • Page 504CONTOURS FOR BAR EXAMPLES OF CREATING MACHINING AND PATTERN B–62444E–1/04 PROGRAMS REPEATING 30 INPUT (RADIUS) INPUT INPUT –20 INPUT (CENTER X COORD) 20 INPUT (CENTER Z COORD) [INSERT] [CROSS2] (CROSS PT NUMBER) [INSERT] [ + ] [TANGNT] (FIG. TYPE) [ ] (FIG.TYPE) 80 INPUT (RADIUS) [INSERT] [ + ] [TAN
  • Page 505CONTOURS FOR BAR MACHINING AND PATTERN EXAMPLES OF CREATING REPEATING PROGRAMS B–62444E–1/04 Example 8 10° R10 φ70 15° R8 φ60 φ40 φ20 100 65 60 40 20 0 0 INPUT (Start point X) 0 INPUT (Start point Z) [INSERT] [ ↑ ] (FIG. TYPE) 20 INPUT (End point X) [INSERT] [ + ] [ ] (FIG. TYPE) INPUT INPUT INPUT 1
  • Page 506CONTOURS FOR BAR EXAMPLES OF CREATING MACHINING AND PATTERN B–62444E–1/04 PROGRAMS REPEATING [ + ] [ ] (FIG. TYPE) 60 INPUT (TAPER END X COORD) 60 INPUT (TAPER END Z COORD) INPUT 10 INPUT (Angle) [INSERT] [TANGNT1] (TANGENTIAL PT NO) [INSERT] [ ← ] (FIG. TYPE) 65 INPUT (End point Z) [INSERT] [ ↑ ] (
  • Page 507CONTOURS FOR BAR MACHINING AND PATTERN EXAMPLES OF CREATING REPEATING PROGRAMS B–62444E–1/04 Example 9 R2 25° 25° R=20 D=65 D=50 D=65 D=50 D=65 25 15 75 25 220 65 INPUT (Start point X) 0 INPUT (Start point Z) [INSERT] [ROUND] (FIG. TYPE) 2 INPUT (ROUND RADIUS) [INSERT] [ ← ] (FIG. TYPE) 25 INPUT (En
  • Page 508CONTOURS FOR BAR EXAMPLES OF CREATING MACHINING AND PATTERN B–62444E–1/04 PROGRAMS REPEATING [ ← ] (FIG.TYPE) INPUT INPUT 15 INPUT (LENGTH) [INSERT] [  ] (FIG.TYPE) 20 INPUT (RADIIUS) [INSERT] [ + ] [TANGNT] (FIG.TYPE) [ ← ] (FIG.TYPE) INPUT 50 INPUT (End point X) [INSERT] [TANGNT1] (TANGENTIAL PT
  • Page 509CONTOURS FOR BAR MACHINING AND PATTERN EXAMPLES OF CREATING REPEATING PROGRAMS B–62444E–1/04 Example 10 20° R10 R20 R10 R10 10° R8 φ100 φ70 1×45° φ40 R10 φ30 45° φ10 75 60 50 35 30 5 0 0 INPUT (Start point X) 0 INPUT (Start point Z) [INSERT] [ ↑ ] (FIG. TYPE) 10 INPUT (End point X) [INSERT] [CHAMFR]
  • Page 510CONTOURS FOR BAR EXAMPLES OF CREATING MACHINING AND PATTERN B–62444E–1/04 PROGRAMS REPEATING [TANGNT1] (TANGENTIAL PT NO) [INSERT] [ + ] [TANGNT] (FIG.TYPE) [ ] (FIG.TYPE) 8 INPUT (RADIIUS) [INSERT] [ + ] [TANGNT] (FIG.TYPE) [ + ] [  ] (FIG.TYPE) 30 INPUT (TAPER END X COORD) 30 INPUT (TAPER END Z C
  • Page 511CONTOURS FOR BAR MACHINING AND PATTERN EXAMPLES OF CREATING REPEATING PROGRAMS B–62444E–1/04 [ ] (FIG.TYPE) 20 INPUT (RADIUS) INPUT INPUT 70 INPUT (CENTER X COORD) 80 INPUT (CENTER Z COORD) [INSERT] [ + ] [TANGNT] (FIG.TYPE) [ ] (FIG.TYPE) 10 INPUT (RADIUS) [INSERT] [ + ] [TANGNT] (FIG.TYPE) [ ← ] (
  • Page 512CONTOURS FOR BAR EXAMPLES OF CREATING MACHINING AND PATTERN B–62444E–1/04 PROGRAMS REPEATING 24.8 INPUT (Start point X) 0 INPUT (Start point Z) [INSERT] [ ← ] (FIG. TYPE) .99 INPUT(End point Z) [INSERT] [ROUND] (FIG. TYPE) .5 INPUT (ROUND RADIUS) [INSERT] [ ] (FIG. TYPE) 1.4 INPUT (RADIUS) INPUT INP
  • Page 513CONTOURS FOR BAR MACHINING AND PATTERN EXAMPLES OF CREATING REPEATING PROGRAMS B–62444E–1/04 [CROSS1] (CROSS PT NUMBER) [INSERT] [ + ] [TANGNT] (FIG.TYPE) [ ] (FIG.TYPE) 1.5 INPUT (RADIUS) [INSERT] [ + ] [TANGNT] (FIG.TYPE) [ + ] [  ] (FIG.TYPE) 18 INPUT (TAPER END X COORD) 19.6 INPUT (TAPER END Z
  • Page 5143. CREATING MACHINING EXAMPLES OF CREATING PROGRAMS FOR LATHES B–62444E–1/04 PROGRAMS WITH THE C–AXIS 3 CREATING MACHINING PROGRAMS FOR LATHES WITH THE C–AXIS WARNING The parameters, tool data, cutting condition data, and machining programs in the following examples differ from those used in actual
  • Page 5153. CREATING MACHINING PROGRAMS FOR LATHES EXAMPLES OF CREATING WITH THE C–AXIS PROGRAMS B–62444E–1/04 3.1 Set the following parameters in addition to the parameters described in Section 1.1. SETTING D Bit 4 (CCR) of parameter No. 3405 = 0 : I and K are used for PARAMETERS chamfer/corner radius speci
  • Page 5163. CREATING MACHINING EXAMPLES OF CREATING PROGRAMS FOR LATHES B–62444E–1/04 PROGRAMS WITH THE C–AXIS 3.2 SETTING TOOL AND CUTTING CONDITION DATA 3.2.1 (1) Registering an end mill tool for notching and grooving Setting Tool Data for Machining Around the C–axis When a registered–tool directory is on
  • Page 5173. CREATING MACHINING PROGRAMS FOR LATHES EXAMPLES OF CREATING WITH THE C–AXIS PROGRAMS B–62444E–1/04 NOTE When a registered–tool directory is on the screen, pressing the [MENU RETURN] soft key redisplays the tool data menu. 508
  • Page 5183. CREATING MACHINING EXAMPLES OF CREATING PROGRAMS FOR LATHES B–62444E–1/04 PROGRAMS WITH THE C–AXIS 3.3 Program example) EXAMPLE OF (1) Material code : FC25 Material type: Round bar (105 × 123, CREATING A including end face cutting allowance of 3 mm) PROGRAM FOR (2) Process1 : Turning the end fac
  • Page 5193. CREATING MACHINING PROGRAMS FOR LATHES EXAMPLES OF CREATING WITH THE C–AXIS PROGRAMS B–62444E–1/04 (4) Process 3 : Machining the cylindrical surface of the material around the C–axis with an end mill tool Cylindrical workpiece Expanded view of cylindrical portions Groove on the cylindrical surfac
  • Page 5203. CREATING MACHINING EXAMPLES OF CREATING PROGRAMS FOR LATHES B–62444E–1/04 PROGRAMS WITH THE C–AXIS 3.3.2 Entering the Initial Data [FC25] (Workpiece material) [BAR] (Workpiece figure) 105 INPUT (Maximum outside dimension) INPUT (Minimum inside diameter) 123 INPUT (Length) 2000 INPUT (Maximum spin
  • Page 5213. CREATING MACHINING PROGRAMS FOR LATHES EXAMPLES OF CREATING WITH THE C–AXIS PROGRAMS B–62444E–1/04 3.3.3 Pressing the cursor–down key (↓) at the end of initial data entry creates Specifying Process 1 a new process and assigns various menus to the soft keys as shown below: (End Face and Cylindrica
  • Page 5223. CREATING MACHINING EXAMPLES OF CREATING PROGRAMS FOR LATHES B–62444E–1/04 PROGRAMS WITH THE C–AXIS 3.3.4 The last key operation [FIGURE END] in 2.3.3 creates a new process, Specifying Process 2 resulting in the machining type menus being assigned to the soft keys as shown below: (Notching the End
  • Page 5233. CREATING MACHINING PROGRAMS FOR LATHES EXAMPLES OF CREATING WITH THE C–AXIS PROGRAMS B–62444E–1/04 (2) Entering contour data (notching around the C–axis) Pressing the cursor–down key (↓) at the end of the operations (1) displays an entry window for contour approach data. Enter the contour data ac
  • Page 5243. CREATING MACHINING EXAMPLES OF CREATING PROGRAMS FOR LATHES B–62444E–1/04 PROGRAMS WITH THE C–AXIS (3) Displaying the figure of a product Pressing the [PLOT] soft key displays the figure of the product in the multiwindow. [PLOT] (Displays the figure of the product.) [RETURN] (Returns to the origi
  • Page 5253. CREATING MACHINING PROGRAMS FOR LATHES EXAMPLES OF CREATING WITH THE C–AXIS PROGRAMS B–62444E–1/04 3.3.5 The last key operation [FIGURE END] in 2.3.4 creates a new process, Specifying Process 3 resulting in the machining type menus being assigned to the soft keys as shown below: (Cylindrical Surf
  • Page 5263. CREATING MACHINING EXAMPLES OF CREATING PROGRAMS FOR LATHES B–62444E–1/04 PROGRAMS WITH THE C–AXIS NOTE When entering contour data for notching and cylindrical machining around the C–axis, it is impossible to specify an arc with a center angle of 180°C or greater (semi–circle to full circle). [ ]
  • Page 5273. CREATING MACHINING PROGRAMS FOR LATHES EXAMPLES OF CREATING WITH THE C–AXIS PROGRAMS B–62444E–1/04 PREP A NEW PROCESS PROGRAM NO.= 0020 NAME = PRG–C START C=20.000 Z=50.000 C=99.999 Z=50.000 R=43.906 X SHIFT *** PLOTTING *** OF PART FIGURE PLOTTING *** OF PART FIGURE ½ *** PLOTTING OF PART *** **
  • Page 5283. CREATING MACHINING EXAMPLES OF CREATING PROGRAMS FOR LATHES B–62444E–1/04 PROGRAMS WITH THE C–AXIS 3.3.7 A program can be checked by running it for animated simulation using Animated Simulation the procedure shown below: On the main menu, press: [ 3 ] (Machining simulation) A list of machining pr
  • Page 5293. CREATING MACHINING PROGRAMS FOR LATHES EXAMPLES OF CREATING WITH THE C–AXIS PROGRAMS B–62444E–1/04 G.PRM A.PRM GRAPH OPRT <  [GRAPH] NOTE 1 For two–path lathes. these soft key are effective only for display for the tool post selscted using the tool post setection switch on the operalor’s panel o
  • Page 5303. CREATING MACHINING EXAMPLES OF CREATING PROGRAMS FOR LATHES B–62444E–1/04 PROGRAMS WITH THE C–AXIS (3) Soft key [OPEN] 00020 P0000 S 0.83 X 0.000 Z 0.000 C 120.000 ACT G00 X 0.000 Z 0.000 C 0.000 NXT G00 X 0.000 Z 0.000 C 0.000 19M43S → C 500% MEM **** *** *** 14:40:05 < SIDE FRONT OPEN (DPRT) +
  • Page 531APPENDI
  • Page 532B–62444E–1/04 APPENDIX A. PARAMETERS A PARAMETERS WARNING Be sure to use the parameters set by the machine tool builder. If you change the setting of a parameter, the machining program may not work correctly. If the machining program does not work correctly, the tool may bump against the workpiece,
  • Page 533A. PARAMETERS APPENDIX B–62444E–1/04 A.1 DRILLING NOTE PARAMETERS (1) In addition to the parameters listed below, parameter Nos. 9850 to 9862 are provided for drilling. 9050 STFECF STFECF Cutting feed override at the start of cutting in turning/C–axis drilling. Valid data range: 0 to 255 Units: 1% 9
  • Page 534B–62444E–1/04 APPENDIX A. PARAMETERS 9057 SLFRCF SLFRCF Cutting feed override in turning/C–axis throw–away drilling. The cutting feed amount for drilling is automatically overridden by the value set for this parameter. Valid data range: 0 to 255 Units: 1% A.2 PARAMETERS FOR CONVERSATIONAL PERIPHERAL
  • Page 535A. PARAMETERS APPENDIX B–62444E–1/04 A.3 ENTERING NOTE WORKPIECE Parameters 9172 and subsequent parameters are used MATERIAL only when the number of types of workpiece material is expanded to 24 (when bit 0 (TOOL99) of parameter 9771 is set to 1). 9100 WKNM11 9107 WKNM18 WKNM11 – WKNM18 : Character
  • Page 536B–62444E–1/04 APPENDIX A. PARAMETERS 9148 WKNM71 9155 WKNM78 WKNM71 – WKNM78 : Character code of workpiece material 7 9156 WKNM81 9163 WKNM88 WKNM81 – WKNM88 : Character code of workpiece material 8 9164 WKNM91 9171 WKNM98 WKNM91 – WKNM98 : Character code of workpiece material 9 9172 WKN101 9179 WKN
  • Page 537A. PARAMETERS APPENDIX B–62444E–1/04 9212 WKN151 9219 WKN158 WKN151 – WKN158 : Character code of workpiece material 15 9220 WKN161 9227 WKN168 WKN161 – WKN168 : Character code of workpiece material 16 9228 WKN171 9235 WKN178 WKN171 – WKN178 : Character code of workpiece material 17 9236 WKN181 9243
  • Page 538B–62444E–1/04 APPENDIX A. PARAMETERS 9276 WKN231 9283 WKN238 WKN231 – WKN238 : Character code of workpiece material 23 9284 WKN241 9291 WKN248 WKN241 – WKN248 : Character code of workpiece material 24 531
  • Page 539A. PARAMETERS APPENDIX B–62444E–1/04 A.4 PARAMETERS FOR THE M–FUNCTION–LIST SCREEN 9300 MCNO1 MCNO1 : M code that is displayed at the top left of the screen and is output to the target device 9301 MCN001 9316 MCN016 MCN001 – MCN016 : Character code of the above M code 9317 MCNO2 MCNO2 : M code that
  • Page 540B–62444E–1/04 APPENDIX A. PARAMETERS 9368 MCNO5 MCNO5 : M code that is displayed at the left of the fifth line is output to the target device 9369 MCN081 9384 MCN096 MCN081 – MCN096 : Character code of the above M code 9385 MCNO6 MCNO6 : M code that is displayed at the left of the sixth line and is
  • Page 541A. PARAMETERS APPENDIX B–62444E–1/04 9437 MCN161 9452 MCN176 MCN161 – MCN176 : Character code of the above M code 9453 MCNO10 MCNO10 : M code that is displayed at the left of the tenth line and is output to the target device 9454 MCN181 9469 MCN196 MCN181 – MCN196 : Character code of the above M cod
  • Page 542B–62444E–1/04 APPENDIX A. PARAMETERS 9505 MCN241 9520 MCN256 MCN241 – MCN256 : Character code of the above M code 9521 MCNO14 MCNO14 : M code that is displayed at the right of the fourth line and is output to the target device 9522 MCN261 9537 MCN276 MCN261 – MCN276 : Character code of the above M c
  • Page 543A. PARAMETERS APPENDIX B–62444E–1/04 9589 MCNO18 MCNO18 : M code that is displayed at the right of the eighth line and is output to the target device 9590 MCN341 9605 MCN356 MCN341 – MCN356 : Character code of the above M code 9606 MCNO19 MCNO19 : M code that is displayed at the right of the ninth l
  • Page 544B–62444E–1/04 APPENDIX A. PARAMETERS A.5 REGISTERING THE TOOL MATERIAL 9640 TLNM01 9645 TNM06 TLNM01 – TNM06 : Character code of the material for the special tool When all the parameters are set to 0, SPCIAL is displayed. A.6 USER PARAMETERS 9646 Bit parameters 9655 9656 Word parameters 9685 NOTE Fo
  • Page 545A. PARAMETERS APPENDIX B–62444E–1/04 A.7 Four sub–programs which can be called on the conversational screen can be registered using up to 12 characters for each. ENTERING SUB–PROGRAM NAMES ON THE SUB–PROGRAM CALLING SCREEN 9700 SBPR01 9711 SBPR12 SBPR01 – SBPR12 : Character code of sub–program 1 971
  • Page 546B–62444E–1/04 APPENDIX A. PARAMETERS A.8 For two–path lathes, each tool post can be named by using the following parameters: TOOL POST NAME PARAMETERS 9748 HNAML1 9753 HNAML6 HNAML1 to HNAML6 : Character code of tool post 1 9754 HNAMR1 9759 HNAMR6 HNAMR1 to HNAMR6 : Character code of tool post 2 539
  • Page 547A. PARAMETERS APPENDIX B–62444E–1/04 A.9 PARAMETERS NOTE NECESSARY FOR Parameters for the conversational programming function USING THE for C–axis or Y–axis machining must be set to 0 if the CONVERSATIONAL corresponding option is not provided. AUTOMATIC PROGRAMMING FUNCTION (BIT–TYPE) Bit No. #7 #6
  • Page 548B–62444E–1/04 APPENDIX A. PARAMETERS Bit No. #7 #6 #5 #4 #3 #2 #1 #0 9766 SAP US2 OSV TYP SC2 SC2 1: Single action II is enabled. 0: Single action II is disabled. TYP 1: No TYPE data item is indicated in the process data for single action II. 0: A type data item is indicated in the process data for
  • Page 549A. PARAMETERS APPENDIX B–62444E–1/04 SFG 1 : Bar material machining for contours containing very small steps is enabled. 0 : Bar material machining for contours containing very small steps is disabled. NT0 1 : An offset cancel command in a conversational program is issued using T**00 (where ** is th
  • Page 550B–62444E–1/04 APPENDIX A. PARAMETERS D When T80/T99(V2) is 0 Length of tape used for storage 160m 320m 640m 1280m NM0NM7=0 Number of processes 115 270 575 999 Length of tape used for NC program 10m 20m 40m 80m storage NM0=1 Number of processes 105 250 535 999 (Other bits are 0) Length of tape used
  • Page 551A. PARAMETERS APPENDIX B–62444E–1/04 96S 1 : Spindle positioning control (96 angular subdivisions) of tool post 2 (sub spindle) is enabled. 0 : Spindle positioning control (96 angular subdivisions) of tool post 2 (sub–spindle) is disabled. 2SP 1 : The conversational function for a lathe with a sub–s
  • Page 552B–62444E–1/04 APPENDIX A. PARAMETERS Bit No. #7 #6 #5 #4 #3 #2 #1 #0 9772 INO DIO RFN YMD RLF EDM M50 CM5 CM5 1: If C–axis or Y–axis machining is specified for both the previous and current processes, M05 is output at the beginning of the current process. 0: If C–axis or Y–axis machining is specifie
  • Page 553A. PARAMETERS APPENDIX B–62444E–1/04 INO 1 : When NC program conversion is carried out, the data of the workpiece shift amount, tool–change position, chuck barrier, and tailstock barrier is output in the G10 block. 0 : When NC program conversion is carried out, the data of the workpiece shift amount
  • Page 554B–62444E–1/04 APPENDIX A. PARAMETERS MDL 1 : In the NC statement output, a continuous–state G code (G code of the 01 group) and F code are not output if they are the same as those in the previous block. 0 : In the NC statement output, a continuous–state G code (G code of the 01 group) and F code are
  • Page 555A. PARAMETERS APPENDIX B–62444E–1/04 28O 1 : The program is terminated without executing T0 and G28 at the end of the program. 0 : The program is terminated after executing T0 and G28 at the end of the program. M1O 1 : M01 is output after positioning at the tool changing position at the end of each
  • Page 556B–62444E–1/04 APPENDIX A. PARAMETERS RVX 1 : When an NC statement is output, the right–hand coordinate system (+X for the upper) is changed to the left hand coordinate system (–X for the upper). 0 : When an NC statement is output , the right–hand coordinate system (+X for the upper) is not changed t
  • Page 557A. PARAMETERS APPENDIX B–62444E–1/04 CGR 1 : The upper side of the screen corresponds to the +Z direction in animated simulation in cylindrical machining. 0 : The upper side of the screen corresponds to the –Z direction in animated simulation in cylindrical machining. CGRPDR=0 CGRPDR=0 Program refer
  • Page 558B–62444E–1/04 APPENDIX A. PARAMETERS SB2 1 : Subprogram 2 called by the subprogram calling process is held in the ROM module by the macro compiler. 0 : Subprogram 2 called by the subprogram calling process is held in a storage area on the tape. SB3 1 : Subprogram 3 called by the subprogram calling p
  • Page 559A. PARAMETERS APPENDIX B–62444E–1/04 DIE 1 : The conversational mode is selected by pressing the soft key. 0 : The conversational mode is selected by an input signal (G062.4). SSM 1 : The subprogram for switching the mode from turning to milling is held in the ROM module by the macro compiler. 0 : T
  • Page 560B–62444E–1/04 APPENDIX A. PARAMETERS CRC 1 : When the command for rotating the C–axis side facing tool specifies normal rotation, the M code for reverse rotation is output. When the command specifies reverse rotation, the M code for normal rotation is output. In C–axis tapping, the M code specified
  • Page 561A. PARAMETERS APPENDIX B–62444E–1/04 A.10 PARAMETERS NECESSARY FOR USING THE CONVERSATIONAL AUTOMATIC PROGRAMMING FUNCTION (COMMON DATA) 9780 OTSFPX OTSFPX: Distance along the X–axis from the maximum outer surface to the common safety point (passing point 2, V2) in outer surface machining (diameter)
  • Page 562B–62444E–1/04 APPENDIX A. PARAMETERS INCLRZ Common safety point (passing Cutting start point point 2, V2) 9784 SFCLRX SFCLRX: Clearance to the cutting or machining start point along the X–axis (diameter). The cutting or machining start point is automatically determined based on this data. Setting ra
  • Page 563A. PARAMETERS APPENDIX B–62444E–1/04 (4) [Inner surface + automatic residual machining]: X = [Minimum inside diameter of the workpiece (or [Maximum diameter of a hole drilled in the workpiece])] – [Parameter No. 9784] = [X coordinate of minimum point on the contour (or – [Parameter No. 9784])] Z = [
  • Page 564B–62444E–1/04 APPENDIX A. PARAMETERS (10) [Inner surface + automatic residual machining (reverse direction)]: X = [Minimum inside diameter of the workpiece (or [Maximum diameter of a hole drilled in the workpiece])] – [Parameter No. 9784] = [X coordinate of minimum point on the contour (or – [Parame
  • Page 565A. PARAMETERS APPENDIX B–62444E–1/04 (4) [Inner surface away from the edges]: X = [Minimum inside diameter of the workpiece (or [Maximum diameter of a hole drilled in the workpiece])] – [Parameter No. 9784] Z = [End face of the workpiece] + [Parameter No. 9785] = [Z coordinate of start point on the
  • Page 566B–62444E–1/04 APPENDIX A. PARAMETERS 5. Threading (1) [Outer surface]: X = [Maximum outside diameter of the workpiece] + [Parameter No. 9784] Z = [End face of the workpiece] + [Parameter No. 9785] = –[Length of the workpiece] + [Cutting allowance on the end face] – [Parameter No. 9785] (Sub–spindle)
  • Page 567A. PARAMETERS APPENDIX B–62444E–1/04 9787 HLSFPX HLSFPX X coordinate (diameter) of the common safety point (passing point 2, V2) in drilling (turning) Pass point 2 is automatically set based on this data. Setting range: 0 to 99999999 Increment: 0.001 mm 0.0001 inches 9788 HLSFPZ HLSFPZ Z coordinate
  • Page 568B–62444E–1/04 APPENDIX A. PARAMETERS NOTE The machining that can be executed depends on the specifications of the machine. 9792 CAXIS2 CAXIS2 C–axis machining menu selected for tool post 2 0: The C–axis machining menu and Y–axis machining menu are not displayed. 1: C–axis drilling and C–axis groovin
  • Page 569A. PARAMETERS APPENDIX B–62444E–1/04 A.11 PARAMETERS FOR BAR MACHINING, PATTERN REPEATING, END FACING, AND RESIDUAL MACHINING 9795 CUTCHG CUTCHG Rate of change in the depth of cut in bar machining, pattern repeating, and residual machining. If the parameter is set to 0, the depth of cut remains unch
  • Page 570B–62444E–1/04 APPENDIX A. PARAMETERS RELFZ RELFX 9799 CLRSDX CLRSDX Clearance along the X–axis from the line connecting the start point and the end point of residual machining (end face) Setting range: 0 to 99999999 Increment: 0.001 mm 0.0001 inches 9800 CLRSDZ CLRSDZ Clearance along the Z–axis from
  • Page 571A. PARAMETERS APPENDIX B–62444E–1/04 TLBACK """""""" """""""" """""""" """""""" """""""" 9802 PCOVR1 PCOVR1 Override of the feed amount when the cutting angle of a tool is greater than 90 degrees but less than or equal to 135 degrees. In case of setting 0, it is regarded as 100%. Setting range: 0 to
  • Page 572B–62444E–1/04 APPENDIX A. PARAMETERS (1) General–purpose tool for (2) General–purpose tool for outer surface machining (right hand) inner surface machining (left hand) 90 90 135  135    180 180     225 270 225 270 (3) General–purpose tool for (4) General–purpose tool for inner surface machin
  • Page 573A. PARAMETERS APPENDIX B–62444E–1/04 9806 FSTOVR FSTOVR Surface speed override for the first cut in roughing for bar machining, pattern repeating, or end facing (mill scale machining) Setting range: 0 to 20 Increment: 10% The override is applied only to the speed of the first cut. 9807 ENDECX ENDECX
  • Page 574B–62444E–1/04 APPENDIX A. PARAMETERS A.12 PARAMETERS FOR NECKING 9815 NEANG NEANG Angle from each coordinate axis in necking Setting range: 0 to 90 Increment: Degrees NEANG 567
  • Page 575A. PARAMETERS APPENDIX B–62444E–1/04 A.13 PARAMETERS FOR GROOVING 9820 CLGRVX CLGRVX Clearance (diameter) along the X axis in outer or inner surface grooving Setting range: 0 to 99999999 Increment: 0.001 mm 0.0001 inches 9821 CLGRVZ CLGRVZ Clearance along the Z axis in end surface grooving Setting r
  • Page 576B–62444E–1/04 APPENDIX A. PARAMETERS 9823 GRVMIN GRVMIN Clamp value (radius) for the depth of cut in grooving Setting range: 0 to 99999999 Increment: 0.001 mm 0.0001 inches 9824 GRVBCK GRVBCK Pecking clearance for grooving (radius) Setting range: 0 to 99999999 Increment: 0.001 mm 0.0001 inches 9825
  • Page 577A. PARAMETERS APPENDIX B–62444E–1/04 A.14 PARAMETERS FOR THREADING 9830 CLSCRX CLSCRX Clearance (diameter) along the X axis for threading Setting range: 0 to 99999999 Increment: 0.001 mm 0.0001 inches 9831 CLSCRZ CLSCRZ Acceleration distance along the Z axis for threading Setting range: 0 to 9999999
  • Page 578B–62444E–1/04 APPENDIX A. PARAMETERS 9833 TRDMIN TRDMIN Minimum depth (radius) of cut for threading Setting range: 0 to 99999999 Increment: 0.001 mm 0.0001 inches 9834 TRDFNX TRDFNX Finish allowance along the X axis for threading (diameter) Setting range: 0 to 99999999 Increment: 0.001 mm 0.0001 inc
  • Page 579A. PARAMETERS APPENDIX B–62444E–1/04 A.15 PARAMETERS FOR Y–AXIS MACHINING 9840 YCANPN YCANPN Number of the compile parameter in which the M code to disable the Y–axis machining mode is cataloged NOTE Catalog the M code to enable the Y–axis machining mode in the compile parameter subsequent to this o
  • Page 580B–62444E–1/04 APPENDIX A. PARAMETERS A.16 PARAMETERS FOR DRILLING 9850 DRLDEC DRLDEC: Reduced depth of cut in peck or high–speed peck drilling (radius) to be set automatically Setting range: 0 to 99999999 Increment: 0.001 mm 0.0001 inches 9851 DRLRET DRLRET: Return clearance for peck or high–speed p
  • Page 581A. PARAMETERS APPENDIX B–62444E–1/04 NOTE Set this parameter to 0 when there is no optional C–axis graphic conversation function. Machining start point Drilling or grooving start point Drilling or grooving start point GRDLCL 9856 TAPCCL TAPCCL: Clearance at each starting point in C–axis tapping (rad
  • Page 582B–62444E–1/04 APPENDIX A. PARAMETERS 9858 BRSHFT BRSHFT Amount of shift for returning in boring (radius) Setting range: 0 to 99999999 Increment: 0.001 mm 0.0001 inches BRSHIFT F F= F × 0.1 × REMROV 9859 BRCLER BRCLER: Clearance for returning in boring (radius) Setting range: 0 to 99999999 Increment:
  • Page 583A. PARAMETERS APPENDIX B–62444E–1/04 NOTE In boring, the tool normally returns in rapid traverse. When the hole has a small diameter (TW + BRSHFT < DD), the tool returns with the speed indicated by this parameter. In reaming, the tool always returns with the speed indicated by this parameter. 9861 C
  • Page 584B–62444E–1/04 APPENDIX A. PARAMETERS A.17 PARAMETERS FOR NOTCHING 9865 OVLNTC OVLNTC: Overlaps between each cutting in side face notching Setting range: 0 to 100 Increment: Percent TW OL OL = TW × OVLNTC/100 9866 APRCFD APRCFD: Feedrate for approaching and retraching during notching NOTE When 0 is s
  • Page 585A. PARAMETERS APPENDIX B–62444E–1/04 A.18 PARAMETERS FOR OTHER CONVERSATIONAL FUNCTIONS 9870 GERMC1 GERMC1: M–code output when a low–speed gear is selected (Main spindle) Setting range: 0 to 255 9871 GERMC2 GERMC2: M–code output when intermediate–speed gear 1 is selected (Main spindle) Setting range
  • Page 586B–62444E–1/04 APPENDIX A. PARAMETERS 9877 MLNMLM NOTE When a value out of the setting range is set, the M–code is not output. This parameter must be set to 0 when there is no optional C–axis graphic conversation function. 9878 MLRVSM MLRVSM: M–code to rotate the milling axis in reverse Setting range
  • Page 587A. PARAMETERS APPENDIX B–62444E–1/04 9883 SQNOIC SQNOIC: Specification for the sequence number to be output for each block during NC statement translation 0 : No sequence number is output. 1 to 8999: A specified value is added to the sequence number for the first block of each process. –8999 to –1:
  • Page 588B–62444E–1/04 APPENDIX A. PARAMETERS NOTE When this parameter is set to 0, the cutting power is not calculated. If bit 0 (T99) of parameter No. 9771 is set to 0, the system does not check the cutting power using parameters Nos. 9885 to 9887. 9886 SMTPWR SMTPWR: Output of the spindle motor used when
  • Page 589A. PARAMETERS APPENDIX B–62444E–1/04 NOTE This parameter is used to calculate the machining time in machining simulation. 9891 TFNCTM TFNCTM: Average time required to execute the tool function Setting range: 0 to 99999999 Increment: 10 ms NOTE This parameter is used to calculate the machining time i
  • Page 590B–62444E–1/04 APPENDIX A. PARAMETERS 9896 GERM4S GERM4S: M code to be output when the high gear is selected (sub–spindle) Setting range: 0 to 255 9897 ANGNTL ANGNTL: Angle of turret (tool post 1) Setting range: 0 to 99 NOTE This parameter is used for the tool/chuck interference check function. 9898
  • Page 591A. PARAMETERS APPENDIX B–62444E–1/04 A.19 The following parameters in the NC must be set when a conversational function is used. SETTING PARAMETERS IN THE NC 1022 Setting axes in the reference coordinate system To determine the following planes for circular interpolation and tool tip radius compensa
  • Page 592B–62444E–1/04 APPENDIX A. PARAMETERS #7 #6 #5 #4 #3 #2 #1 #0 3405 CCR CCR To specify a corner radius during chamfering, 1 : Addresses I and K are used. In direct programming of a drawing dimension, “,C” or “,R” are used. 0 : Addresses C and R are used. Address C cannot be used as the name of a C–axi
  • Page 593A. PARAMETERS APPENDIX B–62444E–1/04 CSF During NC program conversion, NC program display and product figure drawing are: 1 : Enabled. 0 : Disabled. NZM Screen magnification according to the specified coordinates of the center of the screen and magnification is: 1 : Enabled. (The conventional screen
  • Page 594B–62444E–1/04 APPENDIX A. PARAMETERS X1 X2 GRPAXS=11 GRPAXS=12 Z Z X2 X1 X1 X2 GRPAXS=14 GRPAXS=15 Z Z X2 X1 6510 Drawing coordinate system: GRPAX GRPAX: Drawing coordinate system in the graphic function (Set the value each tool post) D Only the following values are valid for tool post 1 of the 1–pa
  • Page 595A. PARAMETERS APPENDIX B–62444E–1/04 D Only the following values are valid for tool post 2 of the 2 turrets lathe with facing two spindles. 21: The program reference position is on the chuck end surface and only the upper half of the material is displayed. 31: The program reference position is on th
  • Page 596B–62444E–1/04 APPENDIX B. ALARMS B ALARMS If one or more of the set parameters are incorrect or the machining program which was created in the conversational mode is incorrect when an attempt is made to execute that program, the following P/S alarms are raised. When an alarm other than the following
  • Page 597B. ALARMS APPENDIX B–62444E–1/04 Alarm Description 3005 Cause On the process data screen, the value for the feedrate is missing or set to 0. Action On the process data screen corresponding to this alarm, enter a correct value for the feedrate. Reference Section 6.4 in Part II CREATING A MACHINING PR
  • Page 598B–62444E–1/04 APPENDIX B. ALARMS Alarm Description 3020 Cause Cutting in bar machining is impossible because of the relationship between the tool angle, cutting edge angle, and clearance angle (parameter 9801) for the tool used. This alarm is raised when the sum of the above three angles is less tha
  • Page 599B. ALARMS APPENDIX B–62444E–1/04 Alarm Description 3026 Cause The groove width or tool used is incorrect in grooving. This alarm is raised when the width of the tool used is smaller than the groove width. Action On the process data screen for the grooving process correspond- ing to this alarm, check
  • Page 600B–62444E–1/04 APPENDIX B. ALARMS Alarm Description 3031 Cause The chamfering tool is incorrect in C–axis grooving or C–axis cy- lindrical machining. This alarm is raised when the smaller diameter of the chamfering tool is larger than the groove width. Action Select a chamfering tool whose minor diam
  • Page 601B–62444E–1/04 Index ƠAơ Changing screen display colors (Super CAP II T), 237 Changing the figure, 101 Adding a figure, 103 Changing the process data, 98 Adding a new process, 97 Checking a machining program, 8 Alarms, 589 Checking input figures, 74 Alarms during conversion of the machining program i
  • Page 602INDEX B–62444E–1/04 Details of contour calculation, 260 Example of creating a program for notching and cylindrical machining around the C–axis, 509 Details of conversion to machining program in the left–hand coordinate system, 457 Example of inputting contours for bar machining and pattern repeating
  • Page 603B–62444E–1/04 INDEX M–code process, 375 Parameters for conversational peripheral functions, 527 Machine coordinate system, 44, 47, 50 Parameters for drilling, 573 Machining condition data and surface roughness data, 203 Parameters for grooving, 568 Machining condition data for general–purpose tools,
  • Page 604INDEX B–62444E–1/04 Setting cutting condition data, 475 ƠT ơ Setting data, 160 Tail stock figure data, 225 Setting data on the setting screen before execution, 129 Threading, 315 Setting parameters, 470, 506 Tool changing position temporary setting, 90 Setting parameters in the NC, 584 Tool data fil
  • Page 605Revision Record FANUC                  04 Oct., ’97 · Series 16i/18i–TA is added. · Series 16–TC and Series 18–TC are added. 03 Dec., ’95 · Super CAP II T is added. · Series 18–TB is added. · Following functions are added. Offset Data Save and Restore Function Comp
  • Page 606· No part of this manual may be reproduced in any form. · All specifications and designs are subject to change without notice.